电脑桌面
添加蜗牛文库到电脑桌面
安装后可以在桌面快捷访问

课时3372_3.2.2双曲线的简单几何性质(第一课时)-3.2.2双曲线的几何性质(第1课时)【公众号悦过学习分享】(1).docVIP免费

课时3372_3.2.2双曲线的简单几何性质(第一课时)-3.2.2双曲线的几何性质(第1课时)【公众号悦过学习分享】(1).doc_第1页
课时3372_3.2.2双曲线的简单几何性质(第一课时)-3.2.2双曲线的几何性质(第1课时)【公众号悦过学习分享】(1).doc_第2页
课时3372_3.2.2双曲线的简单几何性质(第一课时)-3.2.2双曲线的几何性质(第1课时)【公众号悦过学习分享】(1).doc_第3页
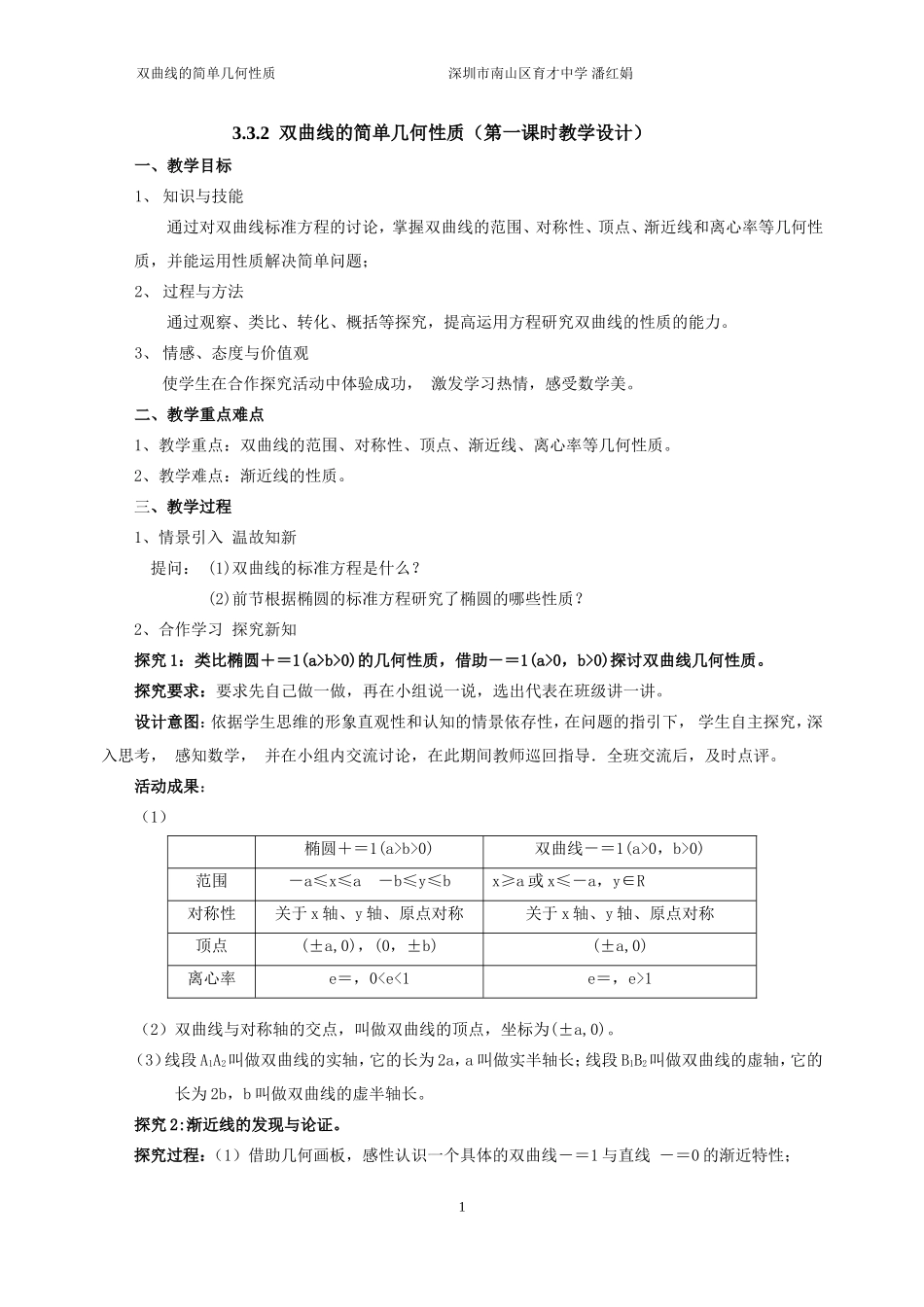
双曲线的简单几何性质深圳市南山区育才中学潘红娟3.3.2双曲线的简单几何性质(第一课时教学设计)一、教学目标1、知识与技能通过对双曲线标准方程的讨论,掌握双曲线的范围、对称性、顶点、渐近线和离心率等几何性质,并能运用性质解决简单问题;2、过程与方法通过观察、类比、转化、概括等探究,提高运用方程研究双曲线的性质的能力。3、情感、态度与价值观使学生在合作探究活动中体验成功,激发学习热情,感受数学美。二、教学重点难点1、教学重点:双曲线的范围、对称性、顶点、渐近线、离心率等几何性质。2、教学难点:渐近线的性质。三、教学过程1、情景引入温故知新提问:(1)双曲线的标准方程是什么?(2)前节根据椭圆的标准方程研究了椭圆的哪些性质?2、合作学习探究新知探究1:类比椭圆+=1(a>b>0)的几何性质,借助-=1(a>0,b>0)探讨双曲线几何性质。探究要求:要求先自己做一做,再在小组说一说,选出代表在班级讲一讲。设计意图:依据学生思维的形象直观性和认知的情景依存性,在问题的指引下,学生自主探究,深入思考,感知数学,并在小组内交流讨论,在此期间教师巡回指导.全班交流后,及时点评。活动成果:(1)椭圆+=1(a>b>0)双曲线-=1(a>0,b>0)范围-a≤x≤a-b≤y≤bx≥a或x≤-a,y∈R对称性关于x轴、y轴、原点对称关于x轴、y轴、原点对称顶点(±a,0),(0,±b)(±a,0)离心率e=,01(2)双曲线与对称轴的交点,叫做双曲线的顶点,坐标为(±a,0)。(3)线段A1A2叫做双曲线的实轴,它的长为2a,a叫做实半轴长;线段B1B2叫做双曲线的虚轴,它的长为2b,b叫做双曲线的虚半轴长。探究2:渐近线的发现与论证。探究过程:(1)借助几何画板,感性认识一个具体的双曲线-=1与直线-=0的渐近特性;1双曲线的简单几何性质深圳市南山区育才中学潘红娟(2)理论推导双曲线-=1(a>0,b>0)与直线±=0的位置关系,并直观演示两者无限接近,但永不相交的特性。设计意图:通过具体事例让学生结合几何画板来主动发现,更直接、更容易接受,再结合教师的启发诱导,说明双曲线上的点越来越接近于直线y=x;采用两种方法:一是定量描述,直接计算双曲线上的点到直线的距离,体会这个距离无限接近于0;二是通过电脑演示,直观反映“渐近”的特征。活动成果:(1)双曲线的渐近线的定义。(2)双曲线-=1(a>0,b>0)的渐近线方程为±=0。(3)画双曲线时,我们可以先画矩形框,然后画出双曲线的渐近线,最后再画双曲线。探究3:...

1、当您付费下载文档后,您只拥有了使用权限,并不意味着购买了版权,文档只能用于自身使用,不得用于其他商业用途(如 [转卖]进行直接盈利或[编辑后售卖]进行间接盈利)。
2、本站所有内容均由合作方或网友上传,本站不对文档的完整性、权威性及其观点立场正确性做任何保证或承诺!文档内容仅供研究参考,付费前请自行鉴别。
3、如文档内容存在违规,或者侵犯商业秘密、侵犯著作权等,请点击“违规举报”。

碎片内容

蜗牛文库的最新文档

二年级数学下册其中检测卷二年级数学下册其中检测卷附答案#期中测试卷.pdf
10.00金币
0下载
二年级数学下册期末质检卷(苏教版)二年级数学下册期末质检卷(苏教版)#期末复习 #期末测试卷 #二年级数学 #二年级数学下册#关注我持续更新小学知识.pdf
10.00金币
0下载
二年级数学下册期末混合运算专项练习二年级数学下册期末混合运算专项练习#二年级#二年级数学下册#关注我持续更新小学知识 #知识分享 #家长收藏孩子受益.pdf
10.00金币
1下载
二年级数学下册年月日三类周期问题解题方法二年级数学下册年月日三类周期问题解题方法#二年级#二年级数学下册#知识分享 #关注我持续更新小学知识 #家长收藏孩子受益.pdf
10.00金币
0下载
二年级数学下册解决问题专项训练二年级数学下册解决问题专项训练#专项训练#解决问题#二年级#二年级数学下册#知识分享.pdf
10.00金币
1下载
二年级数学下册还原问题二年级数学下册还原问题#二年级#二年级数学#关注我持续更新小学知识 #知识分享 #家长收藏孩子受益.pdf
10.00金币
1下载
二年级数学下册第六单元考试卷家长打印出来给孩子测试测试争取拿到高分!#小学二年级试卷分享 #二年级第六单考试数学 #第六单考试#二年级数学下册.pdf
10.00金币
0下载
二年级数学下册必背顺口溜口诀汇总二年级数学下册必背顺口溜口诀汇总#二年级#二年级数学下册 #知识分享 #家长收藏孩子受益 #关注我持续更新小学知识.pdf
10.00金币
0下载
二年级数学下册《重点难点思维题》两大问题解决技巧和方法巧算星期几解决周期问题还原问题强化思维训练老师精心整理家长可以打印出来给孩子练习#家长收藏孩子受益 #学霸秘籍 #思维训练 #二年级 #知识点总结.pdf
10.00金币
0下载
二年级数学下册 必背公式大全寒假提前背一背开学更轻松#二年级 #二年级数学 #二年级数学下册 #寒假充电计划 #公式.pdf
10.00金币
0下载
蜗牛文库+ 关注
实名认证
内容提供者

提供各种专业文档内容

确认删除?
QQ
  • QQ点击这里给我发消息
微信客服
  • 微信客服
回到顶部