电脑桌面
添加蜗牛文库到电脑桌面
安装后可以在桌面快捷访问

10.3 解一元一次不等式.docxVIP免费

10.3 解一元一次不等式.docx_第1页
10.3 解一元一次不等式.docx_第2页
10.3 解一元一次不等式.docx_第3页
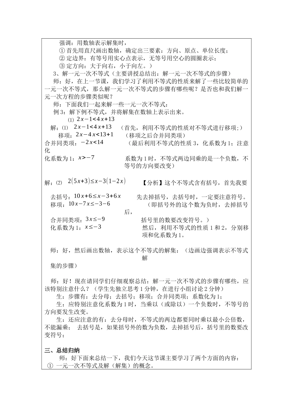
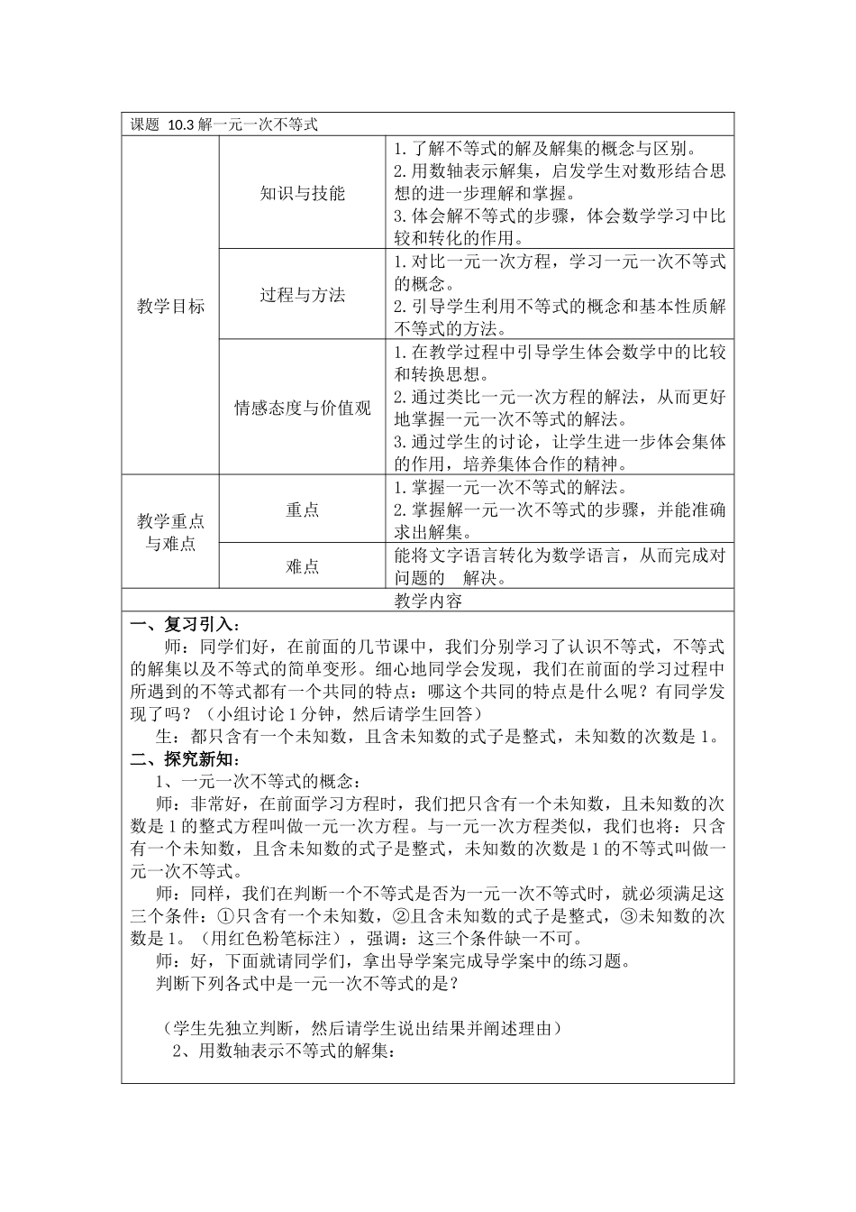
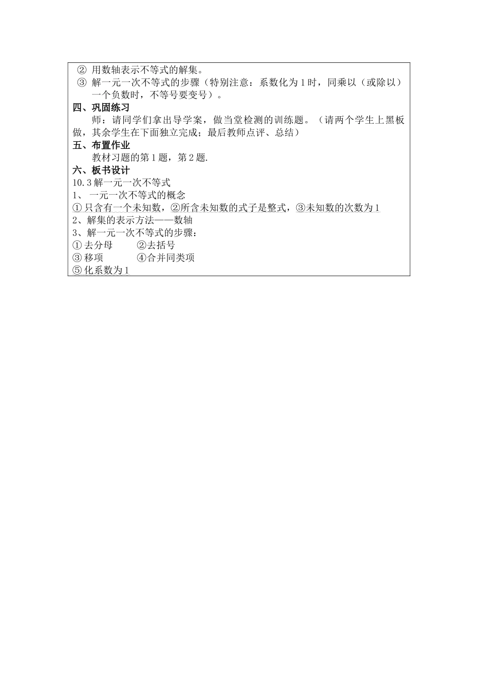
课题10.3解一元一次不等式教学目标知识与技能1.了解不等式的解及解集的概念与区别。2.用数轴表示解集,启发学生对数形结合思想的进一步理解和掌握。3.体会解不等式的步骤,体会数学学习中比较和转化的作用。过程与方法1.对比一元一次方程,学习一元一次不等式的概念。2.引导学生利用不等式的概念和基本性质解不等式的方法。情感态度与价值观1.在教学过程中引导学生体会数学中的比较和转换思想。2.通过类比一元一次方程的解法,从而更好地掌握一元一次不等式的解法。3.通过学生的讨论,让学生进一步体会集体的作用,培养集体合作的精神。教学重点与难点重点1.掌握一元一次不等式的解法。2.掌握解一元一次不等式的步骤,并能准确求出解集。难点能将文字语言转化为数学语言,从而完成对问题的解决。教学内容一、复习引入:师:同学们好,在前面的几节课中,我们分别学习了认识不等式,不等式的解集以及不等式的简单变形。细心地同学会发现,我们在前面的学习过程中所遇到的不等式都有一个共同的特点:哪这个共同的特点是什么呢?有同学发现了吗?(小组讨论1分钟,然后请学生回答)生:都只含有一个未知数,且含未知数的式子是整式,未知数的次数是1。二、探究新知:1、一元一次不等式的概念:师:非常好,在前面学习方程时,我们把只含有一个未知数,且未知数的次数是1的整式方程叫做一元一次方程。与一元一次方程类似,我们也将:只含有一个未知数,且含未知数的式子是整式,未知数的次数是1的不等式叫做一元一次不等式。师:同样,我们在判断一个不等式是否为一元一次不等式时,就必须满足这三个条件:①只含有一个未知数,②且含未知数的式子是整式,③未知数的次数是1。(用红色粉笔标注),强调:这三个条件缺一不可。师:好,下面就请同学们,拿出导学案完成导学案中的练习题。判断下列各式中是一元一次不等式的是?(学生先独立判断,然后请学生说出结果并阐述理由)2、用数轴表示不等式的解集:强调:用数轴表示解集时,①首先用直尺画出数轴,确定出三要素:方向、原点、单位长度;②定边界:有等号用实心点表示,无等号用空心的圆圈表示;③定方向:大于向右,小于向左。)3、解一元一次不等式(主要讲授总结出:解一元一次不等式的步骤)师:好,在上一节课,我们学习了利用不等式的性质来解了一些比较简单的一元一次不等式,那么解一元一次不等式的步骤有哪些呢?是否也和我们解一元一次方程的步骤类似呢?师:下面我们一起来解一些一元...

1、当您付费下载文档后,您只拥有了使用权限,并不意味着购买了版权,文档只能用于自身使用,不得用于其他商业用途(如 [转卖]进行直接盈利或[编辑后售卖]进行间接盈利)。
2、本站所有内容均由合作方或网友上传,本站不对文档的完整性、权威性及其观点立场正确性做任何保证或承诺!文档内容仅供研究参考,付费前请自行鉴别。
3、如文档内容存在违规,或者侵犯商业秘密、侵犯著作权等,请点击“违规举报”。

碎片内容

蜗牛文库的最新文档

二年级数学下册其中检测卷二年级数学下册其中检测卷附答案#期中测试卷.pdf
10.00金币
0下载
二年级数学下册期末质检卷(苏教版)二年级数学下册期末质检卷(苏教版)#期末复习 #期末测试卷 #二年级数学 #二年级数学下册#关注我持续更新小学知识.pdf
10.00金币
0下载
二年级数学下册期末混合运算专项练习二年级数学下册期末混合运算专项练习#二年级#二年级数学下册#关注我持续更新小学知识 #知识分享 #家长收藏孩子受益.pdf
10.00金币
1下载
二年级数学下册年月日三类周期问题解题方法二年级数学下册年月日三类周期问题解题方法#二年级#二年级数学下册#知识分享 #关注我持续更新小学知识 #家长收藏孩子受益.pdf
10.00金币
0下载
二年级数学下册解决问题专项训练二年级数学下册解决问题专项训练#专项训练#解决问题#二年级#二年级数学下册#知识分享.pdf
10.00金币
1下载
二年级数学下册还原问题二年级数学下册还原问题#二年级#二年级数学#关注我持续更新小学知识 #知识分享 #家长收藏孩子受益.pdf
10.00金币
1下载
二年级数学下册第六单元考试卷家长打印出来给孩子测试测试争取拿到高分!#小学二年级试卷分享 #二年级第六单考试数学 #第六单考试#二年级数学下册.pdf
10.00金币
0下载
二年级数学下册必背顺口溜口诀汇总二年级数学下册必背顺口溜口诀汇总#二年级#二年级数学下册 #知识分享 #家长收藏孩子受益 #关注我持续更新小学知识.pdf
10.00金币
0下载
二年级数学下册《重点难点思维题》两大问题解决技巧和方法巧算星期几解决周期问题还原问题强化思维训练老师精心整理家长可以打印出来给孩子练习#家长收藏孩子受益 #学霸秘籍 #思维训练 #二年级 #知识点总结.pdf
10.00金币
0下载
二年级数学下册 必背公式大全寒假提前背一背开学更轻松#二年级 #二年级数学 #二年级数学下册 #寒假充电计划 #公式.pdf
10.00金币
0下载
蜗牛文库+ 关注
实名认证
内容提供者

提供各种专业文档内容

确认删除?
QQ
  • QQ点击这里给我发消息
微信客服
  • 微信客服
回到顶部