电脑桌面
添加蜗牛文库到电脑桌面
安装后可以在桌面快捷访问

2023年计算机网络+课程设计源代码和实验报告+帧封装IP数据包解析和发送TCP数据包.docxVIP免费

2023年计算机网络+课程设计源代码和实验报告+帧封装IP数据包解析和发送TCP数据包.docx_第1页
2023年计算机网络+课程设计源代码和实验报告+帧封装IP数据包解析和发送TCP数据包.docx_第2页
2023年计算机网络+课程设计源代码和实验报告+帧封装IP数据包解析和发送TCP数据包.docx_第3页
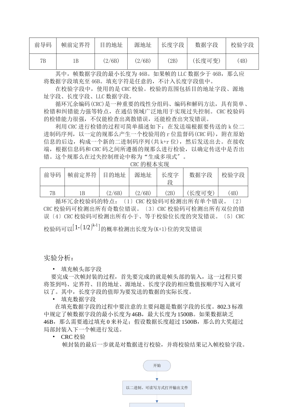
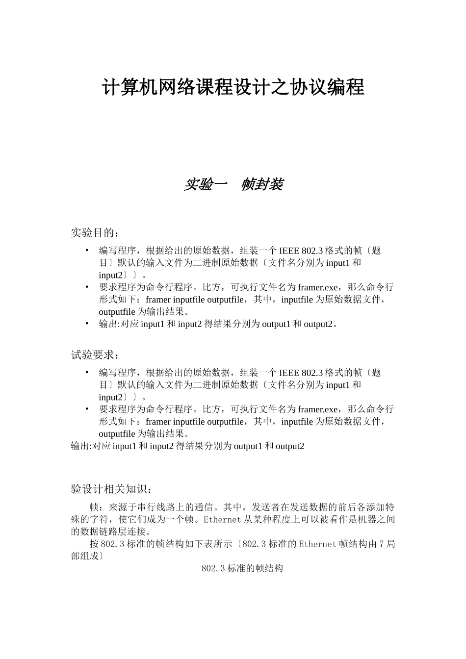
计算机网络课程设计报告院〔系〕:计算机学院专业:计算机科学与技术姓名:班级:学号:指导教师:2023年7月4日计算机网络课程设计之协议编程实验一帧封装实验目的:•编写程序,根据给出的原始数据,组装一个IEEE802.3格式的帧〔题目〕默认的输入文件为二进制原始数据〔文件名分别为input1和input2〕〕。•要求程序为命令行程序。比方,可执行文件名为framer.exe,那么命令行形式如下:framerinputfileoutputfile,其中,inputfile为原始数据文件,outputfile为输出结果。•输出:对应input1和input2得结果分别为output1和output2。试验要求:•编写程序,根据给出的原始数据,组装一个IEEE802.3格式的帧〔题目〕默认的输入文件为二进制原始数据〔文件名分别为input1和input2〕〕。•要求程序为命令行程序。比方,可执行文件名为framer.exe,那么命令行形式如下:framerinputfileoutputfile,其中,inputfile为原始数据文件,outputfile为输出结果。输出:对应input1和input2得结果分别为output1和output2验设计相关知识:帧:来源于串行线路上的通信。其中,发送者在发送数据的前后各添加特殊的字符,使它们成为一个帧。Ethernet从某种程度上可以被看作是机器之间的数据链路层连接。按802.3标准的帧结构如下表所示〔802.3标准的Ethernet帧结构由7局部组成〕802.3标准的帧结构前导码帧前定界符目的地址源地址长度字段数据字段校验字段7B1B(2/6B)(2/6B)(2B)(长度可变)(4B)其中,帧数据字段的最小长度为46B。如果帧的LLC数据少于46B,那么应将数据字段填充至46B。填充字符是任意的,不计入长度字段值中。在校验字段中,使用的是CRC校验。校验的范围包括目的地址字段、源地址字段、长度字段、LLC数据字段。循环冗余编码(CRC)是一种重要的线性分组码、编码和解码方法,具有简单、检错和纠错能力强等特点,在通信领域广泛地用于实现过失控制。CRC校验码的检错能力很强,不仅能检查出离散错误,还能检查出突发错误。利用CRC进行检错的过程可简单描述如下:在发送端根据要传送的k位二进制码序列,以一定的规那么产生一个校验用的r位监督码(CRC码),附在原始信息的后边,构成一个新的二进制码序列(共k+r位),然后发送出去。在接收端,根据信息码和CRC码之间所遵循的规那么进行检验,以确定传送中是否出错。这个规那么在过失控制理论中称为“生成多项式〞。CRC的根本实现前导码帧前定界符目的地址源地址长度字段数据字段校验字段7B1B(2/6B)(2/6B)(2B)(长度可...

1、当您付费下载文档后,您只拥有了使用权限,并不意味着购买了版权,文档只能用于自身使用,不得用于其他商业用途(如 [转卖]进行直接盈利或[编辑后售卖]进行间接盈利)。
2、本站所有内容均由合作方或网友上传,本站不对文档的完整性、权威性及其观点立场正确性做任何保证或承诺!文档内容仅供研究参考,付费前请自行鉴别。
3、如文档内容存在违规,或者侵犯商业秘密、侵犯著作权等,请点击“违规举报”。

碎片内容

蜗牛文库的最新文档

二年级数学下册其中检测卷二年级数学下册其中检测卷附答案#期中测试卷.pdf
10.00金币
0下载
二年级数学下册期末质检卷(苏教版)二年级数学下册期末质检卷(苏教版)#期末复习 #期末测试卷 #二年级数学 #二年级数学下册#关注我持续更新小学知识.pdf
10.00金币
0下载
二年级数学下册期末混合运算专项练习二年级数学下册期末混合运算专项练习#二年级#二年级数学下册#关注我持续更新小学知识 #知识分享 #家长收藏孩子受益.pdf
10.00金币
1下载
二年级数学下册年月日三类周期问题解题方法二年级数学下册年月日三类周期问题解题方法#二年级#二年级数学下册#知识分享 #关注我持续更新小学知识 #家长收藏孩子受益.pdf
10.00金币
0下载
二年级数学下册解决问题专项训练二年级数学下册解决问题专项训练#专项训练#解决问题#二年级#二年级数学下册#知识分享.pdf
10.00金币
1下载
二年级数学下册还原问题二年级数学下册还原问题#二年级#二年级数学#关注我持续更新小学知识 #知识分享 #家长收藏孩子受益.pdf
10.00金币
1下载
二年级数学下册第六单元考试卷家长打印出来给孩子测试测试争取拿到高分!#小学二年级试卷分享 #二年级第六单考试数学 #第六单考试#二年级数学下册.pdf
10.00金币
0下载
二年级数学下册必背顺口溜口诀汇总二年级数学下册必背顺口溜口诀汇总#二年级#二年级数学下册 #知识分享 #家长收藏孩子受益 #关注我持续更新小学知识.pdf
10.00金币
0下载
二年级数学下册《重点难点思维题》两大问题解决技巧和方法巧算星期几解决周期问题还原问题强化思维训练老师精心整理家长可以打印出来给孩子练习#家长收藏孩子受益 #学霸秘籍 #思维训练 #二年级 #知识点总结.pdf
10.00金币
0下载
二年级数学下册 必背公式大全寒假提前背一背开学更轻松#二年级 #二年级数学 #二年级数学下册 #寒假充电计划 #公式.pdf
10.00金币
0下载
蜗牛文库+ 关注
实名认证
内容提供者

提供各种专业文档内容

确认删除?
QQ
  • QQ点击这里给我发消息
微信客服
  • 微信客服
回到顶部