电脑桌面
添加蜗牛文库到电脑桌面
安装后可以在桌面快捷访问

近地天体防御模拟推演分析与启示.pdfVIP免费

近地天体防御模拟推演分析与启示.pdf_第1页
近地天体防御模拟推演分析与启示.pdf_第2页
近地天体防御模拟推演分析与启示.pdf_第3页
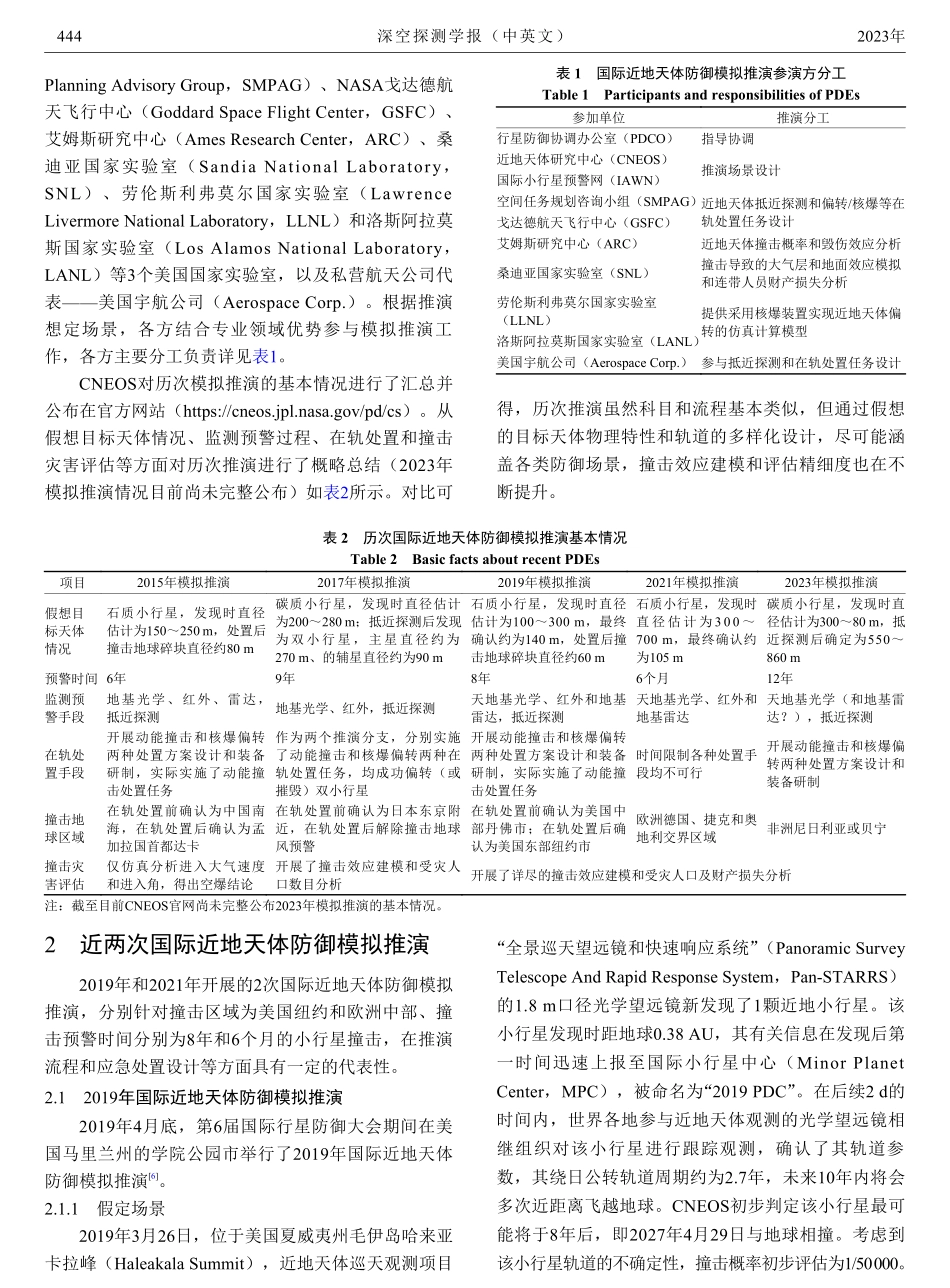
近地天体防御模拟推演分析与启示李海涛,辛晓生(北京跟踪与通信技术研究所,北京100094)摘要:防范近地天体撞击、加强近地天体防御科学研究与技术验证和演习演练已成为国际社会高度关注的课题。系统梳理了国际上已组织开展的历次近地天体防御模拟推演,重点对代表性较强的2019年和2021年国际近地天体防御模拟推演进行了概要介绍,对比分析了2次推演的参演单位、场景假定、推演流程和结果,并结合这2次推演对涉及近地天体防御的监测预警、撞击风险评估和在轨处置等各相关力量的组织流程和关键能力进行了初步讨论,提出了对中国加强近地天体防御工作、组织开展天体防御模拟推演的启示及思路建议。关键词:近地天体防御;模拟推演;启示中图分类号:P185.7;TP3文献标识码:A文章编号:2096-9287(2023)04-0443-10DOI:10.15982/j.issn.2096-9287.2023.20230059引用格式:李海涛,辛晓生.近地天体防御模拟推演分析与启示[J].深空探测学报(中英文),2023,10(4):443-452.Referenceformat:LIHT,XINXS.Analysisofandinspirationfromplanetarydefenseexercises[J].JournalofDeepSpaceExploration,2023,10(4):443-452.引言近年来,多颗近地天体以小于地–月距离,甚至小于地球同步轨道高度的距离飞掠地球。2013年2月俄罗斯车里雅宾斯克地区发生小行星坠入地球大气层导致空爆事件,造成了大量人员伤害和财产损失[1]。类似的火流星事件在中国云南、吉林等地也多次发生。近地小行星防御已受到世界各国的广泛高度关注[2-3]。美国空军早在2008年举办了“未来演习2009”桌面演习项目[4],首次针对近地天体撞击防御开展针对性模拟推演,旨在提升美国军方及政府部门、研究机构对近地天体撞击事件的重视,明确各方职责范围,识别应对能力短板。之后,美国国家航空航天局(NationalAeronauticsandSpaceAdministration,NASA)与美国联邦应急管理局(FederalEmergencyManagementAgency,FEMA)联合于2013—2016年先后组织了3次模拟推演,推演侧重于演练近地天体撞击灾害公共信息传播、突发事件应对和灾后救援等方面[5]。自2015年起,依托两年一次的国际行星防御大会(PlanetaryDefenseConference,PDC),在NASA下属行星防御协调办公室(PlanetaryDefenseCoordinationOffice,PDCO)指导下,由喷气推进实验室(JetPropulsionLaboratory,JPL)近地天体研究中心(CenterforNearEarthObjectStudies,CNEOS)和联合国外层空间事务厅(UnitedNationsOfficefor...

1、当您付费下载文档后,您只拥有了使用权限,并不意味着购买了版权,文档只能用于自身使用,不得用于其他商业用途(如 [转卖]进行直接盈利或[编辑后售卖]进行间接盈利)。
2、本站所有内容均由合作方或网友上传,本站不对文档的完整性、权威性及其观点立场正确性做任何保证或承诺!文档内容仅供研究参考,付费前请自行鉴别。
3、如文档内容存在违规,或者侵犯商业秘密、侵犯著作权等,请点击“违规举报”。

碎片内容

蜗牛文库的最新文档

二年级数学下册其中检测卷二年级数学下册其中检测卷附答案#期中测试卷.pdf
10.00金币
0下载
二年级数学下册期末质检卷(苏教版)二年级数学下册期末质检卷(苏教版)#期末复习 #期末测试卷 #二年级数学 #二年级数学下册#关注我持续更新小学知识.pdf
10.00金币
0下载
二年级数学下册期末混合运算专项练习二年级数学下册期末混合运算专项练习#二年级#二年级数学下册#关注我持续更新小学知识 #知识分享 #家长收藏孩子受益.pdf
10.00金币
1下载
二年级数学下册年月日三类周期问题解题方法二年级数学下册年月日三类周期问题解题方法#二年级#二年级数学下册#知识分享 #关注我持续更新小学知识 #家长收藏孩子受益.pdf
10.00金币
0下载
二年级数学下册解决问题专项训练二年级数学下册解决问题专项训练#专项训练#解决问题#二年级#二年级数学下册#知识分享.pdf
10.00金币
1下载
二年级数学下册还原问题二年级数学下册还原问题#二年级#二年级数学#关注我持续更新小学知识 #知识分享 #家长收藏孩子受益.pdf
10.00金币
1下载
二年级数学下册第六单元考试卷家长打印出来给孩子测试测试争取拿到高分!#小学二年级试卷分享 #二年级第六单考试数学 #第六单考试#二年级数学下册.pdf
10.00金币
0下载
二年级数学下册必背顺口溜口诀汇总二年级数学下册必背顺口溜口诀汇总#二年级#二年级数学下册 #知识分享 #家长收藏孩子受益 #关注我持续更新小学知识.pdf
10.00金币
0下载
二年级数学下册《重点难点思维题》两大问题解决技巧和方法巧算星期几解决周期问题还原问题强化思维训练老师精心整理家长可以打印出来给孩子练习#家长收藏孩子受益 #学霸秘籍 #思维训练 #二年级 #知识点总结.pdf
10.00金币
0下载
二年级数学下册 必背公式大全寒假提前背一背开学更轻松#二年级 #二年级数学 #二年级数学下册 #寒假充电计划 #公式.pdf
10.00金币
0下载
蜗牛文库+ 关注
实名认证
内容提供者

提供各种专业文档内容

确认删除?
QQ
  • QQ点击这里给我发消息
微信客服
  • 微信客服
回到顶部