电脑桌面
添加蜗牛文库到电脑桌面
安装后可以在桌面快捷访问

信息技术面试之试讲.pdfVIP免费

信息技术面试之试讲.pdf_第1页
信息技术面试之试讲.pdf_第2页
信息技术面试之试讲.pdf_第3页
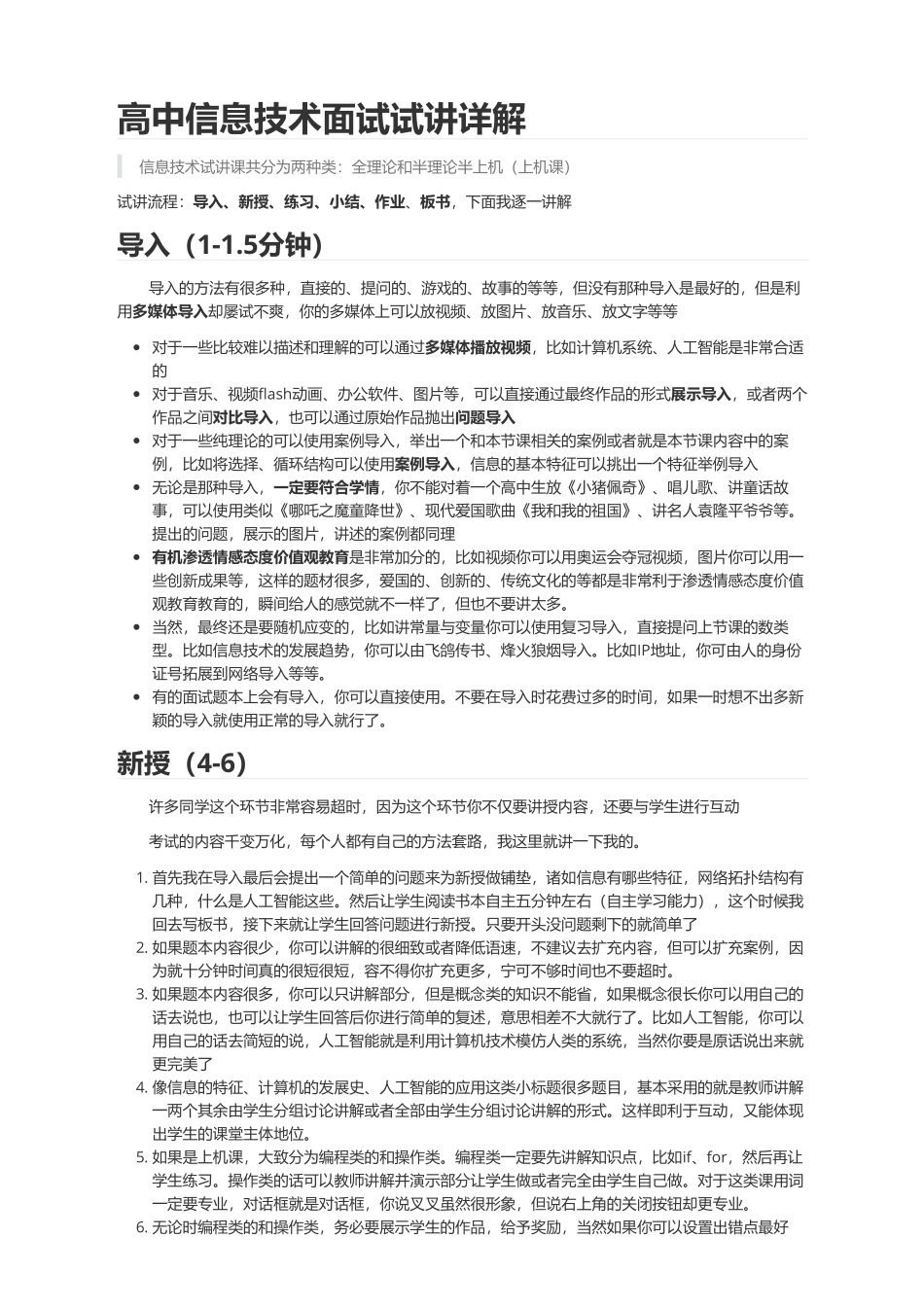
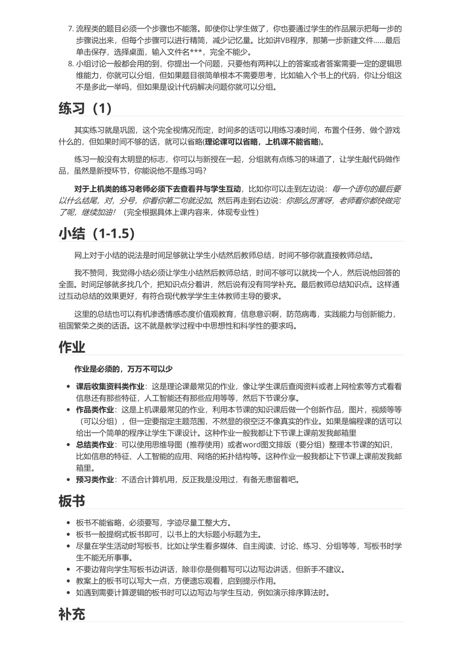
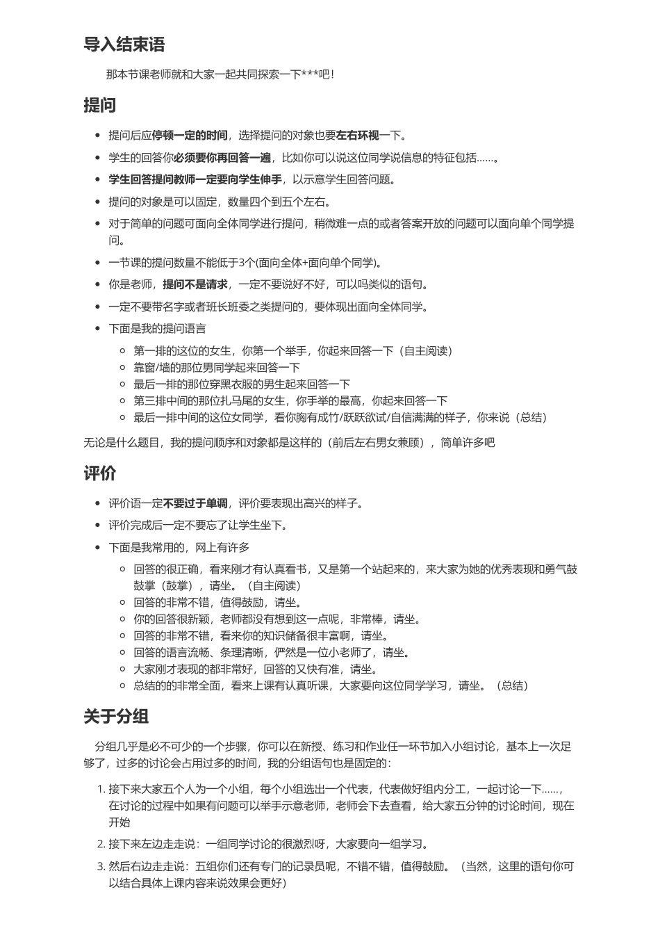
高中信息技术面试试讲详解信息技术试讲课共分为两种类:全理论和半理论半上机(上机课)试讲流程:导入、新授、练习、小结、作业、板书,下面我逐一讲解导入(1-1.5分钟)导入的方法有很多种,直接的、提问的、游戏的、故事的等等,但没有那种导入是最好的,但是利用多媒体导入却屡试不爽,你的多媒体上可以放视频、放图片、放音乐、放文字等等对于一些比较难以描述和理解的可以通过多媒体播放视频,比如计算机系统、人工智能是非常合适的对于音乐、视频flash动画、办公软件、图片等,可以直接通过最终作品的形式展示导入,或者两个作品之间对比导入,也可以通过原始作品抛出问题导入对于一些纯理论的可以使用案例导入,举出一个和本节课相关的案例或者就是本节课内容中的案例,比如将选择、循环结构可以使用案例导入,信息的基本特征可以挑出一个特征举例导入无论是那种导入,一定要符合学情,你不能对着一个高中生放《小猪佩奇》、唱儿歌、讲童话故事,可以使用类似《哪吒之魔童降世》、现代爱国歌曲《我和我的祖国》、讲名人袁隆平爷爷等。提出的问题,展示的图片,讲述的案例都同理有机渗透情感态度价值观教育是非常加分的,比如视频你可以用奥运会夺冠视频,图片你可以用一些创新成果等,这样的题材很多,爱国的、创新的、传统文化的等都是非常利于渗透情感态度价值观教育教育的,瞬间给人的感觉就不一样了,但也不要讲太多。当然,最终还是要随机应变的,比如讲常量与变量你可以使用复习导入,直接提问上节课的数类型。比如信息技术的发展趋势,你可以由飞鸽传书、烽火狼烟导入。比如IP地址,你可由人的身份证号拓展到网络导入等等。有的面试题本上会有导入,你可以直接使用。不要在导入时花费过多的时间,如果一时想不出多新颖的导入就使用正常的导入就行了。新授(4-6)许多同学这个环节非常容易超时,因为这个环节你不仅要讲授内容,还要与学生进行互动考试的内容千变万化,每个人都有自己的方法套路,我这里就讲一下我的。1.首先我在导入最后会提出一个简单的问题来为新授做铺垫,诸如信息有哪些特征,网络拓扑结构有几种,什么是人工智能这些。然后让学生阅读书本自主五分钟左右(自主学习能力),这个时候我回去写板书,接下来就让学生回答问题进行新授。只要开头没问题剩下的就简单了2.如果题本内容很少,你可以讲解的很细致或者降低语速,不建议去扩充内容,但可以扩充案例,因为就十分钟时间真的很短很短,容不得你扩充更多,宁可不...

1、当您付费下载文档后,您只拥有了使用权限,并不意味着购买了版权,文档只能用于自身使用,不得用于其他商业用途(如 [转卖]进行直接盈利或[编辑后售卖]进行间接盈利)。
2、本站所有内容均由合作方或网友上传,本站不对文档的完整性、权威性及其观点立场正确性做任何保证或承诺!文档内容仅供研究参考,付费前请自行鉴别。
3、如文档内容存在违规,或者侵犯商业秘密、侵犯著作权等,请点击“违规举报”。

碎片内容

蜗牛文库的最新文档

二年级数学下册其中检测卷二年级数学下册其中检测卷附答案#期中测试卷.pdf
10.00金币
0下载
二年级数学下册期末质检卷(苏教版)二年级数学下册期末质检卷(苏教版)#期末复习 #期末测试卷 #二年级数学 #二年级数学下册#关注我持续更新小学知识.pdf
10.00金币
0下载
二年级数学下册期末混合运算专项练习二年级数学下册期末混合运算专项练习#二年级#二年级数学下册#关注我持续更新小学知识 #知识分享 #家长收藏孩子受益.pdf
10.00金币
1下载
二年级数学下册年月日三类周期问题解题方法二年级数学下册年月日三类周期问题解题方法#二年级#二年级数学下册#知识分享 #关注我持续更新小学知识 #家长收藏孩子受益.pdf
10.00金币
0下载
二年级数学下册解决问题专项训练二年级数学下册解决问题专项训练#专项训练#解决问题#二年级#二年级数学下册#知识分享.pdf
10.00金币
1下载
二年级数学下册还原问题二年级数学下册还原问题#二年级#二年级数学#关注我持续更新小学知识 #知识分享 #家长收藏孩子受益.pdf
10.00金币
1下载
二年级数学下册第六单元考试卷家长打印出来给孩子测试测试争取拿到高分!#小学二年级试卷分享 #二年级第六单考试数学 #第六单考试#二年级数学下册.pdf
10.00金币
0下载
二年级数学下册必背顺口溜口诀汇总二年级数学下册必背顺口溜口诀汇总#二年级#二年级数学下册 #知识分享 #家长收藏孩子受益 #关注我持续更新小学知识.pdf
10.00金币
0下载
二年级数学下册《重点难点思维题》两大问题解决技巧和方法巧算星期几解决周期问题还原问题强化思维训练老师精心整理家长可以打印出来给孩子练习#家长收藏孩子受益 #学霸秘籍 #思维训练 #二年级 #知识点总结.pdf
10.00金币
0下载
二年级数学下册 必背公式大全寒假提前背一背开学更轻松#二年级 #二年级数学 #二年级数学下册 #寒假充电计划 #公式.pdf
10.00金币
0下载
蜗牛文库+ 关注
实名认证
内容提供者

提供各种专业文档内容

确认删除?
QQ
  • QQ点击这里给我发消息
微信客服
  • 微信客服
回到顶部