电脑桌面
添加蜗牛文库到电脑桌面
安装后可以在桌面快捷访问

第0511讲 非居民个人和无住所居民个人个人所得税额的计算_create.pdfVIP免费

第0511讲 非居民个人和无住所居民个人个人所得税额的计算_create.pdf_第1页
第0511讲 非居民个人和无住所居民个人个人所得税额的计算_create.pdf_第2页
第0511讲 非居民个人和无住所居民个人个人所得税额的计算_create.pdf_第3页
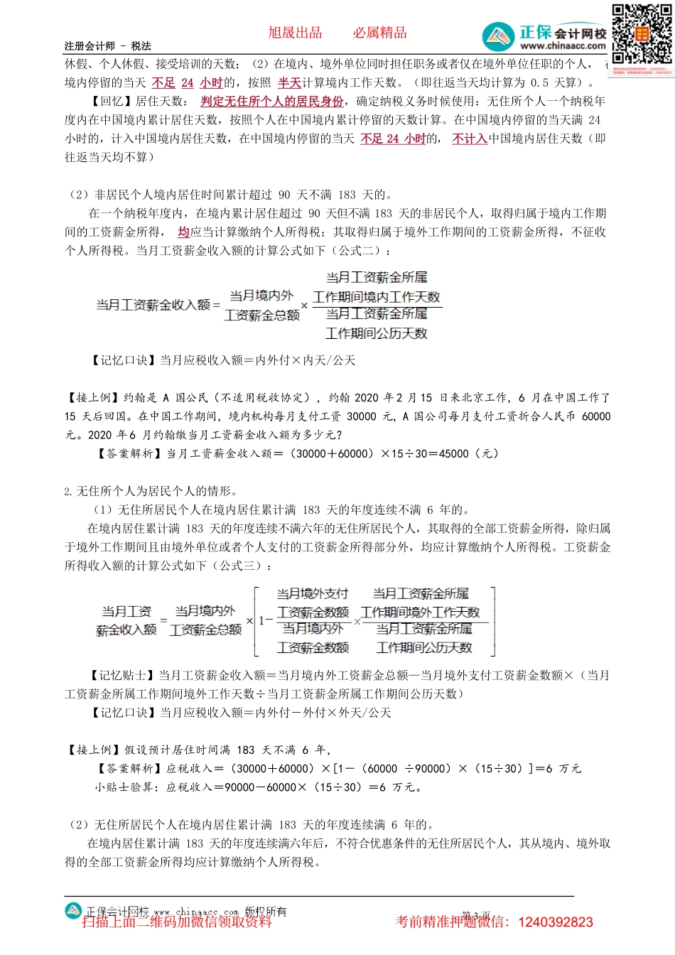
注册会计师-税法第1页第11讲非居民个人和无住所居民个人个人所得税额的计算【知识点】应纳税额计算中特殊问题处理(二)一、重点人群自主创业相关征税问题的规定(一)关于重点群体创业就业有关个人所得税的规定1.建档立卡贫困人口、持《就业创业证》或《就业失业登记证》的人员从事个体经营的,在3年(36个月,下同)内按每户每年12000元为限额依次扣减其当年实际应缴纳的增值税、城市维护建设税、教育费附加、地方教育附加和个人所得税。限额标准最高可上浮20%,各省、自治区、直辖市人民政府可根据本地区实际情况在此幅度内确定具体限额标准。2.纳税人年度应缴纳税款小于上述扣减限额的,减免税额以其实际缴纳的税款为限;大于上述扣减限额的,以上述扣减限额为限。3.上述人员具体包括:01纳入全国扶贫开发信息系统的建档立卡贫困人口;02在人力资源社会保障部门公共就业服务机构登记失业半年以上的人员;03零就业家庭、享受城市居民最低生活保障家庭劳动年龄内的登记失业人员;04毕业年度内高校毕业生。(二)关于自主择业的军队转业干部和随军家属就业以及自主就业退役士兵创业就业有关个人所得税的规定1.对从事个体经营的军队转业干部和随军家属,自领取税务登记证之日起,3年内免征个人所得税。2.对自主就业退役士兵从事个体经营的,自办理个体工商户登记当月起,在3年(36个月,下同)内按每户每年12000元为限额依次扣减其当年实际应缴纳的增值税、城市维护建设税、教育费附加、地方教育附加和个人所得税。限额标准最高可上浮20%,各省、自治区、直辖市人民政府可根据本地区实际情况在此幅度内确定具体限额标准。二、关于廉租住房、公租房的个人所得税规定1.对个人按规定取得的廉租住房货币补贴,免征个人所得税;对于所在单位以廉租住房名义发放的不符合规定的补贴,应征收个人所得税。2.个人捐赠住房作为廉租住房的,捐赠额未超过其申报的应纳税所得额30%的部分,准予从其应纳税所得额中扣除。3.个人捐赠住房作为公租房,符合税收法律法规规定的,对其公益性捐赠支出未超过其申报的应纳税所得额30%的部分,准予从其应纳税所得额中扣除。4.符合地方政府规定条件的城镇住房保障家庭从地方政府领取的住房租赁补贴,免征个人所得税。三、关于国际组织驻华机构、外国政府驻华使领馆和驻华新闻机构雇员个人所得税的规定1.★在国际组织驻华机构、外国政府驻华使领馆中工作的中方雇员和在外国驻华新闻机构的中外籍雇员均应按规定纳税。2.仅在...

1、当您付费下载文档后,您只拥有了使用权限,并不意味着购买了版权,文档只能用于自身使用,不得用于其他商业用途(如 [转卖]进行直接盈利或[编辑后售卖]进行间接盈利)。
2、本站所有内容均由合作方或网友上传,本站不对文档的完整性、权威性及其观点立场正确性做任何保证或承诺!文档内容仅供研究参考,付费前请自行鉴别。
3、如文档内容存在违规,或者侵犯商业秘密、侵犯著作权等,请点击“违规举报”。

碎片内容

蜗牛文库的最新文档

二年级数学下册其中检测卷二年级数学下册其中检测卷附答案#期中测试卷.pdf
10.00金币
0下载
二年级数学下册期末质检卷(苏教版)二年级数学下册期末质检卷(苏教版)#期末复习 #期末测试卷 #二年级数学 #二年级数学下册#关注我持续更新小学知识.pdf
10.00金币
0下载
二年级数学下册期末混合运算专项练习二年级数学下册期末混合运算专项练习#二年级#二年级数学下册#关注我持续更新小学知识 #知识分享 #家长收藏孩子受益.pdf
10.00金币
1下载
二年级数学下册年月日三类周期问题解题方法二年级数学下册年月日三类周期问题解题方法#二年级#二年级数学下册#知识分享 #关注我持续更新小学知识 #家长收藏孩子受益.pdf
10.00金币
0下载
二年级数学下册解决问题专项训练二年级数学下册解决问题专项训练#专项训练#解决问题#二年级#二年级数学下册#知识分享.pdf
10.00金币
1下载
二年级数学下册还原问题二年级数学下册还原问题#二年级#二年级数学#关注我持续更新小学知识 #知识分享 #家长收藏孩子受益.pdf
10.00金币
1下载
二年级数学下册第六单元考试卷家长打印出来给孩子测试测试争取拿到高分!#小学二年级试卷分享 #二年级第六单考试数学 #第六单考试#二年级数学下册.pdf
10.00金币
0下载
二年级数学下册必背顺口溜口诀汇总二年级数学下册必背顺口溜口诀汇总#二年级#二年级数学下册 #知识分享 #家长收藏孩子受益 #关注我持续更新小学知识.pdf
10.00金币
0下载
二年级数学下册《重点难点思维题》两大问题解决技巧和方法巧算星期几解决周期问题还原问题强化思维训练老师精心整理家长可以打印出来给孩子练习#家长收藏孩子受益 #学霸秘籍 #思维训练 #二年级 #知识点总结.pdf
10.00金币
0下载
二年级数学下册 必背公式大全寒假提前背一背开学更轻松#二年级 #二年级数学 #二年级数学下册 #寒假充电计划 #公式.pdf
10.00金币
0下载
蜗牛文库+ 关注
实名认证
内容提供者

提供各种专业文档内容

确认删除?
QQ
  • QQ点击这里给我发消息
微信客服
  • 微信客服
回到顶部