电脑桌面
添加蜗牛文库到电脑桌面
安装后可以在桌面快捷访问

第0507讲 非居民个人和无住所居民个人有关个税政策_create.pdfVIP免费

第0507讲 非居民个人和无住所居民个人有关个税政策_create.pdf_第1页
第0507讲 非居民个人和无住所居民个人有关个税政策_create.pdf_第2页
第0507讲 非居民个人和无住所居民个人有关个税政策_create.pdf_第3页
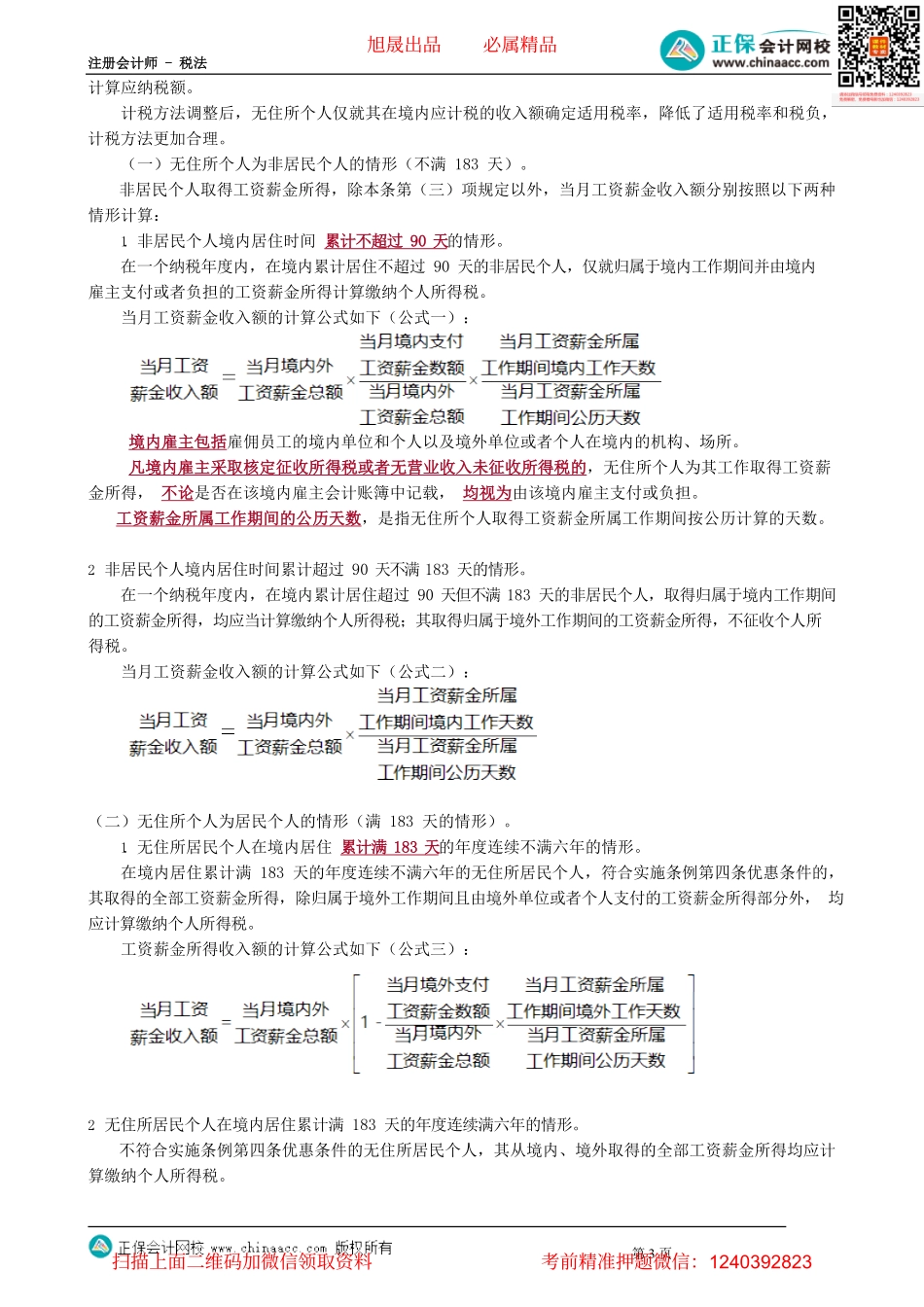
注册会计师-税法第1页第07讲非居民个人和无住所居民个人有关个税政策【知识点】雇主为雇员承担全年一次性奖金部分税款(定额负担)个税政策1.应纳税所得额=雇员取得的全年一次性奖金+雇主替雇员定额负担的税款2.雇主为雇员负担的个人所得税款,应属于个人工资薪金的一部分。凡单独作为企业管理费列支的,在计算企业所得税时不得税前扣除。【知识点】廉租住房、公租房个税规定1.对个人按《廉租住房保障办法》规定取得的廉租住房货币补贴,免征个人所得税;对于所在单位以廉租住房名义发放的不符合规定的补贴,应征收个人所得税。2.个人捐赠住房作为廉租住房的,捐赠额未超过其申报的应纳税所得额30%的部分,准予从其应纳税所得额中扣除。3.从2019年1月1日至2020年12月31日,个人捐赠住房作为公租房,符合税法规定的,对其公益性捐赠支出未超过其申报的应纳税所得额30%的部分,准予从其应纳税所得额中扣除。符合地方政府规定条件的城镇住房保障家庭从地方政府领取的住房租赁补贴,免征个人所得税。【知识点】国际组织驻华机构、外国政府驻华使领馆、驻华新闻机构雇员个税规定1.对于在国际组织驻华机构、外国政府驻华使领馆中工作的中方雇员和在外国驻华新闻机构的中外籍雇员,均应按照《个人所得税法》规定缴纳个人所得税。2.对于仅在国际组织驻华机构和外国政府驻华使领馆中工作的外籍雇员,暂不征收个人所得税。在中国境内,若国际驻华机构和外国政府驻华使领馆中工作的外交人员、外籍雇员在该机构或使领馆之外,从事非公务活动所取得的收入,应缴纳个人所得税。【知识点】非居民个人和无住所居民个人有关个税政策【非居民个人】在中国境内无住所,且一个纳税年度内在中国境内居住不满183天的个人。【无住所居民个人】无住所,但一个纳税年度内在中国境内居满183天的个人。【无住所】对于境外个人仅因学习、工作、探亲、旅游等原因而在中国境内居住,待上述原因消除后该境外个人仍然回到境外居住的,其习惯性居住地不在境内,即使该境外个人在境内购买住房,也不会被认定为境内有住所的个人。一、关于所得来源地。(一)关于工资薪金所得来源地的规定。个人取得归属于中国境内(以下称境内)工作期间的工资薪金所得为来源于境内的工资薪金所得。境内工作期间按照个人在境内工作天数计算,包括其在境内的实际工作日以及境内工作期间在境内、境外享受的公休假、个人休假、接受培训的天数→【提示】境内工作天数与在境内实际居住的天数并不是同一个...

1、当您付费下载文档后,您只拥有了使用权限,并不意味着购买了版权,文档只能用于自身使用,不得用于其他商业用途(如 [转卖]进行直接盈利或[编辑后售卖]进行间接盈利)。
2、本站所有内容均由合作方或网友上传,本站不对文档的完整性、权威性及其观点立场正确性做任何保证或承诺!文档内容仅供研究参考,付费前请自行鉴别。
3、如文档内容存在违规,或者侵犯商业秘密、侵犯著作权等,请点击“违规举报”。

碎片内容

蜗牛文库的最新文档

二年级数学下册其中检测卷二年级数学下册其中检测卷附答案#期中测试卷.pdf
10.00金币
0下载
二年级数学下册期末质检卷(苏教版)二年级数学下册期末质检卷(苏教版)#期末复习 #期末测试卷 #二年级数学 #二年级数学下册#关注我持续更新小学知识.pdf
10.00金币
0下载
二年级数学下册期末混合运算专项练习二年级数学下册期末混合运算专项练习#二年级#二年级数学下册#关注我持续更新小学知识 #知识分享 #家长收藏孩子受益.pdf
10.00金币
1下载
二年级数学下册年月日三类周期问题解题方法二年级数学下册年月日三类周期问题解题方法#二年级#二年级数学下册#知识分享 #关注我持续更新小学知识 #家长收藏孩子受益.pdf
10.00金币
0下载
二年级数学下册解决问题专项训练二年级数学下册解决问题专项训练#专项训练#解决问题#二年级#二年级数学下册#知识分享.pdf
10.00金币
1下载
二年级数学下册还原问题二年级数学下册还原问题#二年级#二年级数学#关注我持续更新小学知识 #知识分享 #家长收藏孩子受益.pdf
10.00金币
1下载
二年级数学下册第六单元考试卷家长打印出来给孩子测试测试争取拿到高分!#小学二年级试卷分享 #二年级第六单考试数学 #第六单考试#二年级数学下册.pdf
10.00金币
0下载
二年级数学下册必背顺口溜口诀汇总二年级数学下册必背顺口溜口诀汇总#二年级#二年级数学下册 #知识分享 #家长收藏孩子受益 #关注我持续更新小学知识.pdf
10.00金币
0下载
二年级数学下册《重点难点思维题》两大问题解决技巧和方法巧算星期几解决周期问题还原问题强化思维训练老师精心整理家长可以打印出来给孩子练习#家长收藏孩子受益 #学霸秘籍 #思维训练 #二年级 #知识点总结.pdf
10.00金币
0下载
二年级数学下册 必背公式大全寒假提前背一背开学更轻松#二年级 #二年级数学 #二年级数学下册 #寒假充电计划 #公式.pdf
10.00金币
0下载
蜗牛文库+ 关注
实名认证
内容提供者

提供各种专业文档内容

确认删除?
QQ
  • QQ点击这里给我发消息
微信客服
  • 微信客服
回到顶部