电脑桌面
添加蜗牛文库到电脑桌面
安装后可以在桌面快捷访问

机构投资者的创新之路——如何参与并投资区块链资产-币安研究院.pdfVIP免费

机构投资者的创新之路——如何参与并投资区块链资产-币安研究院.pdf_第1页
机构投资者的创新之路——如何参与并投资区块链资产-币安研究院.pdf_第2页
机构投资者的创新之路——如何参与并投资区块链资产-币安研究院.pdf_第3页
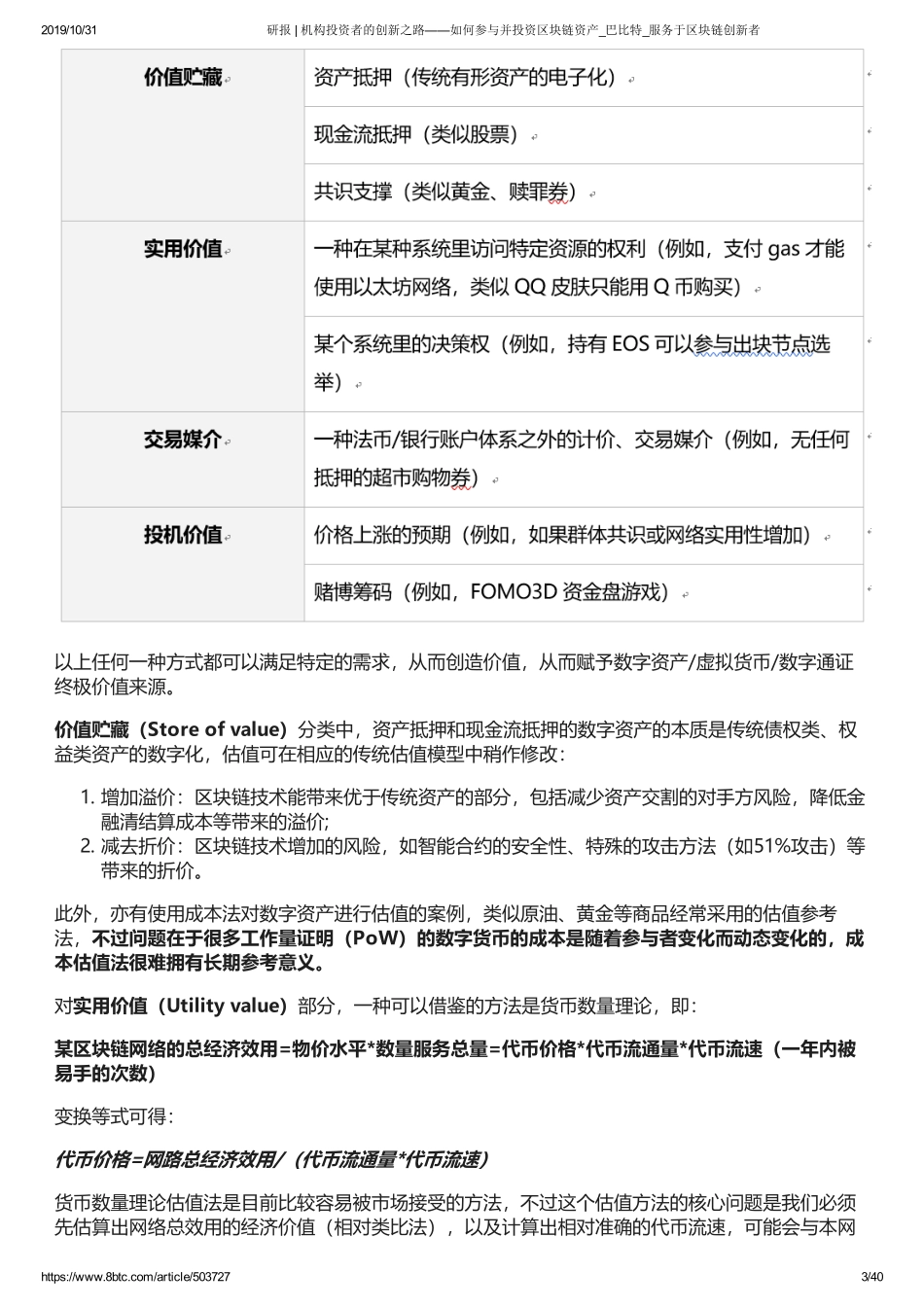
2019/10/31研报|机构投资者的创新之路——如何参与并投资区块链资产_巴比特_服务于区块链创新者https://www.8btc.com/article/5037271/40摘要:1.在宏观环境进入长期低利率、经济低增长、高不确定性的三期叠加背景下,优质资产拥挤而稀缺。而以比特币为代表的新型区块链数字资产的崛起给传统组合配置带来了新思路。2.数字资产的价值捕获场景可以分为:价值贮藏、实用价值、交易媒介、投机价值。3.一项针对欧美150所大学的调查显示,94%受访单位已经配置了加密数字货币相关资产。大学捐赠基金已经作为将加密数字货币作为一种另类资产进行积极配置。4.无论是在长周期还是短周期内,比特币的回报与主流大类资产的相关性极低。且其收益率分布正偏且“肥右尾”,表现出极高的收益-风险比。5.基于Markowitz的现代投资组合理论,在传统投资组合中加入比特币,不但可以在给定波动范围内最大化回报,也可以在给定预期回报目标下最小化风险。6.投资数字资产的收益不仅仅来自“资本利得”,还包括“利息收入”及“再投资收入”。7.对于机构投资者来说,数字资产头寸配置还有其他一些间接的方法,如投资数字资产挖矿、投资数字资产衍生品、投资区块链公司股权等。目录1.数字资产的分类和终极价值来源2.将加密数字货币作为一种另类资产3.检验比特币的收益率的统计特性4.将比特币加入资产组合的历史回测5.寻找数字资产配置的“黄金比例”6.资本利得之外的收益来源7.数字资产之门的正确打开方式区块链技术应用已延伸到数字金融、物联网、智能制造、供应链管理、数字资产交易等多个领域。区块链网络改变了传统的生产和记账环节,链上数字资产与着区块链网络共生相融,在很多应用场景下是整个区块链生态系统循环的血液,承载着价值流转、激励的重要功能,本文试图从以比特币为主的数字资产特性的分析入手,从机构投资者资产配置的角度对如下问题进行解答,数字资产的——●使用场景是什么?●价值捕获从何而来?●在复杂资产组合里的配置意义是什么?●当前监管环境下,机构应该如何入场?尤其随着全球经济进入缓慢增长周期的共识越来越强,低利率甚至负利率卷土重来或成为常态,美国、欧洲等发达地区的等政治不确定性上升,伴随优质资产的高拥挤和稀缺,传统投资管理人面临2019/10/31研报|机构投资者的创新之路——如何参与并投资区块链资产_巴比特_服务于区块链创新者https://www.8btc.com/article/5037272/40前所未有的压力和挑战。上一次的全球性经济衰退发生在1...

1、当您付费下载文档后,您只拥有了使用权限,并不意味着购买了版权,文档只能用于自身使用,不得用于其他商业用途(如 [转卖]进行直接盈利或[编辑后售卖]进行间接盈利)。
2、本站所有内容均由合作方或网友上传,本站不对文档的完整性、权威性及其观点立场正确性做任何保证或承诺!文档内容仅供研究参考,付费前请自行鉴别。
3、如文档内容存在违规,或者侵犯商业秘密、侵犯著作权等,请点击“违规举报”。

碎片内容

蜗牛文库的最新文档

二年级数学下册其中检测卷二年级数学下册其中检测卷附答案#期中测试卷.pdf
10.00金币
0下载
二年级数学下册期末质检卷(苏教版)二年级数学下册期末质检卷(苏教版)#期末复习 #期末测试卷 #二年级数学 #二年级数学下册#关注我持续更新小学知识.pdf
10.00金币
0下载
二年级数学下册期末混合运算专项练习二年级数学下册期末混合运算专项练习#二年级#二年级数学下册#关注我持续更新小学知识 #知识分享 #家长收藏孩子受益.pdf
10.00金币
1下载
二年级数学下册年月日三类周期问题解题方法二年级数学下册年月日三类周期问题解题方法#二年级#二年级数学下册#知识分享 #关注我持续更新小学知识 #家长收藏孩子受益.pdf
10.00金币
0下载
二年级数学下册解决问题专项训练二年级数学下册解决问题专项训练#专项训练#解决问题#二年级#二年级数学下册#知识分享.pdf
10.00金币
1下载
二年级数学下册还原问题二年级数学下册还原问题#二年级#二年级数学#关注我持续更新小学知识 #知识分享 #家长收藏孩子受益.pdf
10.00金币
1下载
二年级数学下册第六单元考试卷家长打印出来给孩子测试测试争取拿到高分!#小学二年级试卷分享 #二年级第六单考试数学 #第六单考试#二年级数学下册.pdf
10.00金币
0下载
二年级数学下册必背顺口溜口诀汇总二年级数学下册必背顺口溜口诀汇总#二年级#二年级数学下册 #知识分享 #家长收藏孩子受益 #关注我持续更新小学知识.pdf
10.00金币
0下载
二年级数学下册《重点难点思维题》两大问题解决技巧和方法巧算星期几解决周期问题还原问题强化思维训练老师精心整理家长可以打印出来给孩子练习#家长收藏孩子受益 #学霸秘籍 #思维训练 #二年级 #知识点总结.pdf
10.00金币
0下载
二年级数学下册 必背公式大全寒假提前背一背开学更轻松#二年级 #二年级数学 #二年级数学下册 #寒假充电计划 #公式.pdf
10.00金币
0下载
蜗牛文库+ 关注
实名认证
内容提供者

提供各种专业文档内容

确认删除?
QQ
  • QQ点击这里给我发消息
微信客服
  • 微信客服
回到顶部