电脑桌面
添加蜗牛文库到电脑桌面
安装后可以在桌面快捷访问

33细菌耐药性扩散的机制_吴聪明.pdfVIP免费

33细菌耐药性扩散的机制_吴聪明.pdf_第1页
33细菌耐药性扩散的机制_吴聪明.pdf_第2页
33细菌耐药性扩散的机制_吴聪明.pdf_第3页
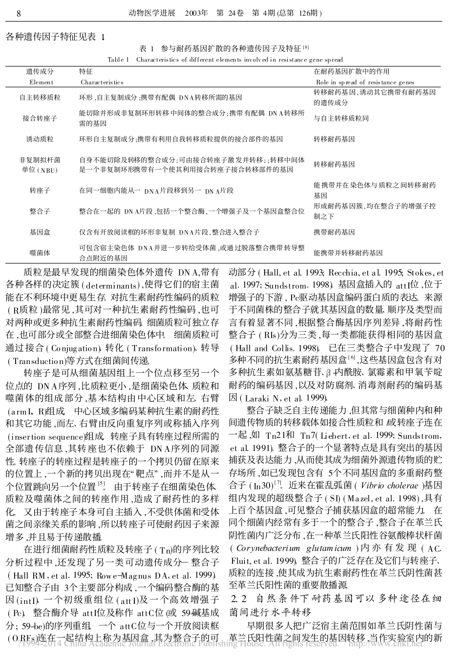
动物医学进展,2003,24(4):6-11ProgressinVeterinaryMedicine细菌耐药性扩散的机制吴聪明,陈杖榴(华南农业大学广东省新兽药研制与安全评价重点实验室,广东广州510642)中图分类号:S852.61文献标识码:A文章编号:1007-5038(2003)04-0006-06摘要:细菌耐药性是20世纪留给医学的难题。自然界中各种细菌广泛存在,相互联系;细菌具有多种在种内或种间进行自主转移或诱动转移的遗传因子如质粒、转座子、噬菌体等;质粒、转座子上还有募集和表达外源基因的整合子;在不断变化的环境中,细菌的质粒、转座子、噬菌体等通过接合、转化及转导等方式,相互间交换所携带的一些基因,可使菌群更好地适应环境。这是细菌在长期进化过程中所获得的生存本领。耐药基因最初可能起源于少数抗生素产生菌或细菌自身基因的随机突变,在抗生素广泛应用所形成的选择压力胁迫下,没有机会获得耐药基因的细菌不得不退出竞争,而有机会通过菌间交换获得耐药基因的细菌却能自如地生存、繁衍成为耐药亚群。在抗生素选择压力的持续胁迫下,交流-选择过程不断重复,于是便发展至今天如此严峻的细菌耐药局面。关键词:抗生素;抗菌药物;耐药菌;耐药性青霉素的发现令人们欢欣鼓舞,因为最初许多病原菌对其十分敏感,可以说是药到病除。人们由此自信地预言:随着越来越多的抗生素的开发应用细菌性感染将很快被征服而成为历史,留待科学家继续攻克的是其他医学难题,如病毒病和癌症等。但时至今日,我们面临的事实却并不是细菌病的消失,而是医院和社区内种种细菌病的复苏。更糟糕的是,病原菌对人类使用的各种抗生素日益耐受,如临床上的粪肠球菌、结核分枝杆菌和绿脓杆菌感染等,几乎无有效药物可以控制。事实上,在抗生素发现早期,Fleming就曾提到细菌对青霉素耐受的现象,只不过那时人们对这种神奇的“魔弹”过于乐观而未曾引起重视。于是,随着越来越多的抗生素在医疗保健及畜牧业生产上的广泛应用,出现了如下不可回避的事实:青毒素于1940年应用于临床,14年后(1954)证实金黄色葡萄球菌对其耐药;耐甲氧西林金黄色葡萄球菌出现于甲氧西林上市8年后的1968年;庆大霉素于1964年投入使用,4年后亦出现了耐庆大霉素绿脓杆菌。动物分离菌测定的结果一样,在20世纪50年代四环素拌入饲料使用后不久,就产生了大肠杆菌及沙门氏菌耐药菌株(smith,etal.1957;An-dersonES.1968);安普霉素在兽医临床上使用不到两年就出现了耐药性大肠杆菌及沙门氏菌(Wray,etal.收稿日期:2002-11-11基金项目:国家自然科学基金重点项目(30130140)作者简...

1、当您付费下载文档后,您只拥有了使用权限,并不意味着购买了版权,文档只能用于自身使用,不得用于其他商业用途(如 [转卖]进行直接盈利或[编辑后售卖]进行间接盈利)。
2、本站所有内容均由合作方或网友上传,本站不对文档的完整性、权威性及其观点立场正确性做任何保证或承诺!文档内容仅供研究参考,付费前请自行鉴别。
3、如文档内容存在违规,或者侵犯商业秘密、侵犯著作权等,请点击“违规举报”。

碎片内容

蜗牛文库的最新文档

二年级数学下册其中检测卷二年级数学下册其中检测卷附答案#期中测试卷.pdf
10.00金币
0下载
二年级数学下册期末质检卷(苏教版)二年级数学下册期末质检卷(苏教版)#期末复习 #期末测试卷 #二年级数学 #二年级数学下册#关注我持续更新小学知识.pdf
10.00金币
0下载
二年级数学下册期末混合运算专项练习二年级数学下册期末混合运算专项练习#二年级#二年级数学下册#关注我持续更新小学知识 #知识分享 #家长收藏孩子受益.pdf
10.00金币
1下载
二年级数学下册年月日三类周期问题解题方法二年级数学下册年月日三类周期问题解题方法#二年级#二年级数学下册#知识分享 #关注我持续更新小学知识 #家长收藏孩子受益.pdf
10.00金币
0下载
二年级数学下册解决问题专项训练二年级数学下册解决问题专项训练#专项训练#解决问题#二年级#二年级数学下册#知识分享.pdf
10.00金币
1下载
二年级数学下册还原问题二年级数学下册还原问题#二年级#二年级数学#关注我持续更新小学知识 #知识分享 #家长收藏孩子受益.pdf
10.00金币
1下载
二年级数学下册第六单元考试卷家长打印出来给孩子测试测试争取拿到高分!#小学二年级试卷分享 #二年级第六单考试数学 #第六单考试#二年级数学下册.pdf
10.00金币
0下载
二年级数学下册必背顺口溜口诀汇总二年级数学下册必背顺口溜口诀汇总#二年级#二年级数学下册 #知识分享 #家长收藏孩子受益 #关注我持续更新小学知识.pdf
10.00金币
0下载
二年级数学下册《重点难点思维题》两大问题解决技巧和方法巧算星期几解决周期问题还原问题强化思维训练老师精心整理家长可以打印出来给孩子练习#家长收藏孩子受益 #学霸秘籍 #思维训练 #二年级 #知识点总结.pdf
10.00金币
0下载
二年级数学下册 必背公式大全寒假提前背一背开学更轻松#二年级 #二年级数学 #二年级数学下册 #寒假充电计划 #公式.pdf
10.00金币
0下载
蜗牛文库+ 关注
实名认证
内容提供者

提供各种专业文档内容

确认删除?
QQ
  • QQ点击这里给我发消息
微信客服
  • 微信客服
回到顶部