电脑桌面
添加蜗牛文库到电脑桌面
安装后可以在桌面快捷访问

高一数学人教A版必修四教案:1.1.2 弧度制 Word版含答案.docVIP免费

高一数学人教A版必修四教案:1.1.2 弧度制 Word版含答案.doc_第1页
高一数学人教A版必修四教案:1.1.2 弧度制 Word版含答案.doc_第2页
高一数学人教A版必修四教案:1.1.2 弧度制 Word版含答案.doc_第3页
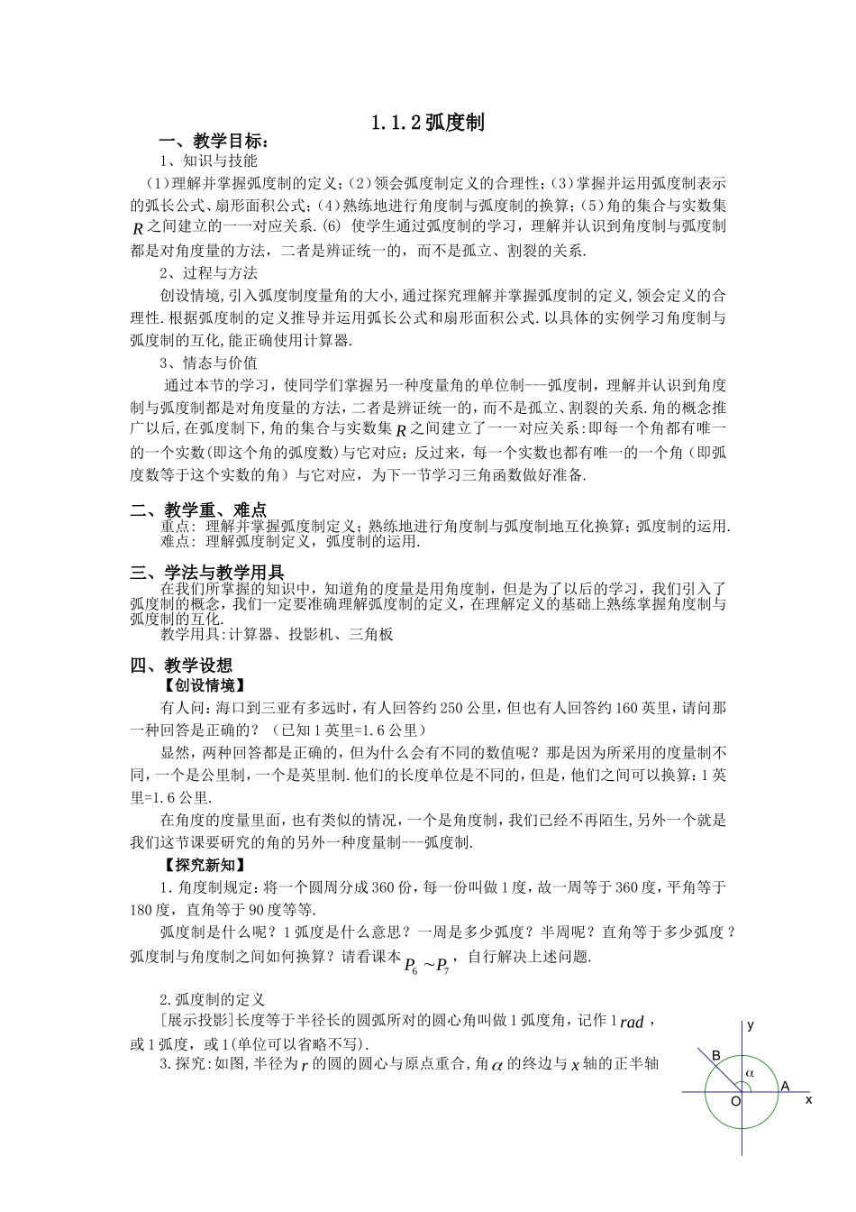
1.1.2弧度制一、教学目标:1、知识与技能(1)理解并掌握弧度制的定义;(2)领会弧度制定义的合理性;(3)掌握并运用弧度制表示的弧长公式、扇形面积公式;(4)熟练地进行角度制与弧度制的换算;(5)角的集合与实数集R之间建立的一一对应关系.(6)使学生通过弧度制的学习,理解并认识到角度制与弧度制都是对角度量的方法,二者是辨证统一的,而不是孤立、割裂的关系.2、过程与方法创设情境,引入弧度制度量角的大小,通过探究理解并掌握弧度制的定义,领会定义的合理性.根据弧度制的定义推导并运用弧长公式和扇形面积公式.以具体的实例学习角度制与弧度制的互化,能正确使用计算器.3、情态与价值通过本节的学习,使同学们掌握另一种度量角的单位制---弧度制,理解并认识到角度制与弧度制都是对角度量的方法,二者是辨证统一的,而不是孤立、割裂的关系.角的概念推广以后,在弧度制下,角的集合与实数集R之间建立了一一对应关系:即每一个角都有唯一的一个实数(即这个角的弧度数)与它对应;反过来,每一个实数也都有唯一的一个角(即弧度数等于这个实数的角)与它对应,为下一节学习三角函数做好准备.二、教学重、难点重点:理解并掌握弧度制定义;熟练地进行角度制与弧度制地互化换算;弧度制的运用.难点:理解弧度制定义,弧度制的运用.三、学法与教学用具在我们所掌握的知识中,知道角的度量是用角度制,但是为了以后的学习,我们引入了弧度制的概念,我们一定要准确理解弧度制的定义,在理解定义的基础上熟练掌握角度制与弧度制的互化.教学用具:计算器、投影机、三角板四、教学设想【创设情境】有人问:海口到三亚有多远时,有人回答约250公里,但也有人回答约160英里,请问那一种回答是正确的?(已知1英里=1.6公里)显然,两种回答都是正确的,但为什么会有不同的数值呢?那是因为所采用的度量制不同,一个是公里制,一个是英里制.他们的长度单位是不同的,但是,他们之间可以换算:1英里=1.6公里.在角度的度量里面,也有类似的情况,一个是角度制,我们已经不再陌生,另外一个就是我们这节课要研究的角的另外一种度量制---弧度制.【探究新知】1.角度制规定:将一个圆周分成360份,每一份叫做1度,故一周等于360度,平角等于180度,直角等于90度等等.弧度制是什么呢?1弧度是什么意思?一周是多少弧度?半周呢?直角等于多少弧度?弧度制与角度制之间如何换算?请看课本67PP,自行解决上述问题.2.弧度制的定义[展示投影]长度等于半径长的圆弧所对...

1、当您付费下载文档后,您只拥有了使用权限,并不意味着购买了版权,文档只能用于自身使用,不得用于其他商业用途(如 [转卖]进行直接盈利或[编辑后售卖]进行间接盈利)。
2、本站所有内容均由合作方或网友上传,本站不对文档的完整性、权威性及其观点立场正确性做任何保证或承诺!文档内容仅供研究参考,付费前请自行鉴别。
3、如文档内容存在违规,或者侵犯商业秘密、侵犯著作权等,请点击“违规举报”。

碎片内容

蜗牛文库的最新文档

二年级数学下册其中检测卷二年级数学下册其中检测卷附答案#期中测试卷.pdf
10.00金币
0下载
二年级数学下册期末质检卷(苏教版)二年级数学下册期末质检卷(苏教版)#期末复习 #期末测试卷 #二年级数学 #二年级数学下册#关注我持续更新小学知识.pdf
10.00金币
0下载
二年级数学下册期末混合运算专项练习二年级数学下册期末混合运算专项练习#二年级#二年级数学下册#关注我持续更新小学知识 #知识分享 #家长收藏孩子受益.pdf
10.00金币
1下载
二年级数学下册年月日三类周期问题解题方法二年级数学下册年月日三类周期问题解题方法#二年级#二年级数学下册#知识分享 #关注我持续更新小学知识 #家长收藏孩子受益.pdf
10.00金币
0下载
二年级数学下册解决问题专项训练二年级数学下册解决问题专项训练#专项训练#解决问题#二年级#二年级数学下册#知识分享.pdf
10.00金币
1下载
二年级数学下册还原问题二年级数学下册还原问题#二年级#二年级数学#关注我持续更新小学知识 #知识分享 #家长收藏孩子受益.pdf
10.00金币
1下载
二年级数学下册第六单元考试卷家长打印出来给孩子测试测试争取拿到高分!#小学二年级试卷分享 #二年级第六单考试数学 #第六单考试#二年级数学下册.pdf
10.00金币
0下载
二年级数学下册必背顺口溜口诀汇总二年级数学下册必背顺口溜口诀汇总#二年级#二年级数学下册 #知识分享 #家长收藏孩子受益 #关注我持续更新小学知识.pdf
10.00金币
0下载
二年级数学下册《重点难点思维题》两大问题解决技巧和方法巧算星期几解决周期问题还原问题强化思维训练老师精心整理家长可以打印出来给孩子练习#家长收藏孩子受益 #学霸秘籍 #思维训练 #二年级 #知识点总结.pdf
10.00金币
0下载
二年级数学下册 必背公式大全寒假提前背一背开学更轻松#二年级 #二年级数学 #二年级数学下册 #寒假充电计划 #公式.pdf
10.00金币
0下载
蜗牛文库+ 关注
实名认证
内容提供者

提供各种专业文档内容

确认删除?
QQ
  • QQ点击这里给我发消息
微信客服
  • 微信客服
回到顶部