电脑桌面
添加蜗牛文库到电脑桌面
安装后可以在桌面快捷访问

2004年广东高考文理综合真题及答案.docVIP免费

2004年广东高考文理综合真题及答案.doc_第1页
2004年广东高考文理综合真题及答案.doc_第2页
2004年广东高考文理综合真题及答案.doc_第3页
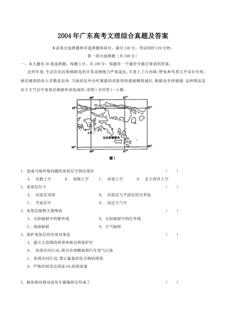
2004年广东高考文理综合真题及答案本试卷分选择题和非选择题两部分,满分150分。考试用时120分钟。第一部分选择题(共108分)一、本大题有36道选择题,每题3分,共108分。每题有一个最符合题目要求的答案。近些年来,生活在伍拉斯顿群岛的许多动物视力严重退化,羊患上了白内障,野免和鸟类几乎双目失明,渔民捕到的鱼大多数是盲鱼.当地居民外出时暴露的皮肤很快就被晒得通红,眼睛也有痒痛感.这种情况是由于大气层中臭氧层被破坏而造成的.读图1并回答1—4题。1.造成当地环境问题的臭氧层空洞出现在()A.北极上空B.南极上空C.赤道上空D.北大西洋上空2.臭氧层位于()A.对流层顶部B.对流层与平波层的交界处C.平流层中D.高层大气中3.臭氧层能够大量吸收()A.太阳辐射中的紫外线B.太阳辐射中的红外线C.地面辐射D.大气辐射4.保护臭氧层的有效对策是()A.建立大范围的热带雨林自然保护区B.各国共同行动,联合治理酸雨和汽车尾气污染C.各国共同行动,禁止氟氯烃化合物的排放D.严格控制发达国家CO2的排放量5.板块相对移动而发生碰撞挤压形成了()A.东非大裂谷B.喜马拉雅山C.大西洋D.红海6.日本多地震是由于()A.位于亚欧大陆与太平洋的交界处B.位于亚欧板块与太平洋板块的接触带上C.火山活动强烈D.多泥石流、崩塌、滑坡等地质灾害为建设繁荣富强的现代化国家,中华民族历经百余年的摸索与抗争,取得了辉煌的经济成就.回答7—13题。7.19世纪60~90年代,是中国近代企业的初创时期.这些企业相对集中于()A.珠江三角洲地区B.长江中上游一带C.京津地区D.通商口岸8.甲午战争以后,国内出现了兴办近代民族工业的热潮.其直接原因是()A.西方科技的传播B.重商思潮的影响C.清政府放宽了限制D.改良思想的推动9.辛亥革命后,尤其是第一次世界大战期间,中国民族资本主义经济蓬勃发展.其特点是()A.面粉、棉纺、化工等行业发展迅猛B.以机器制造业带动全局C.东南沿海地区成为工商业中心D.中国工业品大量出口10.第一个五年计划期间,钢铁、汽车、飞机等重要建设项目的完成,标志着()A.社会主义工业化基础的初步奠定B.“调整、巩固、充实、提高”的方针取得成效C.提前完成了过渡时期总路线规定的任务D.工商业的社会主义改造完成11.“文革”以后,中国现代化建设重新启动,在农村经济体制改革方面的突破性举措是()A.直接选举农村基层干部B.实行家庭联产承包为主要形式的责任制C.取消人民公社D.放弃“以阶级斗争为纲”1...

1、当您付费下载文档后,您只拥有了使用权限,并不意味着购买了版权,文档只能用于自身使用,不得用于其他商业用途(如 [转卖]进行直接盈利或[编辑后售卖]进行间接盈利)。
2、本站所有内容均由合作方或网友上传,本站不对文档的完整性、权威性及其观点立场正确性做任何保证或承诺!文档内容仅供研究参考,付费前请自行鉴别。
3、如文档内容存在违规,或者侵犯商业秘密、侵犯著作权等,请点击“违规举报”。

碎片内容

蜗牛文库的最新文档

二年级数学下册其中检测卷二年级数学下册其中检测卷附答案#期中测试卷.pdf
10.00金币
0下载
二年级数学下册期末质检卷(苏教版)二年级数学下册期末质检卷(苏教版)#期末复习 #期末测试卷 #二年级数学 #二年级数学下册#关注我持续更新小学知识.pdf
10.00金币
0下载
二年级数学下册期末混合运算专项练习二年级数学下册期末混合运算专项练习#二年级#二年级数学下册#关注我持续更新小学知识 #知识分享 #家长收藏孩子受益.pdf
10.00金币
1下载
二年级数学下册年月日三类周期问题解题方法二年级数学下册年月日三类周期问题解题方法#二年级#二年级数学下册#知识分享 #关注我持续更新小学知识 #家长收藏孩子受益.pdf
10.00金币
0下载
二年级数学下册解决问题专项训练二年级数学下册解决问题专项训练#专项训练#解决问题#二年级#二年级数学下册#知识分享.pdf
10.00金币
1下载
二年级数学下册还原问题二年级数学下册还原问题#二年级#二年级数学#关注我持续更新小学知识 #知识分享 #家长收藏孩子受益.pdf
10.00金币
1下载
二年级数学下册第六单元考试卷家长打印出来给孩子测试测试争取拿到高分!#小学二年级试卷分享 #二年级第六单考试数学 #第六单考试#二年级数学下册.pdf
10.00金币
0下载
二年级数学下册必背顺口溜口诀汇总二年级数学下册必背顺口溜口诀汇总#二年级#二年级数学下册 #知识分享 #家长收藏孩子受益 #关注我持续更新小学知识.pdf
10.00金币
0下载
二年级数学下册《重点难点思维题》两大问题解决技巧和方法巧算星期几解决周期问题还原问题强化思维训练老师精心整理家长可以打印出来给孩子练习#家长收藏孩子受益 #学霸秘籍 #思维训练 #二年级 #知识点总结.pdf
10.00金币
0下载
二年级数学下册 必背公式大全寒假提前背一背开学更轻松#二年级 #二年级数学 #二年级数学下册 #寒假充电计划 #公式.pdf
10.00金币
0下载
蜗牛文库+ 关注
实名认证
内容提供者

提供各种专业文档内容

确认删除?
QQ
  • QQ点击这里给我发消息
微信客服
  • 微信客服
回到顶部