电脑桌面
添加蜗牛文库到电脑桌面
安装后可以在桌面快捷访问

第0205讲 保证担保综合考点_create.pdfVIP免费

第0205讲 保证担保综合考点_create.pdf_第1页
第0205讲 保证担保综合考点_create.pdf_第2页
第0205讲 保证担保综合考点_create.pdf_第3页
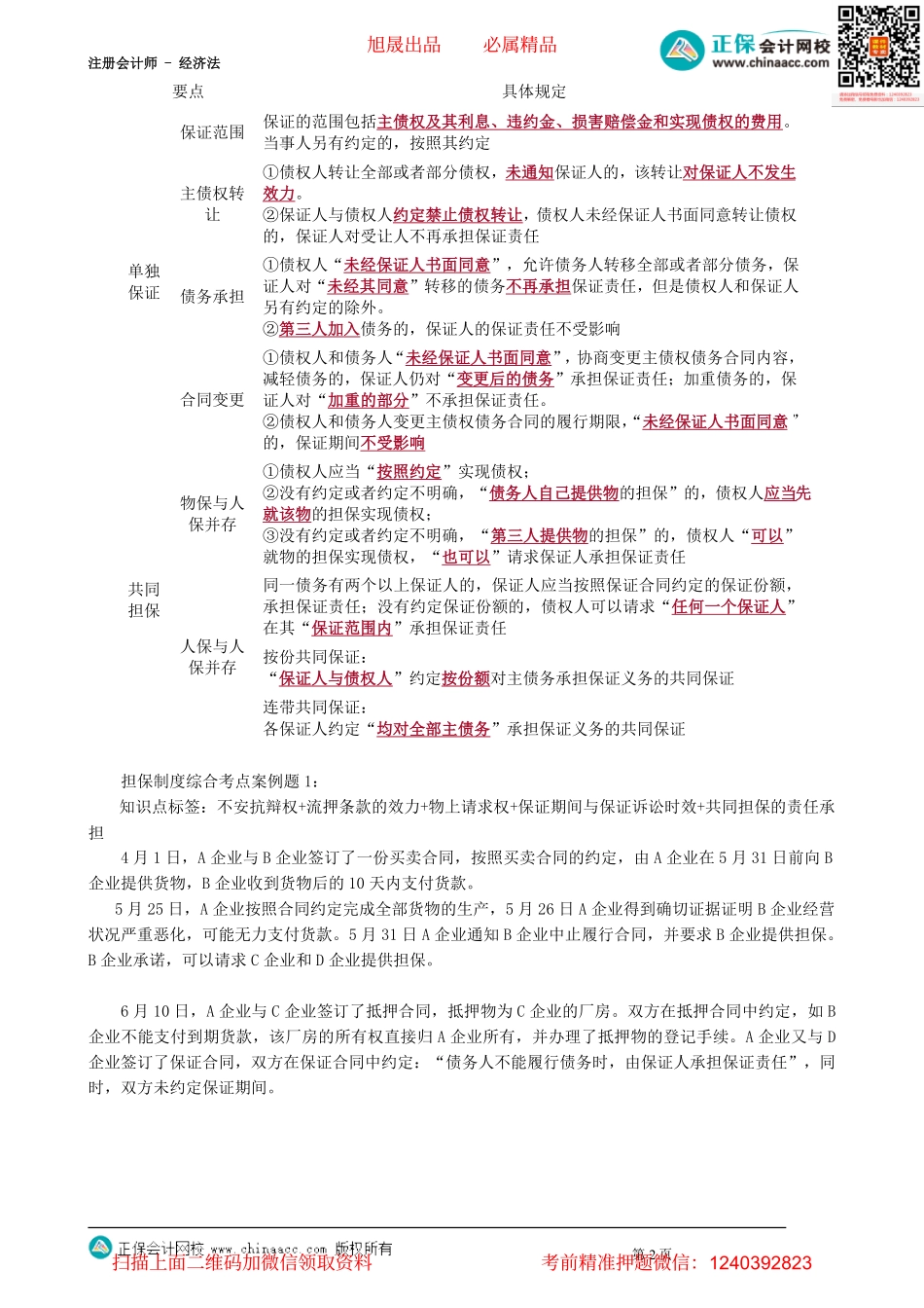
注册会计师-经济法第05讲保证担保综合考点四、保证担保综合考点(一)一般保证与连带责任保证参考记忆口诀:先诉抗辩权消灭人民法院启破产;保方书弃抗辩权;下落不明无财执;强执过后仍无产;权方举证丧能力;以上均灭抗辩权。(二)保证期间与保证的诉讼时效(三)保证责任的承担第1页要点具体规定保证期间超期间的法律后果①一般保证的债权人未在保证期间对债务人“提起诉讼或者申请仲裁”的,保证人不再承担保证责任。②连带责任保证的债权人未在保证期间“请求保证人承担保证责任”的,保证人不再承担保证责任确定方式一般情况下,保证期间在保证合同中约定特殊情况下保证期间的法律推定:①“未约定”保证期间→主债务履行期届满之日起6个月;②保证期间早于或者等于主债务履行期限→视为没有约定→主债务履行期限届满之日起6个月;③约定保证人承担保证责任直至主债务本息还清时为止等类似内容→视为约定不明→主债务履行期限届满之日起6个月起算点①一般为“主债务履行期限届满之日”;②债权人与债务人对主债务履行期限没有约定或者约定不明确的,保证期间自债权人请求债务人履行债务的“宽限期届满之日”起计算保证诉讼时效一般保证债权人在“保证期间届满前”对债务人提起诉讼或者申请仲裁的,从保证人“拒绝承担保证责任的权利消灭之日”(先诉抗辩权消灭)起,开始计算保证债务的诉讼时效连带责任保证债权人在保证期间届满前请求保证人承担保证责任的,从“债权人请求保证人承担保证责任之日”起,开始计算保证债务诉讼时效比较项目一般保证连带责任保证定义保证合同中约定,债务人“不能履行债务”时,由保证人承担保证责任保证合同中约定保证人和债务人对债务承担“连带责任”认定★★★在保证合同中对保证方式“没有约定或者约定不明确”的,按照“一般保证”承担保证责任先诉抗辩权性质有权拒绝承担保证责任无先诉抗辩权时间主合同纠纷未经审判或者仲裁,并就债务人财产依法强制执行仍不能履行债务前例外情形①债务人下落不明,且无财产可供执行;②人民法院已经受理债务人破产案件;③“债权人有证据证明”债务人的财产不足以履行全部债务或者丧失履行债务能力;④保证人“书面表示放弃”先诉抗辩权旭晟出品必属精品扫描上面二维码加微信领取资料考前精准押题微信:1240392823注册会计师-经济法担保制度综合考点案例题1:知识点标签:不安抗辩权+流押条款的效力+物上请求权+保证期间与保证诉讼时效+共同担保的责任承担4月1日,A...

1、当您付费下载文档后,您只拥有了使用权限,并不意味着购买了版权,文档只能用于自身使用,不得用于其他商业用途(如 [转卖]进行直接盈利或[编辑后售卖]进行间接盈利)。
2、本站所有内容均由合作方或网友上传,本站不对文档的完整性、权威性及其观点立场正确性做任何保证或承诺!文档内容仅供研究参考,付费前请自行鉴别。
3、如文档内容存在违规,或者侵犯商业秘密、侵犯著作权等,请点击“违规举报”。

碎片内容

蜗牛文库的最新文档

二年级数学下册其中检测卷二年级数学下册其中检测卷附答案#期中测试卷.pdf
10.00金币
0下载
二年级数学下册期末质检卷(苏教版)二年级数学下册期末质检卷(苏教版)#期末复习 #期末测试卷 #二年级数学 #二年级数学下册#关注我持续更新小学知识.pdf
10.00金币
0下载
二年级数学下册期末混合运算专项练习二年级数学下册期末混合运算专项练习#二年级#二年级数学下册#关注我持续更新小学知识 #知识分享 #家长收藏孩子受益.pdf
10.00金币
1下载
二年级数学下册年月日三类周期问题解题方法二年级数学下册年月日三类周期问题解题方法#二年级#二年级数学下册#知识分享 #关注我持续更新小学知识 #家长收藏孩子受益.pdf
10.00金币
0下载
二年级数学下册解决问题专项训练二年级数学下册解决问题专项训练#专项训练#解决问题#二年级#二年级数学下册#知识分享.pdf
10.00金币
1下载
二年级数学下册还原问题二年级数学下册还原问题#二年级#二年级数学#关注我持续更新小学知识 #知识分享 #家长收藏孩子受益.pdf
10.00金币
1下载
二年级数学下册第六单元考试卷家长打印出来给孩子测试测试争取拿到高分!#小学二年级试卷分享 #二年级第六单考试数学 #第六单考试#二年级数学下册.pdf
10.00金币
0下载
二年级数学下册必背顺口溜口诀汇总二年级数学下册必背顺口溜口诀汇总#二年级#二年级数学下册 #知识分享 #家长收藏孩子受益 #关注我持续更新小学知识.pdf
10.00金币
0下载
二年级数学下册《重点难点思维题》两大问题解决技巧和方法巧算星期几解决周期问题还原问题强化思维训练老师精心整理家长可以打印出来给孩子练习#家长收藏孩子受益 #学霸秘籍 #思维训练 #二年级 #知识点总结.pdf
10.00金币
0下载
二年级数学下册 必背公式大全寒假提前背一背开学更轻松#二年级 #二年级数学 #二年级数学下册 #寒假充电计划 #公式.pdf
10.00金币
0下载
蜗牛文库+ 关注
实名认证
内容提供者

提供各种专业文档内容

确认删除?
QQ
  • QQ点击这里给我发消息
微信客服
  • 微信客服
回到顶部