电脑桌面
添加蜗牛文库到电脑桌面
安装后可以在桌面快捷访问

第0215讲 其他部分征免税优惠_create.pdfVIP免费

第0215讲 其他部分征免税优惠_create.pdf_第1页
第0215讲 其他部分征免税优惠_create.pdf_第2页
第0215讲 其他部分征免税优惠_create.pdf_第3页
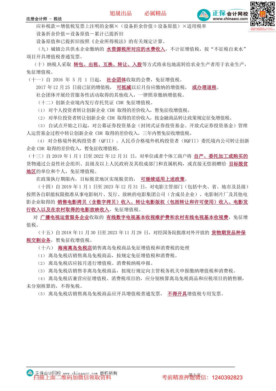
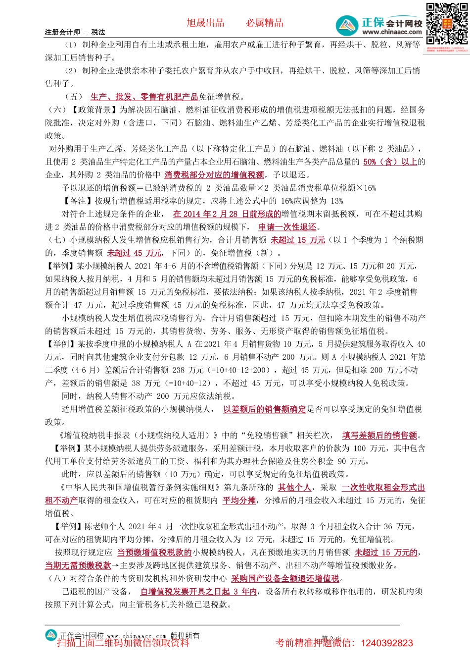
注册会计师-税法第1页第15讲其他部分征免税优惠【知识点】财政部、国家税务总局规定的其他部分征免税优惠(新)(一)纳税人销售自产综合利用产品和资源综合利用劳务,可享受增值税即征即退政策。退税比例包括30%、50%、70%和100%四个档次。综合利用的资源名称、综合利用产品和劳务名称、技术标准和相关条件、退税比例等按照《资源综合利用产品和劳务增值税优惠目录(2022年版)》)(以下称《目录》)的相关规定执行。纳税人从事《目录》所列的资源综合利用项目,其申请享受增值税即征即退政策时,应同时符合下列条件(新):1.纳税人在境内收购的再生资源,应按规定从销售方取得增值税发票;适用免税政策的,应按规定从销售方取得增值税普通发票。销售方为依法依规无法申领发票的单位或者从事小额零星经营业务的自然人,应取得销售方开具的收款凭证及收购方内部凭证,或者税务机关代开的发票。本款所称小额零星经营业务是指自然人从事应税项目经营业务的销售额不超过增值税按次起征点的业务。纳税人从境外收购的再生资源,应按规定取得海关进口增值税专用缴款书,或者从销售方取得具有发票性质的收款凭证、相关税费缴纳凭证。2.纳税人应建立再生资源收购台账,留存备查。台账内容包括:再生资源供货方单位名称或个人姓名及身份证号、再生资源名称、数量、价格、结算方式、是否取得增值税发票或符合规定的凭证等。纳税人现有账册、系统能够包括上述内容的,无需单独建立台账。3.销售综合利用产品和劳务,不属于发展改革委《产业结构调整指导目录》中的淘汰类、限制类项目。4.销售综合利用产品和劳务,不属于生态环境部《环境保护综合名录》中的“高污染、高环境风险”产品或重污染工艺。5.综合利用的资源,属于生态环境部《国家危险废物名录》列明的危险废物的,应当取得省级或市级生态环境部门颁发的《危险废物经营许可证》,且许可经营范围包括该危险废物的利用。6.纳税信用级别不为C级或D级。已享受增值税即征即退政策的纳税人,自不符合上述规定的条件以及《目录》规定的技术标准和相关条件的当月起,不再享受本即征即退政策。7.纳税人申请享受即征即退政策时,申请退税税款所属期前6个月(含所属期当期)不得发生下列情形:(1)因违反生态环境保护的法律法规受到行政处罚(警告、通报批评或单次10万元以下罚款、没收违法所得、没收非法财物除外;单次10万元以下含本数,下同)。(2)因违反税收法律法规被税务机关处罚(单次10万元以下罚款...

1、当您付费下载文档后,您只拥有了使用权限,并不意味着购买了版权,文档只能用于自身使用,不得用于其他商业用途(如 [转卖]进行直接盈利或[编辑后售卖]进行间接盈利)。
2、本站所有内容均由合作方或网友上传,本站不对文档的完整性、权威性及其观点立场正确性做任何保证或承诺!文档内容仅供研究参考,付费前请自行鉴别。
3、如文档内容存在违规,或者侵犯商业秘密、侵犯著作权等,请点击“违规举报”。

碎片内容

蜗牛文库的最新文档

二年级数学下册其中检测卷二年级数学下册其中检测卷附答案#期中测试卷.pdf
10.00金币
0下载
二年级数学下册期末质检卷(苏教版)二年级数学下册期末质检卷(苏教版)#期末复习 #期末测试卷 #二年级数学 #二年级数学下册#关注我持续更新小学知识.pdf
10.00金币
0下载
二年级数学下册期末混合运算专项练习二年级数学下册期末混合运算专项练习#二年级#二年级数学下册#关注我持续更新小学知识 #知识分享 #家长收藏孩子受益.pdf
10.00金币
1下载
二年级数学下册年月日三类周期问题解题方法二年级数学下册年月日三类周期问题解题方法#二年级#二年级数学下册#知识分享 #关注我持续更新小学知识 #家长收藏孩子受益.pdf
10.00金币
0下载
二年级数学下册解决问题专项训练二年级数学下册解决问题专项训练#专项训练#解决问题#二年级#二年级数学下册#知识分享.pdf
10.00金币
1下载
二年级数学下册还原问题二年级数学下册还原问题#二年级#二年级数学#关注我持续更新小学知识 #知识分享 #家长收藏孩子受益.pdf
10.00金币
1下载
二年级数学下册第六单元考试卷家长打印出来给孩子测试测试争取拿到高分!#小学二年级试卷分享 #二年级第六单考试数学 #第六单考试#二年级数学下册.pdf
10.00金币
0下载
二年级数学下册必背顺口溜口诀汇总二年级数学下册必背顺口溜口诀汇总#二年级#二年级数学下册 #知识分享 #家长收藏孩子受益 #关注我持续更新小学知识.pdf
10.00金币
0下载
二年级数学下册《重点难点思维题》两大问题解决技巧和方法巧算星期几解决周期问题还原问题强化思维训练老师精心整理家长可以打印出来给孩子练习#家长收藏孩子受益 #学霸秘籍 #思维训练 #二年级 #知识点总结.pdf
10.00金币
0下载
二年级数学下册 必背公式大全寒假提前背一背开学更轻松#二年级 #二年级数学 #二年级数学下册 #寒假充电计划 #公式.pdf
10.00金币
0下载
蜗牛文库+ 关注
实名认证
内容提供者

提供各种专业文档内容

确认删除?
QQ
  • QQ点击这里给我发消息
微信客服
  • 微信客服
回到顶部