电脑桌面
添加蜗牛文库到电脑桌面
安装后可以在桌面快捷访问

第0404讲 典型习题演练(三)_create.docxVIP免费

第0404讲 典型习题演练(三)_create.docx_第1页
第0404讲 典型习题演练(三)_create.docx_第2页
第0404讲 典型习题演练(三)_create.docx_第3页
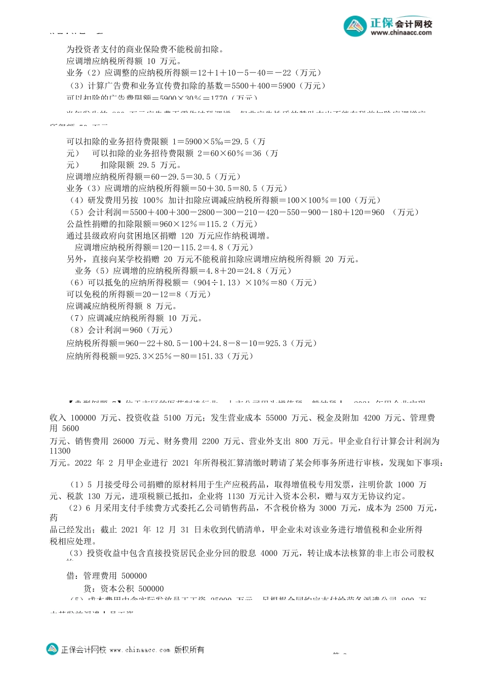
注册会计师-税第04讲典型习题演练(三)【典型例题6】位于市区的某制药公司由外商持股75%且为增值税一般纳税人,该公司2021年主营业务收入5500万元,其他业务收入400万元,营业外收入300万元,主营业务成本2800万元,其他业务成本300万元,营业外支出210万元,营业税金及附加420万元,管理费用550万元,销售费用900万元,财务费用180万元,投资收益120万元。当年发生的其中部分具体业务如下:(1)向境外股东企业支付全年技术咨询指导费120万元。境外股东企业常年派遣指导专员驻本公司并对其工作成果承担全部责任和风险,对其业绩进行考核评估。(2)实际发放职工工资1200万元(其中残疾人员工资40万元),发生职工福利费支出180万元,拨缴工会经费25万元并取得专用收据,发生职工教育经费支出20万元,以前年度累计结转至本年的职工教育经费未扣除额为5万元。另为投资者支付商业保险费10万元。(3)发生广告费支出800万元,非广告性质的赞助支出50万元。发生业务招待费支出60万元。(4)从事《国家重点支持的高新技术领域》规定项目的研究开发活动,对研发费用实行专账管理,发生研发费用支出100万元且未形成无形资产。(5)对外捐赠货币资金140万元(通过县级政府向贫困地区捐赠120万元,直接向某学校捐赠20万元)。(6)为治理污水排放,当年购置污水处理设备并投入使用,设备购置价为904万元(含增值税且已作进项税额抵扣)。处理公共污水,当年取得收入20万元,相应的成本费用支出为12万元。(7)撤回对某公司的股权投资取得100万元,其中含原投资成本60万元,相当于被投资公司累计未分配利润和累计盈余公积按减少实收资本比例计算的部分10万元。(其它相关资料:除非特别说明,各扣除项目均已取得有效凭证,相关优惠已办理必要手续;因境外股东企业在中国境内会计账簿不健全,主管税务机关核定技术咨询指导劳务的利润率为20%且指定该制根据上述资料,按照下列顺序计算回答问题。(1)分别计算在业务(1)中该制药公司应当扣缴的企业所得税、增值税。(2)计算业务(2)应调整的应纳税所得额。(3)计算业务(3)应调整的应纳税所得额。(4)计算业务(4)应调整的应纳税所得额。(5)计算业务(5)应调整的应纳税所得额。(6)计算业务(6)应调整的应纳税所得额和应调整的应纳税额。(7)计算业务(7)应调整的应纳税所得额。(8)计算该制药公司2021年应纳企业所得税税额。『正确答案』(1)该制药企业应当扣缴企业所得税=120÷(1+6%...

1、当您付费下载文档后,您只拥有了使用权限,并不意味着购买了版权,文档只能用于自身使用,不得用于其他商业用途(如 [转卖]进行直接盈利或[编辑后售卖]进行间接盈利)。
2、本站所有内容均由合作方或网友上传,本站不对文档的完整性、权威性及其观点立场正确性做任何保证或承诺!文档内容仅供研究参考,付费前请自行鉴别。
3、如文档内容存在违规,或者侵犯商业秘密、侵犯著作权等,请点击“违规举报”。

碎片内容

蜗牛文库的最新文档

二年级数学下册其中检测卷二年级数学下册其中检测卷附答案#期中测试卷.pdf
10.00金币
0下载
二年级数学下册期末质检卷(苏教版)二年级数学下册期末质检卷(苏教版)#期末复习 #期末测试卷 #二年级数学 #二年级数学下册#关注我持续更新小学知识.pdf
10.00金币
0下载
二年级数学下册期末混合运算专项练习二年级数学下册期末混合运算专项练习#二年级#二年级数学下册#关注我持续更新小学知识 #知识分享 #家长收藏孩子受益.pdf
10.00金币
1下载
二年级数学下册年月日三类周期问题解题方法二年级数学下册年月日三类周期问题解题方法#二年级#二年级数学下册#知识分享 #关注我持续更新小学知识 #家长收藏孩子受益.pdf
10.00金币
0下载
二年级数学下册解决问题专项训练二年级数学下册解决问题专项训练#专项训练#解决问题#二年级#二年级数学下册#知识分享.pdf
10.00金币
1下载
二年级数学下册还原问题二年级数学下册还原问题#二年级#二年级数学#关注我持续更新小学知识 #知识分享 #家长收藏孩子受益.pdf
10.00金币
1下载
二年级数学下册第六单元考试卷家长打印出来给孩子测试测试争取拿到高分!#小学二年级试卷分享 #二年级第六单考试数学 #第六单考试#二年级数学下册.pdf
10.00金币
0下载
二年级数学下册必背顺口溜口诀汇总二年级数学下册必背顺口溜口诀汇总#二年级#二年级数学下册 #知识分享 #家长收藏孩子受益 #关注我持续更新小学知识.pdf
10.00金币
0下载
二年级数学下册《重点难点思维题》两大问题解决技巧和方法巧算星期几解决周期问题还原问题强化思维训练老师精心整理家长可以打印出来给孩子练习#家长收藏孩子受益 #学霸秘籍 #思维训练 #二年级 #知识点总结.pdf
10.00金币
0下载
二年级数学下册 必背公式大全寒假提前背一背开学更轻松#二年级 #二年级数学 #二年级数学下册 #寒假充电计划 #公式.pdf
10.00金币
0下载
蜗牛文库+ 关注
实名认证
内容提供者

提供各种专业文档内容

确认删除?
QQ
  • QQ点击这里给我发消息
微信客服
  • 微信客服
回到顶部