电脑桌面
添加蜗牛文库到电脑桌面
安装后可以在桌面快捷访问

第71讲_特殊类型收购(2)、重大资产重组的基本规定(1).docxVIP免费

第71讲_特殊类型收购(2)、重大资产重组的基本规定(1).docx_第1页
第71讲_特殊类型收购(2)、重大资产重组的基本规定(1).docx_第2页
第71讲_特殊类型收购(2)、重大资产重组的基本规定(1).docx_第3页
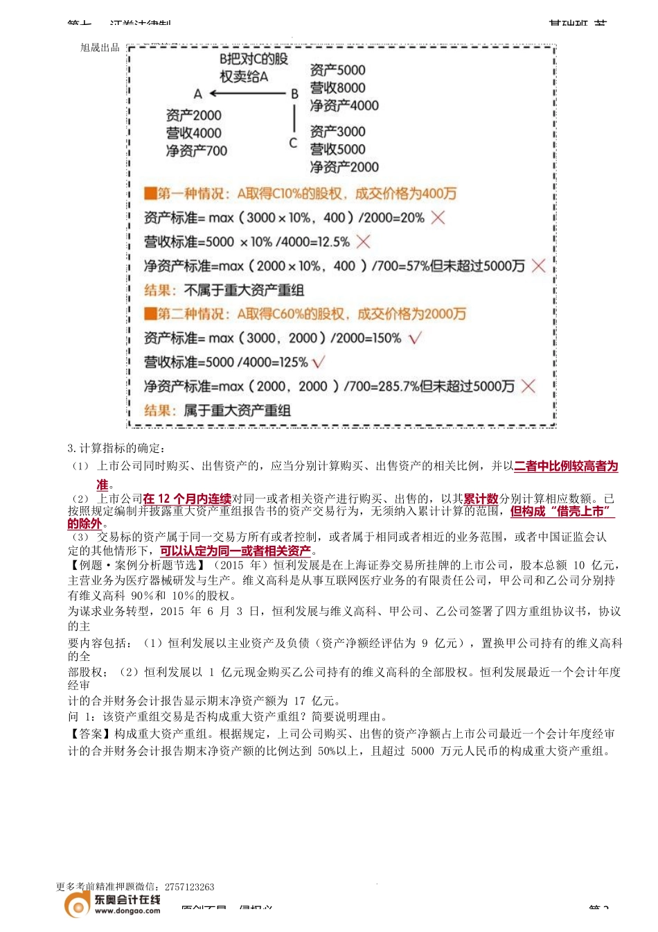
旭晟出品必属精品更多考前精准押题微信:2757123263基础班-苏第七章证券法律制考点5特殊类型收购二、间接收购1.定义:通过其他安排获得对上市公司的控制权。例如,收购人可能通过获得上市公司母公司的控制权,从而间接控制了上市公司。2.间接收购触发的要约收购:收购人虽不是上市公司的股东,但通过投资关系、协议、其他安排导致收购人拥有权益的股份超过该公司已发行股份的30%的,应当向该公司所有股东发出全面要约;收购人预计无法在事实发生之日起30日内发出全面要约的,应当在前述30日内促使其控制的股东将所持有的上市公司股份减持至30%或者30%以下,并自减持之日起2个工作日内予以公告。【例题·案例分析题节选】(2018年)林森木业是在深圳证券交易所挂牌的上市公司。林木集团系林森木业控股股东,持股比例为45%。2016年10月27日,人民法院裁定受理林木集团的破产重整申请。2017年5月,林木集团第一大股东赵某与新民投资开始实质性磋商,由新民投资以向林木集团注资的方式参与重整。2017年9月18日,新民投资与赵某等林木集团股东签署重组框架协议。9月21日,林森木业对该重组框架协议签订事宜予以公告。2017年12月26日,人民法院裁定批准林木集团的破产重整计划草案。根据该破产重整计划,新民投资向林木集团注资后,将持有重整后的林木集团85%的股权。根据上述内容,分别回答下列问题:(1)新民投资按照重整计划向林木集团注资,是否构成对林森木业的收购?并说明理由。【答案】新民投资按照重整计划向林木集团注资,构成对林森木业的收购。根据规定,收购人通过获得上市公司母公司控制权,从而间接控制上市公司,这属于间接收购。在本题中,新民投资向林木集团注资而取得林木集团控制权,林木集团是林森木业的控股股东,因此构成对林森木业的间接收购。(2)新民投资按照重整计划向林木集团注资,是否必须向林森木业其他所有股东发出收购要约?并说明理由。【答案】新民投资按照重整计划向林木集团注资,应当向林森木业其他股东发出收购要约。根据规定,收购人虽不是上市公司的股东,但通过投资关系、协议、其他安排导致其拥有权益的股份超过该公司已发行股份的30%的,应当向该公司所有股东发出全面要约。【第五部分总第六部分考点1重大资产重组的基本规定★★★上市公司重大资产重【学习提示】本考点运用性很强,需要结合案例灵活运用。一、重大资产重组的界原创不易,侵权必第1旭晟出品必属精品更多考前精准押题微信:2757123263基础...

1、当您付费下载文档后,您只拥有了使用权限,并不意味着购买了版权,文档只能用于自身使用,不得用于其他商业用途(如 [转卖]进行直接盈利或[编辑后售卖]进行间接盈利)。
2、本站所有内容均由合作方或网友上传,本站不对文档的完整性、权威性及其观点立场正确性做任何保证或承诺!文档内容仅供研究参考,付费前请自行鉴别。
3、如文档内容存在违规,或者侵犯商业秘密、侵犯著作权等,请点击“违规举报”。

碎片内容

蜗牛文库的最新文档

二年级数学下册其中检测卷二年级数学下册其中检测卷附答案#期中测试卷.pdf
10.00金币
0下载
二年级数学下册期末质检卷(苏教版)二年级数学下册期末质检卷(苏教版)#期末复习 #期末测试卷 #二年级数学 #二年级数学下册#关注我持续更新小学知识.pdf
10.00金币
0下载
二年级数学下册期末混合运算专项练习二年级数学下册期末混合运算专项练习#二年级#二年级数学下册#关注我持续更新小学知识 #知识分享 #家长收藏孩子受益.pdf
10.00金币
1下载
二年级数学下册年月日三类周期问题解题方法二年级数学下册年月日三类周期问题解题方法#二年级#二年级数学下册#知识分享 #关注我持续更新小学知识 #家长收藏孩子受益.pdf
10.00金币
0下载
二年级数学下册解决问题专项训练二年级数学下册解决问题专项训练#专项训练#解决问题#二年级#二年级数学下册#知识分享.pdf
10.00金币
1下载
二年级数学下册还原问题二年级数学下册还原问题#二年级#二年级数学#关注我持续更新小学知识 #知识分享 #家长收藏孩子受益.pdf
10.00金币
1下载
二年级数学下册第六单元考试卷家长打印出来给孩子测试测试争取拿到高分!#小学二年级试卷分享 #二年级第六单考试数学 #第六单考试#二年级数学下册.pdf
10.00金币
0下载
二年级数学下册必背顺口溜口诀汇总二年级数学下册必背顺口溜口诀汇总#二年级#二年级数学下册 #知识分享 #家长收藏孩子受益 #关注我持续更新小学知识.pdf
10.00金币
0下载
二年级数学下册《重点难点思维题》两大问题解决技巧和方法巧算星期几解决周期问题还原问题强化思维训练老师精心整理家长可以打印出来给孩子练习#家长收藏孩子受益 #学霸秘籍 #思维训练 #二年级 #知识点总结.pdf
10.00金币
0下载
二年级数学下册 必背公式大全寒假提前背一背开学更轻松#二年级 #二年级数学 #二年级数学下册 #寒假充电计划 #公式.pdf
10.00金币
0下载
蜗牛文库+ 关注
实名认证
内容提供者

提供各种专业文档内容

确认删除?
QQ
  • QQ点击这里给我发消息
微信客服
  • 微信客服
回到顶部