电脑桌面
添加蜗牛文库到电脑桌面
安装后可以在桌面快捷访问

【 对 应 练 习 】 新 教 材 新 题 型.pdfVIP免费

【 对 应 练 习 】 新 教 材 新 题 型.pdf_第1页
【 对 应 练 习 】 新 教 材 新 题 型.pdf_第2页
【 对 应 练 习 】 新 教 材 新 题 型.pdf_第3页
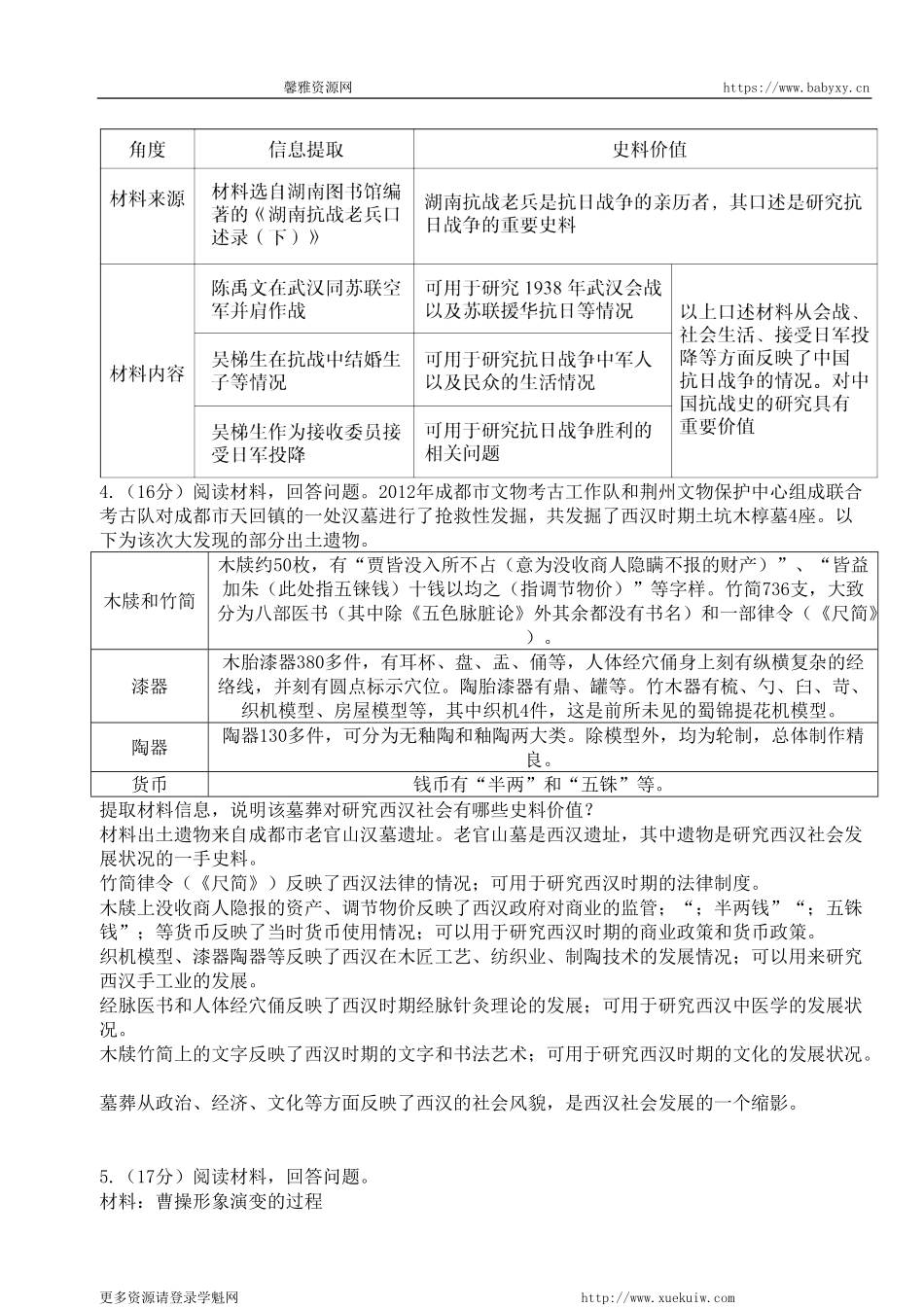
馨雅资源网https://www.babyxy.cn更多资源请登录学魁网http://www.xuekuiw.com第四讲:主观题新题型技巧集锦史料价值类主观题1.(12分)今年是甲骨文发现120周年,中国国家博物馆于10月22日起举办“证古泽今——甲骨文文化展”,甲骨文的发现把有文字记载的中华文明史向前推进了近5个世纪。阅读材料,完成下列问题。材料一材料二王国维是研究甲骨文的早期重要学者,主要贡献在于运用甲骨文重新考释(考证、解释)商代历史,解决了商代历史研究中的一些疑难问题。传世文献中关于商代世系的记载主要在《史记·殷本纪》中,王国维将甲骨文与《史记·殷本纪》及《三代世表》等互证,说明《史记》是一部信史,就是《山海经》之类不雅驯之作,其内容也不是毫无依据的。王国维运用甲骨文中出现的商代先公先王与《史记·殷本纪》作比较,以甲骨文为标准,纠正了《史记·殷本纪》中的一些错误。——摘编自徐子黎《王国维甲骨文研究得失论》(1)分别指出甲骨文和《史记》的史料类型。(4分)(2)简要分析他所依据的两类史料的价值。(8分)2.阅读材料,回答问题。一个村支书的工作笔记(苏寺村是中国北方的一个山区村落。以下内容节选自该村原村党支部书记的工作笔记。)·81年12月12日1天召开两委扩大会议会议开始由祁凤元汇报了县委召开农业责任制代表会议和真理问题补课会的精神。赵桂枝传达了公社党委当前工作安排……·82年3月23日1天讨论记录:……(4)当前几项工作时间如何安排?……2.抓致富:两委队长如何本人富,在(再)代(带)那(哪)一户的规划搞出来。3.责任制与端正党风……·83年3月3日1天召开两委扩大会议……会议首先由公社武书记讲关于“开展五讲四美三热爱的文明礼貌月”活动的意见和公社安排。大队如何制定措施。致富户和文明户怎么确定和召开座谈会。·84年4月12日半天召开两委扩大会议会议由老冯同志传达了“乡党委、乡政府就建村(村民委员会)实施方案”……讨论记录:(1)建村领导小组怎么成立?组长:张明德;副组长:冯青山;成员:姜合、崔馨雅资源网https://www.babyxy.cn更多资源请登录学魁网http://www.xuekuiw.com玉海、张玉林。——摘自华东师范大学中国当代史研究中心《一个村支书的工作笔记》角度信息提取史料价值角度材料来源材料选自一个农村党支部书记的工作笔记。村党支部书记是农村基层干部,作为改革的亲历者,其工作笔记是研究20世纪八十年代农村改革的一手史料。材料来源农业责任制、抓致富、先富带后富、评...

1、当您付费下载文档后,您只拥有了使用权限,并不意味着购买了版权,文档只能用于自身使用,不得用于其他商业用途(如 [转卖]进行直接盈利或[编辑后售卖]进行间接盈利)。
2、本站所有内容均由合作方或网友上传,本站不对文档的完整性、权威性及其观点立场正确性做任何保证或承诺!文档内容仅供研究参考,付费前请自行鉴别。
3、如文档内容存在违规,或者侵犯商业秘密、侵犯著作权等,请点击“违规举报”。

碎片内容

蜗牛文库的最新文档

二年级数学下册其中检测卷二年级数学下册其中检测卷附答案#期中测试卷.pdf
10.00金币
0下载
二年级数学下册期末质检卷(苏教版)二年级数学下册期末质检卷(苏教版)#期末复习 #期末测试卷 #二年级数学 #二年级数学下册#关注我持续更新小学知识.pdf
10.00金币
0下载
二年级数学下册期末混合运算专项练习二年级数学下册期末混合运算专项练习#二年级#二年级数学下册#关注我持续更新小学知识 #知识分享 #家长收藏孩子受益.pdf
10.00金币
1下载
二年级数学下册年月日三类周期问题解题方法二年级数学下册年月日三类周期问题解题方法#二年级#二年级数学下册#知识分享 #关注我持续更新小学知识 #家长收藏孩子受益.pdf
10.00金币
0下载
二年级数学下册解决问题专项训练二年级数学下册解决问题专项训练#专项训练#解决问题#二年级#二年级数学下册#知识分享.pdf
10.00金币
1下载
二年级数学下册还原问题二年级数学下册还原问题#二年级#二年级数学#关注我持续更新小学知识 #知识分享 #家长收藏孩子受益.pdf
10.00金币
1下载
二年级数学下册第六单元考试卷家长打印出来给孩子测试测试争取拿到高分!#小学二年级试卷分享 #二年级第六单考试数学 #第六单考试#二年级数学下册.pdf
10.00金币
0下载
二年级数学下册必背顺口溜口诀汇总二年级数学下册必背顺口溜口诀汇总#二年级#二年级数学下册 #知识分享 #家长收藏孩子受益 #关注我持续更新小学知识.pdf
10.00金币
0下载
二年级数学下册《重点难点思维题》两大问题解决技巧和方法巧算星期几解决周期问题还原问题强化思维训练老师精心整理家长可以打印出来给孩子练习#家长收藏孩子受益 #学霸秘籍 #思维训练 #二年级 #知识点总结.pdf
10.00金币
0下载
二年级数学下册 必背公式大全寒假提前背一背开学更轻松#二年级 #二年级数学 #二年级数学下册 #寒假充电计划 #公式.pdf
10.00金币
0下载
蜗牛文库+ 关注
实名认证
内容提供者

提供各种专业文档内容

确认删除?
QQ
  • QQ点击这里给我发消息
微信客服
  • 微信客服
回到顶部