电脑桌面
添加蜗牛文库到电脑桌面
安装后可以在桌面快捷访问

2.5 自由落体运动(解析版).docxVIP免费

2.5 自由落体运动(解析版).docx_第1页
2.5 自由落体运动(解析版).docx_第2页
2.5 自由落体运动(解析版).docx_第3页
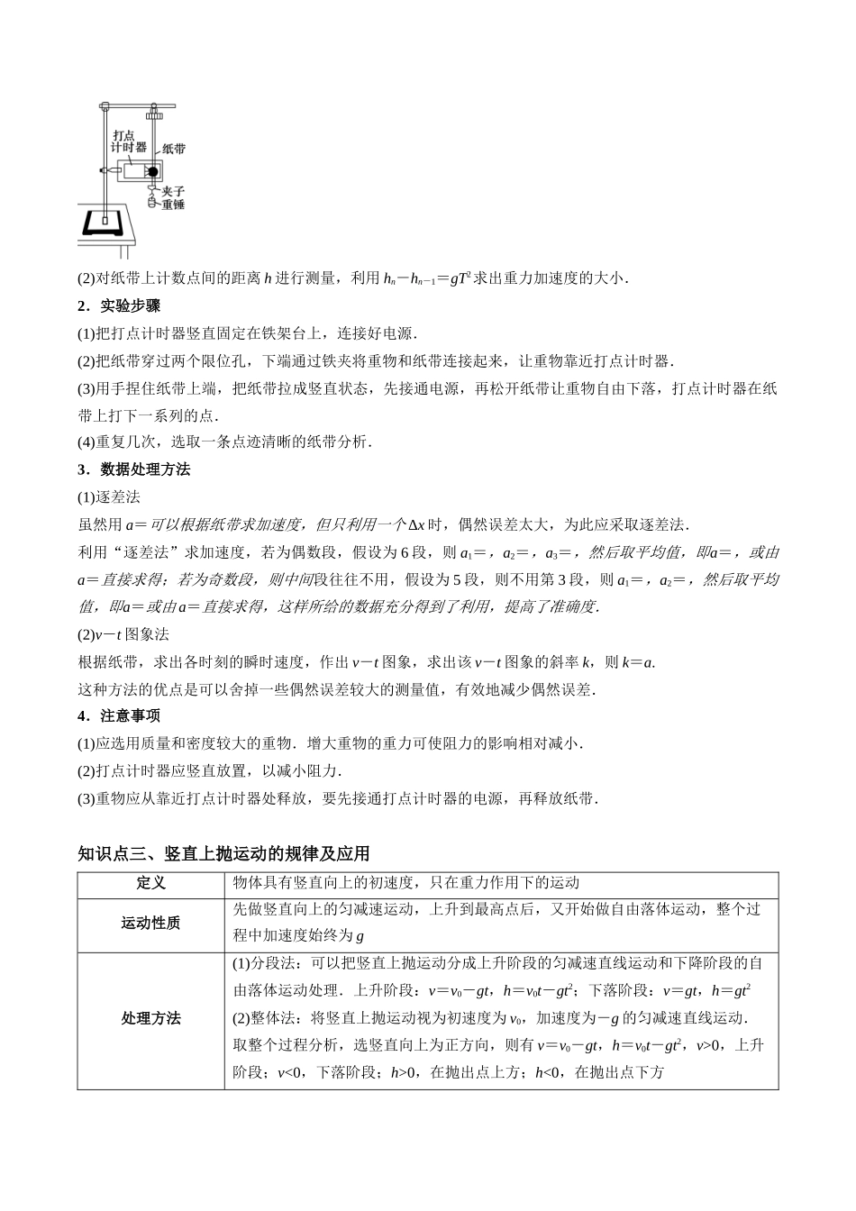
2020-2021学年高一物理卓越同步讲义(新教材人教A版必修第一册)第二章匀变速直线运动的研究2.5自由落体运动一、知识点归纳知识点一、对自由落体运动的理解和应用1.自由落体运动的实质自由落体运动是初速度v0=0,加速度a=g的匀加速直线运动,它只是匀变速直线运动的特例.注意:物体在其他星球上也可以做自由落体运动,但同一物体在不同的星球上所受重力一般不同,所以下落时的加速度一般不同.2.自由落体加速度——重力加速度产生原因由于地球上的物体受到地球的吸引而产生大小与物体质量无关,与所处于地球上的位置及距地面的高度有关,在一般的计算中,可以取g=9.8m/s2或g=10m/s2与纬度关系在地球表面上,重力加速度随纬度的增加而增大,在赤道处重力加速度最小,在两极处重力加速度最大,但差别很小与高度关系在地面上的同一地点,随高度的增加,重力加速度减小,在一般的高度内,可认为重力加速度的大小不变方向竖直向下.由于地球是一个球体,所以各处的重力加速度的方向是不同的3.匀变速直线运动与自由落体运动的规律比较匀变速直线运动的一般规律自由落体运动规律速度公式v=v0+atv=gt平均速度公式v=v=位移公式x=v0t+at2x=gt2位移与速度的关系v2-v=2axv2=2gh推论Δx=aT2Δx=gT2知识点二、实验:研究自由落体运动的规律1.实验仪器——打点计时器(1)按如图所示连接好实验装置,让重锤做自由落体运动,与重锤相连的纸带上便会被打点计时器打出一系列点迹.(2)对纸带上计数点间的距离h进行测量,利用hn-hn-1=gT2求出重力加速度的大小.2.实验步骤(1)把打点计时器竖直固定在铁架台上,连接好电源.(2)把纸带穿过两个限位孔,下端通过铁夹将重物和纸带连接起来,让重物靠近打点计时器.(3)用手捏住纸带上端,把纸带拉成竖直状态,先接通电源,再松开纸带让重物自由下落,打点计时器在纸带上打下一系列的点.(4)重复几次,选取一条点迹清晰的纸带分析.3.数据处理方法(1)逐差法虽然用a=可以根据纸带求加速度,但只利用一个Δx时,偶然误差太大,为此应采取逐差法.利用“逐差法”求加速度,若为偶数段,假设为6段,则a1=,a2=,a3=,然后取平均值,即a=,或由a=直接求得;若为奇数段,则中间段往往不用,假设为5段,则不用第3段,则a1=,a2=,然后取平均值,即a=或由a=直接求得,这样所给的数据充分得到了利用,提高了准确度.(2)v-t图象法根据纸带,求出各时刻的瞬时速度,作出v-t图象,求出该v-t图象的斜...

1、当您付费下载文档后,您只拥有了使用权限,并不意味着购买了版权,文档只能用于自身使用,不得用于其他商业用途(如 [转卖]进行直接盈利或[编辑后售卖]进行间接盈利)。
2、本站所有内容均由合作方或网友上传,本站不对文档的完整性、权威性及其观点立场正确性做任何保证或承诺!文档内容仅供研究参考,付费前请自行鉴别。
3、如文档内容存在违规,或者侵犯商业秘密、侵犯著作权等,请点击“违规举报”。

碎片内容

蜗牛文库的最新文档

二年级数学下册其中检测卷二年级数学下册其中检测卷附答案#期中测试卷.pdf
10.00金币
0下载
二年级数学下册期末质检卷(苏教版)二年级数学下册期末质检卷(苏教版)#期末复习 #期末测试卷 #二年级数学 #二年级数学下册#关注我持续更新小学知识.pdf
10.00金币
0下载
二年级数学下册期末混合运算专项练习二年级数学下册期末混合运算专项练习#二年级#二年级数学下册#关注我持续更新小学知识 #知识分享 #家长收藏孩子受益.pdf
10.00金币
1下载
二年级数学下册年月日三类周期问题解题方法二年级数学下册年月日三类周期问题解题方法#二年级#二年级数学下册#知识分享 #关注我持续更新小学知识 #家长收藏孩子受益.pdf
10.00金币
0下载
二年级数学下册解决问题专项训练二年级数学下册解决问题专项训练#专项训练#解决问题#二年级#二年级数学下册#知识分享.pdf
10.00金币
1下载
二年级数学下册还原问题二年级数学下册还原问题#二年级#二年级数学#关注我持续更新小学知识 #知识分享 #家长收藏孩子受益.pdf
10.00金币
1下载
二年级数学下册第六单元考试卷家长打印出来给孩子测试测试争取拿到高分!#小学二年级试卷分享 #二年级第六单考试数学 #第六单考试#二年级数学下册.pdf
10.00金币
0下载
二年级数学下册必背顺口溜口诀汇总二年级数学下册必背顺口溜口诀汇总#二年级#二年级数学下册 #知识分享 #家长收藏孩子受益 #关注我持续更新小学知识.pdf
10.00金币
0下载
二年级数学下册《重点难点思维题》两大问题解决技巧和方法巧算星期几解决周期问题还原问题强化思维训练老师精心整理家长可以打印出来给孩子练习#家长收藏孩子受益 #学霸秘籍 #思维训练 #二年级 #知识点总结.pdf
10.00金币
0下载
二年级数学下册 必背公式大全寒假提前背一背开学更轻松#二年级 #二年级数学 #二年级数学下册 #寒假充电计划 #公式.pdf
10.00金币
0下载
蜗牛文库+ 关注
实名认证
内容提供者

提供各种专业文档内容

确认删除?
QQ
  • QQ点击这里给我发消息
微信客服
  • 微信客服
回到顶部