电脑桌面
添加蜗牛文库到电脑桌面
安装后可以在桌面快捷访问

政治知识点归纳汇总.docVIP免费

政治知识点归纳汇总.doc_第1页
政治知识点归纳汇总.doc_第2页
政治知识点归纳汇总.doc_第3页
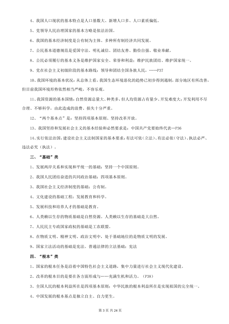
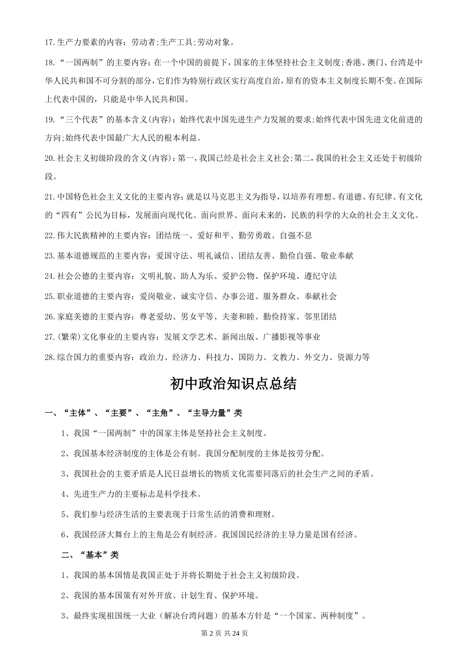
第1页共24页初中政治知识归纳总结(打印版)1.我国社会主义公有制(经济)的主要内容:全民所有制(国有经济)、集体所有制(集体经济)和混合所有制(混合经济)中的国有成分和集体成分2.我国现阶段基本经济制度的主要内容:公有制经济[全民所有制(国有经济)、集体所有制(集体经济)和混合所有制(混合经济)中的国有成分和集体成分]和非公有制(个体经济、私营经济和外资经济)3.经济活动的参与者:生产者、销售者和消费者4.社会主义精神文明建设(文化建设)的主要内容:思想道德建设和教育科学文化建设其中,社会主义精神文明建设(文化建设)的核心内容:思想道德建设5.社会主义精神文明建设(文化建设)措施的内容:保障性措施和促进性措施6.我国宪法的主要内容:规定国家和社会生活中各方面的最重要、最根本的问题。包括国家的根本制度、根本任务、公民的基本权利和义务、国家机构及其组织与活动原则以及国家的标志等7.公民人身权利的内容:生命健康权、肖像权、名誉权、荣誉权、姓名权、隐私权等8.公民人身自由权利受法律保护的内容:公民不受非法逮捕和拘禁;公民的身体不受非法搜查;公民的人格尊严不受侵犯;公民的住宅不受侵犯;公民的通信自由和通信秘密受法律保护9.消费者依法享有合法权益的内容:消费者享有人身、财产安全不受损害和要求赔偿的权利;消费者有权知悉商品和服务的真实情况,有权自主选择商品和服务;消费者公平交易的权利,享有人格尊严、民族风俗习惯得到尊重的权利10.劳动者依法享有的合法权利的主要内容:享有平等就业的权利;享有与用人单位平等协商签订劳动合同的权利;享有获得劳动报酬的权利;享有休息和休假的权利(每天工作不超过8小时,平均每周工作时间不超过40小时的工作制度)11.我国税收的种类(内容):增值税、营业税、消费税、资源税、企业所得税和个人所得税12.公民政治自由权利的内容:公民有言论、出版、集会、结社、游行、示威的自由13.正当防卫的条件的内容:只有合法权益受到不法侵害时;必须是不法侵害行为正在进行时;只能对不法侵害者本人实施;正当防卫不能超过必要的限度14.深化教育改革的内容:推进基础教育课程改革,调整和改革基础教育的课程体系、结构、内容、以及教育质量的评价方式15.违法行为的种类(内容):违宪行为、民事违法行为、行政违法行为、刑事违法行为。16.生产关系的具体内容:生产资料归归谁所有;人们在生产中的地位和相互关系如何;产品(消费品)如何分配。第2页共24页17.生产力要素的内容:劳动者;生产工...

1、当您付费下载文档后,您只拥有了使用权限,并不意味着购买了版权,文档只能用于自身使用,不得用于其他商业用途(如 [转卖]进行直接盈利或[编辑后售卖]进行间接盈利)。
2、本站所有内容均由合作方或网友上传,本站不对文档的完整性、权威性及其观点立场正确性做任何保证或承诺!文档内容仅供研究参考,付费前请自行鉴别。
3、如文档内容存在违规,或者侵犯商业秘密、侵犯著作权等,请点击“违规举报”。

碎片内容

蜗牛文库的最新文档

二年级数学下册其中检测卷二年级数学下册其中检测卷附答案#期中测试卷.pdf
10.00金币
0下载
二年级数学下册期末质检卷(苏教版)二年级数学下册期末质检卷(苏教版)#期末复习 #期末测试卷 #二年级数学 #二年级数学下册#关注我持续更新小学知识.pdf
10.00金币
0下载
二年级数学下册期末混合运算专项练习二年级数学下册期末混合运算专项练习#二年级#二年级数学下册#关注我持续更新小学知识 #知识分享 #家长收藏孩子受益.pdf
10.00金币
1下载
二年级数学下册年月日三类周期问题解题方法二年级数学下册年月日三类周期问题解题方法#二年级#二年级数学下册#知识分享 #关注我持续更新小学知识 #家长收藏孩子受益.pdf
10.00金币
0下载
二年级数学下册解决问题专项训练二年级数学下册解决问题专项训练#专项训练#解决问题#二年级#二年级数学下册#知识分享.pdf
10.00金币
1下载
二年级数学下册还原问题二年级数学下册还原问题#二年级#二年级数学#关注我持续更新小学知识 #知识分享 #家长收藏孩子受益.pdf
10.00金币
1下载
二年级数学下册第六单元考试卷家长打印出来给孩子测试测试争取拿到高分!#小学二年级试卷分享 #二年级第六单考试数学 #第六单考试#二年级数学下册.pdf
10.00金币
0下载
二年级数学下册必背顺口溜口诀汇总二年级数学下册必背顺口溜口诀汇总#二年级#二年级数学下册 #知识分享 #家长收藏孩子受益 #关注我持续更新小学知识.pdf
10.00金币
0下载
二年级数学下册《重点难点思维题》两大问题解决技巧和方法巧算星期几解决周期问题还原问题强化思维训练老师精心整理家长可以打印出来给孩子练习#家长收藏孩子受益 #学霸秘籍 #思维训练 #二年级 #知识点总结.pdf
10.00金币
0下载
二年级数学下册 必背公式大全寒假提前背一背开学更轻松#二年级 #二年级数学 #二年级数学下册 #寒假充电计划 #公式.pdf
10.00金币
0下载
蜗牛文库+ 关注
实名认证
内容提供者

提供各种专业文档内容

确认删除?
QQ
  • QQ点击这里给我发消息
微信客服
  • 微信客服
回到顶部