电脑桌面
添加蜗牛文库到电脑桌面
安装后可以在桌面快捷访问

【阅读02】散文含义题+主旨题-笔记版.pdfVIP免费

【阅读02】散文含义题+主旨题-笔记版.pdf_第1页
【阅读02】散文含义题+主旨题-笔记版.pdf_第2页
【阅读02】散文含义题+主旨题-笔记版.pdf_第3页
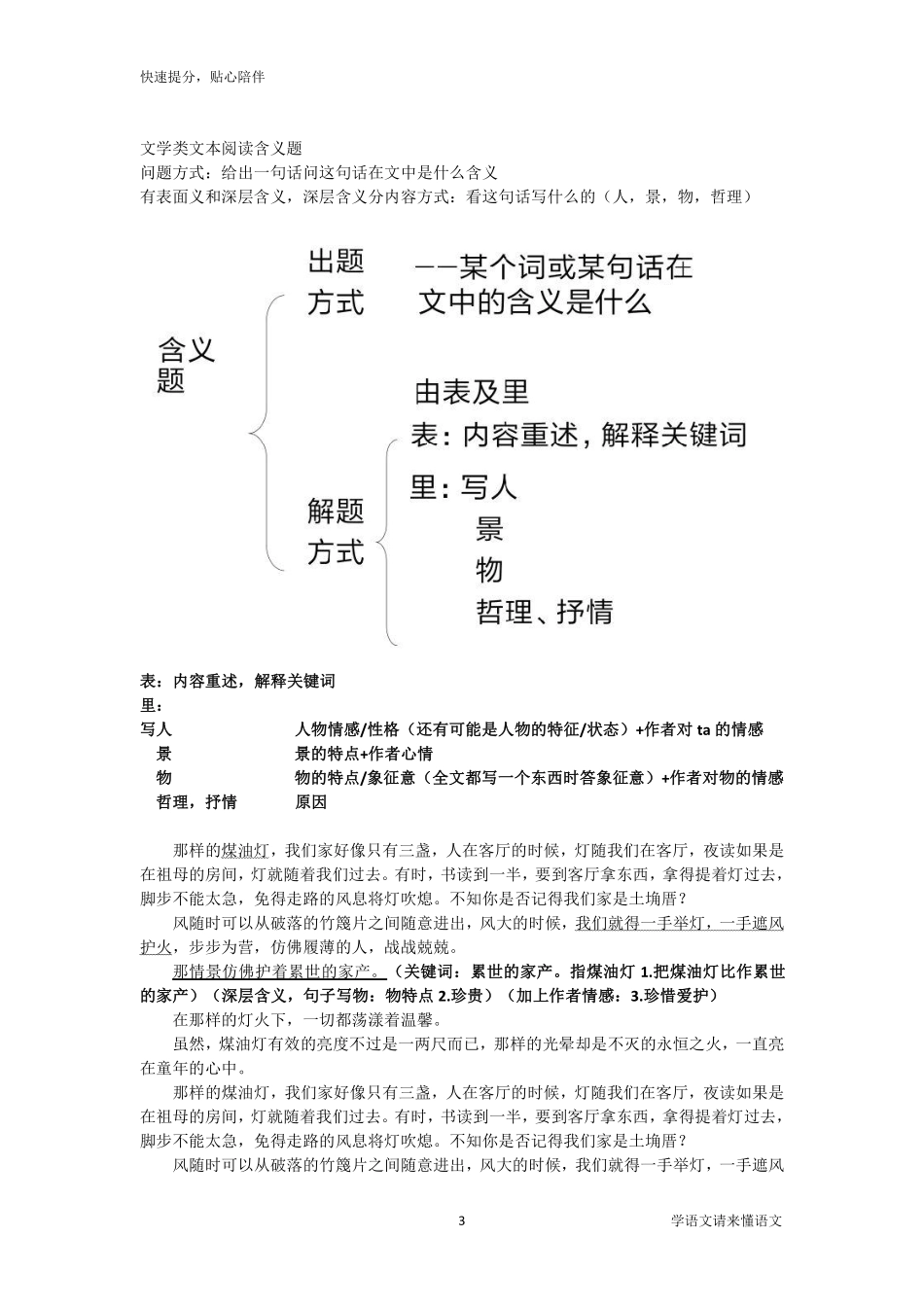
快速提分,贴心陪伴学语文请来懂语文12020高考语文阅读模块第二次直播:散文含义题+主旨题三、写哲理类散文阅读结构类型一:总分总结构总分式结构(基本结构)提出问题(引论)——提出文章要论述的问题是什么(总)分析问题(本论)——摆事实讲道理论述为什么是这样(分)解决问题(结论)——论述怎么样做到和会出现怎样的情况(总)总分总结构分析文章思路题型,答题时概括文章怎么总分总写的结构类型二:层进式结构(1)讲述的道理由浅入深,分析层层推进,环环相扣,逐步深入。(2)是从正面阐述观点的。(3)它的特点是:围绕中心纵向推进,可以开头提出中心论点,也可以最后推出中心论点。表面看来也是有几个分论点,但它们之间的关系不是并列的,不能互换顺序,在进行论述时每一层的认识由低到高,由浅入深,仿佛上楼梯似地使论述层层深入。废墟之美①“废墟”在很多中国人的心目中是一个跟文化和美学不相干的贬义词,甚至《现代汉语词典》对“废墟”一词的解释也仅仅是“城市、村庄遭受破坏或灾害后变成的荒凉地方”。《现代汉语词典》的解释并没有错;但若用世界知识来衡量,这样的理解就很不够了。在欧洲,“废墟”的含义自近代以来有了明显的丰富和扩充,这个语词被赋予了更为深厚的内涵。②“废墟”的词义变化是从欧洲的文艺复兴开始(按时间顺序层层推进)(第一个历史节点)的。早在15世纪,人们从偶然的废墟挖掘中发现了古代希腊、罗马时代那些生机勃勃的壁画、雕塑等绝妙艺术品,受到极大的震撼和鼓舞,于是决心以古代为榜样来复兴文学和艺术。古代那些巍峨的神庙和宫殿,尽管多半都在战火和天灾中沦为废墟了,但它们依然令人肃然起敬,不仅引起人们思古的幽情,更激发人们对艺术创造的热情。从那时起,欧洲人就渐渐养成了对所谓“残缺美”的欣赏习惯。于是各地残破的古建筑遗址越来越成为文学艺术家描写和表现的对象,“文物”的意识也在人们心中萌发了。③废墟的美学价值及品位的提升,另一个重要进程是18世纪末、19世纪初的浪漫主义运动。(第二个历史节点)这一历史时期,欧洲工业化运动的弊端已开始显现出来,加上启蒙运动中提出的“返归自然”的主张,这些都在浪漫主义运动中引起强烈的反响。一些浪漫派作家厌恶工业化的喧嚣,缅怀中世纪的田园生活和情调,创作中喜好远古的题材,追求神奇和神秘,爱好废墟的景象。欧洲常见的古堡遗址很符合他们的审美理想。④第三股推动力量是1820年爱琴海米罗岛上的女性雕塑阿弗洛狄忒,...

1、当您付费下载文档后,您只拥有了使用权限,并不意味着购买了版权,文档只能用于自身使用,不得用于其他商业用途(如 [转卖]进行直接盈利或[编辑后售卖]进行间接盈利)。
2、本站所有内容均由合作方或网友上传,本站不对文档的完整性、权威性及其观点立场正确性做任何保证或承诺!文档内容仅供研究参考,付费前请自行鉴别。
3、如文档内容存在违规,或者侵犯商业秘密、侵犯著作权等,请点击“违规举报”。

碎片内容

蜗牛文库的最新文档

二年级数学下册其中检测卷二年级数学下册其中检测卷附答案#期中测试卷.pdf
10.00金币
0下载
二年级数学下册期末质检卷(苏教版)二年级数学下册期末质检卷(苏教版)#期末复习 #期末测试卷 #二年级数学 #二年级数学下册#关注我持续更新小学知识.pdf
10.00金币
0下载
二年级数学下册期末混合运算专项练习二年级数学下册期末混合运算专项练习#二年级#二年级数学下册#关注我持续更新小学知识 #知识分享 #家长收藏孩子受益.pdf
10.00金币
1下载
二年级数学下册年月日三类周期问题解题方法二年级数学下册年月日三类周期问题解题方法#二年级#二年级数学下册#知识分享 #关注我持续更新小学知识 #家长收藏孩子受益.pdf
10.00金币
0下载
二年级数学下册解决问题专项训练二年级数学下册解决问题专项训练#专项训练#解决问题#二年级#二年级数学下册#知识分享.pdf
10.00金币
1下载
二年级数学下册还原问题二年级数学下册还原问题#二年级#二年级数学#关注我持续更新小学知识 #知识分享 #家长收藏孩子受益.pdf
10.00金币
1下载
二年级数学下册第六单元考试卷家长打印出来给孩子测试测试争取拿到高分!#小学二年级试卷分享 #二年级第六单考试数学 #第六单考试#二年级数学下册.pdf
10.00金币
0下载
二年级数学下册必背顺口溜口诀汇总二年级数学下册必背顺口溜口诀汇总#二年级#二年级数学下册 #知识分享 #家长收藏孩子受益 #关注我持续更新小学知识.pdf
10.00金币
0下载
二年级数学下册《重点难点思维题》两大问题解决技巧和方法巧算星期几解决周期问题还原问题强化思维训练老师精心整理家长可以打印出来给孩子练习#家长收藏孩子受益 #学霸秘籍 #思维训练 #二年级 #知识点总结.pdf
10.00金币
0下载
二年级数学下册 必背公式大全寒假提前背一背开学更轻松#二年级 #二年级数学 #二年级数学下册 #寒假充电计划 #公式.pdf
10.00金币
0下载
蜗牛文库+ 关注
实名认证
内容提供者

提供各种专业文档内容

确认删除?
QQ
  • QQ点击这里给我发消息
微信客服
  • 微信客服
回到顶部