电脑桌面
添加蜗牛文库到电脑桌面
安装后可以在桌面快捷访问

会计学原理习题及答案(1).docVIP免费

会计学原理习题及答案(1).doc_第1页
会计学原理习题及答案(1).doc_第2页
会计学原理习题及答案(1).doc_第3页
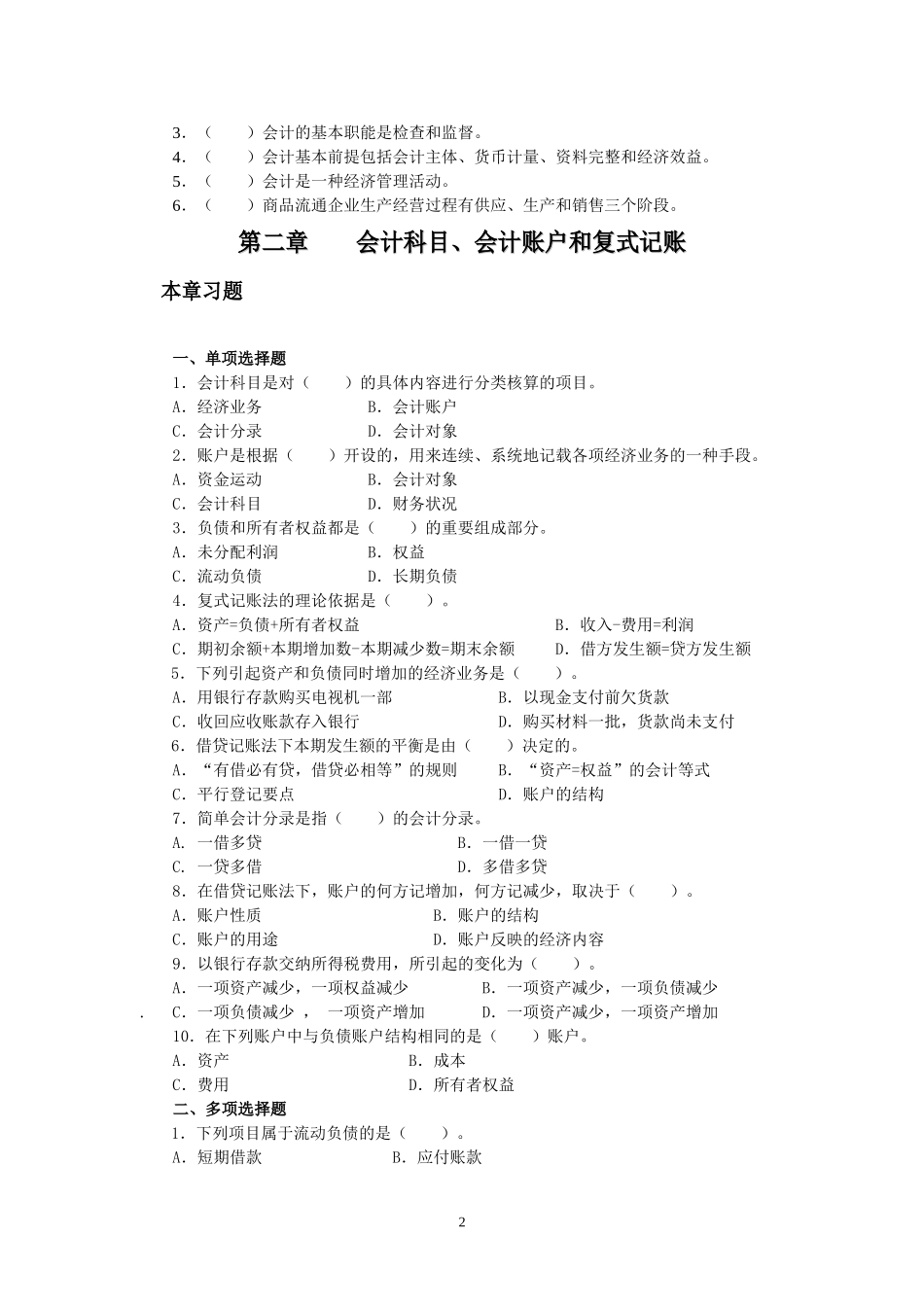
会计学原理课后习题答案会计学原理课后习题答案1第第一一章章总论总论本章习题一、单项选择题1.会计的基本前提包括会计主体、()、会计期间和货币计量四个方面的内容。A.实际成本B.经济核算C.持续经营D.会计准则2.会计的基本职能是()。A.核算和监督B.预测和决策C.监督和分析D.反映和核算3.会计核算应以实际发生的交易或事项为依据,如实反映企业财务状况,体现了()原则。A.实质重于形式B.明晰性C.客观性D.谨慎性4.计提坏账准备的做法体现了()。A.相关性B.谨慎性C.重要性D.可比性5.企业的会计核算要求会计指标应当口径一致,体现了()原则。A.相关性B.明晰性C.客观性D.可比性6.()是处理会计工作的规范,制定会计制度的依据,也是评价会计信息质量的标准。A.会计法律法规B.企业会计准则C.金融企业会计制度D.小企业会计制度二、多项选择题1.工业企业的资金循环形态有()。A.货币资金B.流通资金C.生产资金D.储备资金E.成品资金F.商品资金2.会计的新职能包括()。A.控制B.分析C.核算D.检查E.预测F.决策3.下列各项属于会计核算专门方法的有()。A.登记账本B.成本计算C.复式记账D.预测决策E.财产清查F.监督检查4.下列各项属于会计信息质量要求的有()。A.客观性B.完整性C.重要性D.相关性E.连续性F.可比性5.下列各项可作为会计主体的有()。A.集团公司B.独立核算的分公司C.非独立核算的车间D.独立核算的营业部6.我国已发布执行的企业会计制度有()。A.《企业会计制度》B.《金融企业会计制度》C.《小企业会计制度》D.《物流企业会计制度》三、判断题1.()会计核算的各种专门方法在会计核算过程中应单独运用,互不相干。2.()会计主体应该是独立核算的经济实体。13.()会计的基本职能是检查和监督。4.()会计基本前提包括会计主体、货币计量、资料完整和经济效益。5.()会计是一种经济管理活动。6.()商品流通企业生产经营过程有供应、生产和销售三个阶段。第二章会计科目、会计账户和复式记账第二章会计科目、会计账户和复式记账本章习题一、单项选择题1.会计科目是对()的具体内容进行分类核算的项目。A.经济业务B.会计账户C.会计分录D.会计对象2.账户是根据()开设的,用来连续、系统地记载各项经济业务的一种手段。A.资金运动B.会计对象C.会计科目D.财务状况3.负债和所有者权益都是()的重要组成部...

1、当您付费下载文档后,您只拥有了使用权限,并不意味着购买了版权,文档只能用于自身使用,不得用于其他商业用途(如 [转卖]进行直接盈利或[编辑后售卖]进行间接盈利)。
2、本站所有内容均由合作方或网友上传,本站不对文档的完整性、权威性及其观点立场正确性做任何保证或承诺!文档内容仅供研究参考,付费前请自行鉴别。
3、如文档内容存在违规,或者侵犯商业秘密、侵犯著作权等,请点击“违规举报”。

碎片内容

蜗牛文库的最新文档

二年级数学下册其中检测卷二年级数学下册其中检测卷附答案#期中测试卷.pdf
10.00金币
0下载
二年级数学下册期末质检卷(苏教版)二年级数学下册期末质检卷(苏教版)#期末复习 #期末测试卷 #二年级数学 #二年级数学下册#关注我持续更新小学知识.pdf
10.00金币
0下载
二年级数学下册期末混合运算专项练习二年级数学下册期末混合运算专项练习#二年级#二年级数学下册#关注我持续更新小学知识 #知识分享 #家长收藏孩子受益.pdf
10.00金币
1下载
二年级数学下册年月日三类周期问题解题方法二年级数学下册年月日三类周期问题解题方法#二年级#二年级数学下册#知识分享 #关注我持续更新小学知识 #家长收藏孩子受益.pdf
10.00金币
0下载
二年级数学下册解决问题专项训练二年级数学下册解决问题专项训练#专项训练#解决问题#二年级#二年级数学下册#知识分享.pdf
10.00金币
1下载
二年级数学下册还原问题二年级数学下册还原问题#二年级#二年级数学#关注我持续更新小学知识 #知识分享 #家长收藏孩子受益.pdf
10.00金币
1下载
二年级数学下册第六单元考试卷家长打印出来给孩子测试测试争取拿到高分!#小学二年级试卷分享 #二年级第六单考试数学 #第六单考试#二年级数学下册.pdf
10.00金币
0下载
二年级数学下册必背顺口溜口诀汇总二年级数学下册必背顺口溜口诀汇总#二年级#二年级数学下册 #知识分享 #家长收藏孩子受益 #关注我持续更新小学知识.pdf
10.00金币
0下载
二年级数学下册《重点难点思维题》两大问题解决技巧和方法巧算星期几解决周期问题还原问题强化思维训练老师精心整理家长可以打印出来给孩子练习#家长收藏孩子受益 #学霸秘籍 #思维训练 #二年级 #知识点总结.pdf
10.00金币
0下载
二年级数学下册 必背公式大全寒假提前背一背开学更轻松#二年级 #二年级数学 #二年级数学下册 #寒假充电计划 #公式.pdf
10.00金币
0下载
蜗牛文库+ 关注
实名认证
内容提供者

提供各种专业文档内容

确认删除?
QQ
  • QQ点击这里给我发消息
微信客服
  • 微信客服
回到顶部