电脑桌面
添加蜗牛文库到电脑桌面
安装后可以在桌面快捷访问

342 农业知识综合四.docVIP免费

342 农业知识综合四.doc_第1页
342 农业知识综合四.doc_第2页
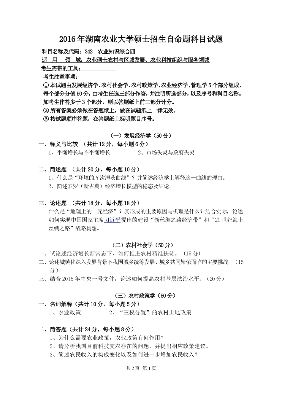
2016年湖南农业大学硕士招生自命题科目试题科目名称及代码:342农业知识综合四适用领域:农业硕士农村与区域发展、农业科技组织与服务领域考生需带的工具:考生注意事项:①本试题由发展经济学、农村社会学、农村政策学、农业经济学、管理学5个部分组成,每个部分分值50分,由考生任选三部分作答,并注明所选部分,以及序号和科目名称。如考生作答多于3个部分,则以答题纸上前三部分计分。②所有答案必须做在答题纸上,做在试题纸上一律无效。③按试题顺序答题,在答题纸上标明题目序号。(一)发展经济学(50分)一、释义与比较(共计12分,每小题6分)1、平衡增长与不平衡增长2、市场失灵与政府失灵二、简述题(共计20分,每小题10分)1、什么是“环境的库次涅茨曲线”?并简述经济学上解释这一曲线的理由。2、简述索罗(新古典)经济增长模型的稳态及结论。三、论述题(共计18分,每小题18分)什么是“地理上的二元经济”?其形成的主要原因与机理是什么?结合实际,论述如何实现中国国家主席习近平提出的建设“新丝绸之路经济带”和“21世纪海上丝绸之路”战略构想。(二)农村社会学(50分)一、试论述经济增长新常态下,如何推进农村精准扶贫。(15分)二、论述城镇化深入发展背景下我国城乡统筹发展、城乡共同繁荣面临的主要挑战。(15分)三、结合2015年中央一号文件,论述如何提高农村基层法治水平。(20分)(三)农村政策学(50分)一、名词解释(共计10分,每小题5分)1、农业政策2、“三权分置”的农村土地政策二、简答题(共计24分,每小题8分)1、为什么需要农业政策,农业政策有何作用?2、请分析我国目前科技支农存在的问题,并提出相应政策建议。3、简述农民收入的构成变化以及如何进一步增加农民收入?共2页第1页三、论述题(共计16分,每小题16分)我国经济发展进入新常态,农业发展也进入了一个关键时期和一个重要节点。农业发展面临的各种风险挑战和结构性矛盾也在积累集聚,统筹保供给、保安全、保生态、保收入的压力越来越重。请你结合农产品价格“天花板”封顶、生产成本“地板”抬升、资源环境“硬约束”等问题,分析迫切加快农业发展方式转变的重要性,分析新时期推进我国农业发展方式转变的可行性政策建议。(四)农业经济学(50分)一、简答题(共计30分,每小题10分)1、什么是农业合作经济?其功能主要有哪些?2、简述影响农产品消费的因素。3、简述我国农业适度规模化的实现途径。二、论述题(共计20分)试结合实际,论述...

1、当您付费下载文档后,您只拥有了使用权限,并不意味着购买了版权,文档只能用于自身使用,不得用于其他商业用途(如 [转卖]进行直接盈利或[编辑后售卖]进行间接盈利)。
2、本站所有内容均由合作方或网友上传,本站不对文档的完整性、权威性及其观点立场正确性做任何保证或承诺!文档内容仅供研究参考,付费前请自行鉴别。
3、如文档内容存在违规,或者侵犯商业秘密、侵犯著作权等,请点击“违规举报”。

碎片内容

蜗牛文库的最新文档

二年级数学下册其中检测卷二年级数学下册其中检测卷附答案#期中测试卷.pdf
10.00金币
0下载
二年级数学下册期末质检卷(苏教版)二年级数学下册期末质检卷(苏教版)#期末复习 #期末测试卷 #二年级数学 #二年级数学下册#关注我持续更新小学知识.pdf
10.00金币
0下载
二年级数学下册期末混合运算专项练习二年级数学下册期末混合运算专项练习#二年级#二年级数学下册#关注我持续更新小学知识 #知识分享 #家长收藏孩子受益.pdf
10.00金币
1下载
二年级数学下册年月日三类周期问题解题方法二年级数学下册年月日三类周期问题解题方法#二年级#二年级数学下册#知识分享 #关注我持续更新小学知识 #家长收藏孩子受益.pdf
10.00金币
0下载
二年级数学下册解决问题专项训练二年级数学下册解决问题专项训练#专项训练#解决问题#二年级#二年级数学下册#知识分享.pdf
10.00金币
1下载
二年级数学下册还原问题二年级数学下册还原问题#二年级#二年级数学#关注我持续更新小学知识 #知识分享 #家长收藏孩子受益.pdf
10.00金币
1下载
二年级数学下册第六单元考试卷家长打印出来给孩子测试测试争取拿到高分!#小学二年级试卷分享 #二年级第六单考试数学 #第六单考试#二年级数学下册.pdf
10.00金币
0下载
二年级数学下册必背顺口溜口诀汇总二年级数学下册必背顺口溜口诀汇总#二年级#二年级数学下册 #知识分享 #家长收藏孩子受益 #关注我持续更新小学知识.pdf
10.00金币
0下载
二年级数学下册《重点难点思维题》两大问题解决技巧和方法巧算星期几解决周期问题还原问题强化思维训练老师精心整理家长可以打印出来给孩子练习#家长收藏孩子受益 #学霸秘籍 #思维训练 #二年级 #知识点总结.pdf
10.00金币
0下载
二年级数学下册 必背公式大全寒假提前背一背开学更轻松#二年级 #二年级数学 #二年级数学下册 #寒假充电计划 #公式.pdf
10.00金币
0下载
蜗牛文库+ 关注
实名认证
内容提供者

提供各种专业文档内容

确认删除?
QQ
  • QQ点击这里给我发消息
微信客服
  • 微信客服
回到顶部