电脑桌面
添加蜗牛文库到电脑桌面
安装后可以在桌面快捷访问

几何变换(三)【考百分kao100.com】.docVIP免费

几何变换(三)【考百分kao100.com】.doc_第1页
几何变换(三)【考百分kao100.com】.doc_第2页
几何变换(三)【考百分kao100.com】.doc_第3页
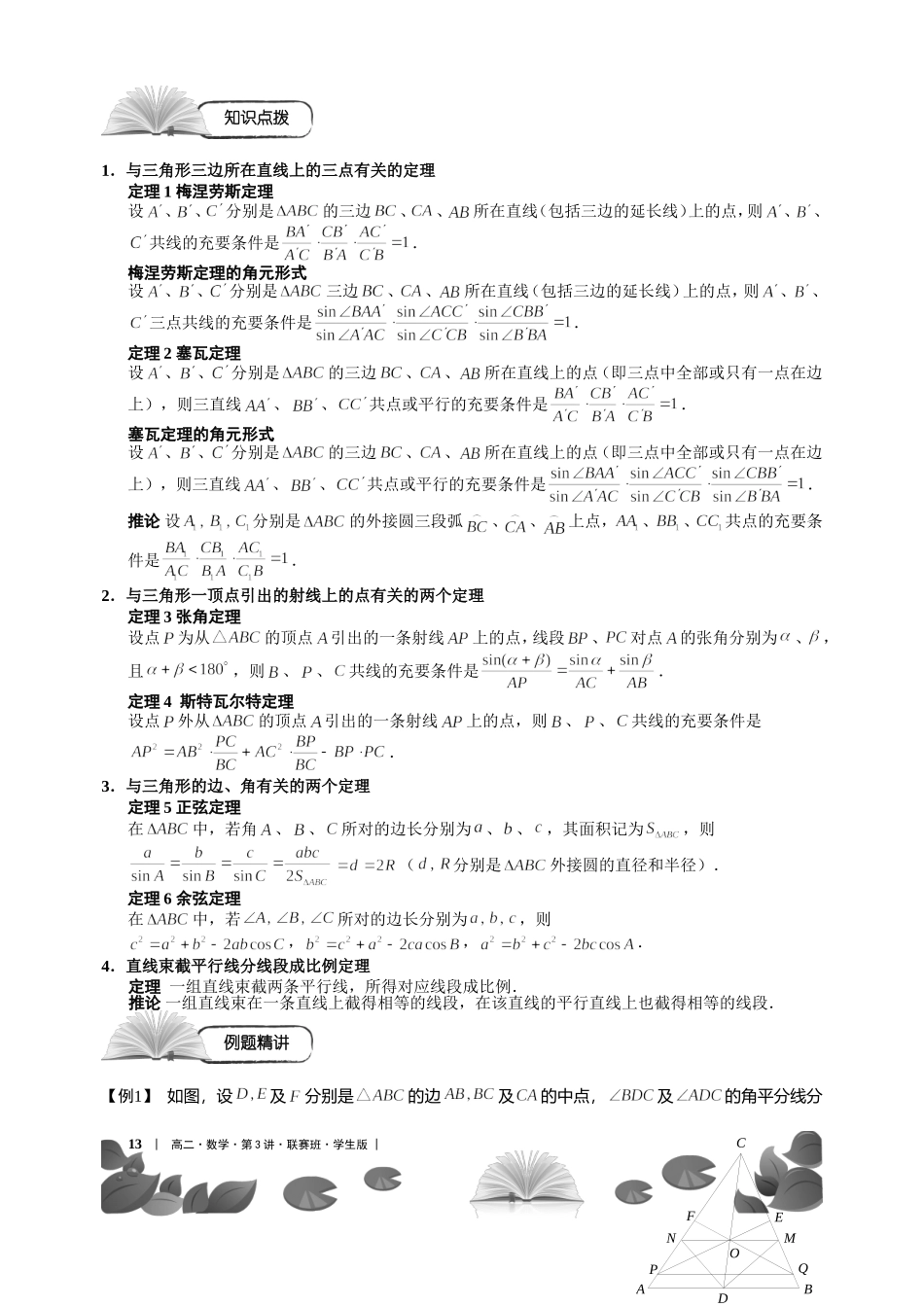
第三讲平面几何—线型名人名言穆尔,E.H.所有科学,包括逻辑和数学在内,都是有关时代的函数——所有科学连同它的理想和成就统统都是如此.如果你对函数的定义有所认知,那么当看到穆尔的这句话时一定会会心一笑,并感叹的确如此.穆尔(EliakimHastingsMoore,1862~1932,美国数学家)早年毕业于耶鲁大学,1885年获理学博士学位.后留学于格丁根大学和柏林大学,聆听过克办内克、魏尔斯特拉斯等数学家的讲座.1886年回国,相继在西北大学、耶鲁大学和芝加哥大学任教,1891年成为教授.穆尔的数学贡献涉及几何学、代数学、群论、数论、函数论、积分方程和一般分析集等众多学科,对美国19世纪末20世纪初数学的发展产生过重要影响.此外,他对美国的数学教育和科学组织的创建起了积极的推动作用,曾当选为美国和国外许多大学与科学团体的成员,在国际数学界享有盛名.|高二·数学·第3讲·联赛班·学生版|121.与三角形三边所在直线上的三点有关的定理定理1梅涅劳斯定理设、、分别是的三边、、所在直线(包括三边的延长线)上的点,则、、共线的充要条件是.梅涅劳斯定理的角元形式设、、分别是三边、、所在直线(包括三边的延长线)上的点,则、、三点共线的充要条件是.定理2塞瓦定理设、、分别是的三边、、所在直线上的点(即三点中全部或只有一点在边上),则三直线、、共点或平行的充要条件是.塞瓦定理的角元形式设、、分别是的三边、、所在直线上的点(即三点中全部或只有一点在边上),则三直线、、共点或平行的充要条件是.推论设分别是的外接圆三段弧、、上点,、、共点的充要条件是.2.与三角形一顶点引出的射线上的点有关的两个定理定理3张角定理设点为从的顶点引出的一条射线上的点,线段、对点的张角分别为、,且,则、、共线的充要条件是.定理4斯特瓦尔特定理设点外从的顶点引出的一条射线上的点,则、、共线的充要条件是.3.与三角形的边、角有关的两个定理定理5正弦定理在中,若角、、所对的边长分别为、、,其面积记为,则(分别是外接圆的直径和半径).定理6余弦定理在中,若所对的边长分别为,则,,.4.直线束截平行线分线段成比例定理定理一组直线束截两条平行线,所得对应线段成比例.推论一组直线束在一条直线上截得相等的线段,在该直线的平行直线上也截得相等的线段.【例1】如图,设及分别是的边及的中点,及的角平分线分知识点拨例题精讲13|高二·数学·第3讲·联赛班·学生版|NMOQPFEDCBA别交及于点,直线交于点,...

1、当您付费下载文档后,您只拥有了使用权限,并不意味着购买了版权,文档只能用于自身使用,不得用于其他商业用途(如 [转卖]进行直接盈利或[编辑后售卖]进行间接盈利)。
2、本站所有内容均由合作方或网友上传,本站不对文档的完整性、权威性及其观点立场正确性做任何保证或承诺!文档内容仅供研究参考,付费前请自行鉴别。
3、如文档内容存在违规,或者侵犯商业秘密、侵犯著作权等,请点击“违规举报”。

碎片内容

蜗牛文库的最新文档

二年级数学下册其中检测卷二年级数学下册其中检测卷附答案#期中测试卷.pdf
10.00金币
0下载
二年级数学下册期末质检卷(苏教版)二年级数学下册期末质检卷(苏教版)#期末复习 #期末测试卷 #二年级数学 #二年级数学下册#关注我持续更新小学知识.pdf
10.00金币
0下载
二年级数学下册期末混合运算专项练习二年级数学下册期末混合运算专项练习#二年级#二年级数学下册#关注我持续更新小学知识 #知识分享 #家长收藏孩子受益.pdf
10.00金币
1下载
二年级数学下册年月日三类周期问题解题方法二年级数学下册年月日三类周期问题解题方法#二年级#二年级数学下册#知识分享 #关注我持续更新小学知识 #家长收藏孩子受益.pdf
10.00金币
0下载
二年级数学下册解决问题专项训练二年级数学下册解决问题专项训练#专项训练#解决问题#二年级#二年级数学下册#知识分享.pdf
10.00金币
1下载
二年级数学下册还原问题二年级数学下册还原问题#二年级#二年级数学#关注我持续更新小学知识 #知识分享 #家长收藏孩子受益.pdf
10.00金币
1下载
二年级数学下册第六单元考试卷家长打印出来给孩子测试测试争取拿到高分!#小学二年级试卷分享 #二年级第六单考试数学 #第六单考试#二年级数学下册.pdf
10.00金币
0下载
二年级数学下册必背顺口溜口诀汇总二年级数学下册必背顺口溜口诀汇总#二年级#二年级数学下册 #知识分享 #家长收藏孩子受益 #关注我持续更新小学知识.pdf
10.00金币
0下载
二年级数学下册《重点难点思维题》两大问题解决技巧和方法巧算星期几解决周期问题还原问题强化思维训练老师精心整理家长可以打印出来给孩子练习#家长收藏孩子受益 #学霸秘籍 #思维训练 #二年级 #知识点总结.pdf
10.00金币
0下载
二年级数学下册 必背公式大全寒假提前背一背开学更轻松#二年级 #二年级数学 #二年级数学下册 #寒假充电计划 #公式.pdf
10.00金币
0下载
蜗牛文库+ 关注
实名认证
内容提供者

提供各种专业文档内容

确认删除?
QQ
  • QQ点击这里给我发消息
微信客服
  • 微信客服
回到顶部