电脑桌面
添加蜗牛文库到电脑桌面
安装后可以在桌面快捷访问

安全生产和职业卫生责任制.docVIP免费

安全生产和职业卫生责任制.doc_第1页
安全生产和职业卫生责任制.doc_第2页
安全生产和职业卫生责任制.doc_第3页
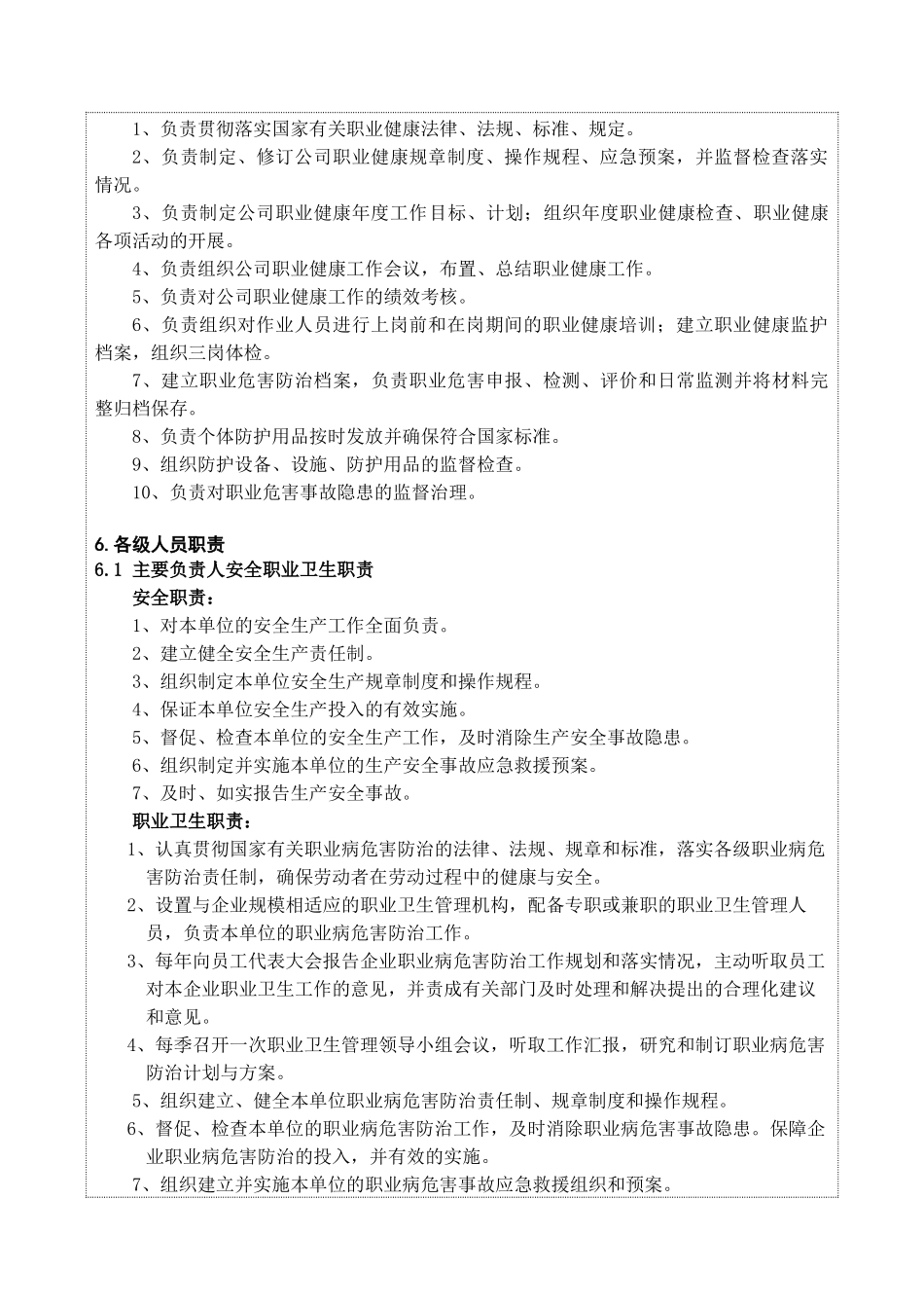
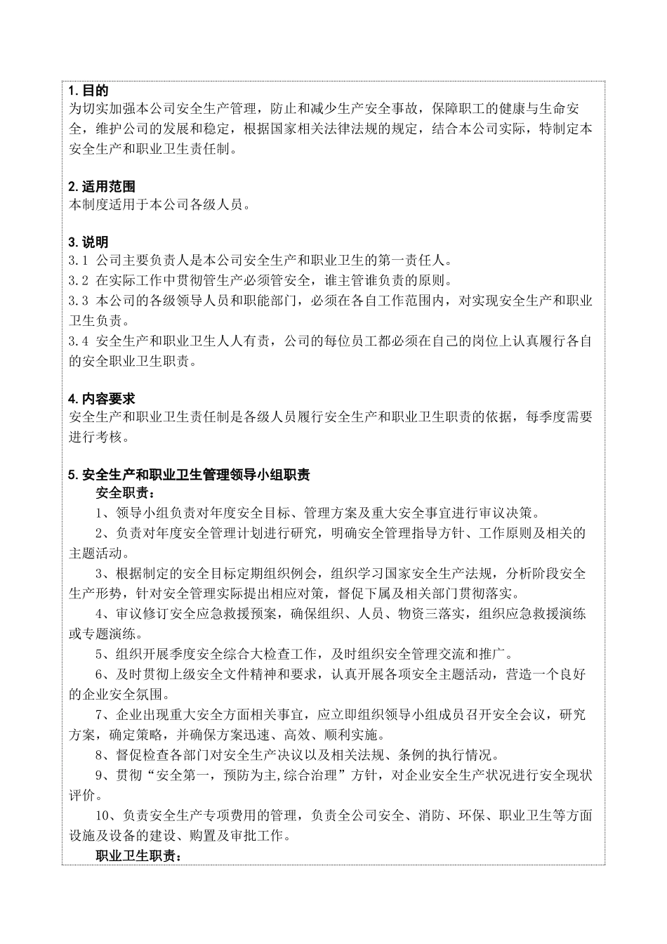
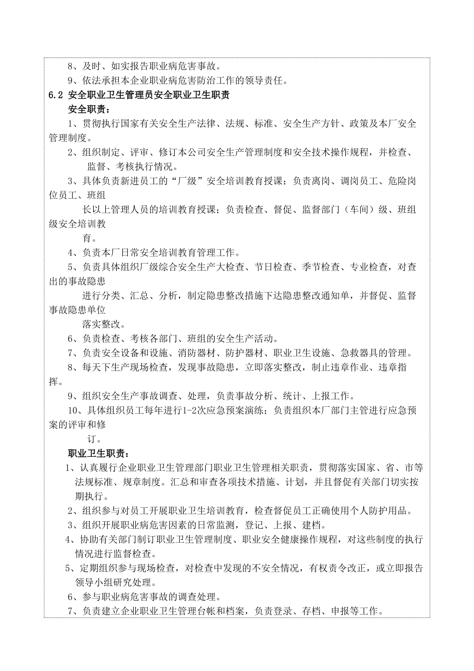
1.目的为切实加强本公司安全生产管理,防止和减少生产安全事故,保障职工的健康与生命安全,维护公司的发展和稳定,根据国家相关法律法规的规定,结合本公司实际,特制定本安全生产和职业卫生责任制。2.适用范围本制度适用于本公司各级人员。3.说明3.1公司主要负责人是本公司安全生产和职业卫生的第一责任人。3.2在实际工作中贯彻管生产必须管安全,谁主管谁负责的原则。3.3本公司的各级领导人员和职能部门,必须在各自工作范围内,对实现安全生产和职业卫生负责。3.4安全生产和职业卫生人人有责,公司的每位员工都必须在自己的岗位上认真履行各自的安全职业卫生职责。4.内容要求安全生产和职业卫生责任制是各级人员履行安全生产和职业卫生职责的依据,每季度需要进行考核。5.安全生产和职业卫生管理领导小组职责安全职责:1、领导小组负责对年度安全目标、管理方案及重大安全事宜进行审议决策。2、负责对年度安全管理计划进行研究,明确安全管理指导方针、工作原则及相关的主题活动。3、根据制定的安全目标定期组织例会,组织学习国家安全生产法规,分析阶段安全生产形势,针对安全管理实际提出相应对策,督促下属及相关部门贯彻落实。4、审议修订安全应急救援预案,确保组织、人员、物资三落实,组织应急救援演练或专题演练。5、组织开展季度安全综合大检查工作,及时组织安全管理交流和推广。6、及时贯彻上级安全文件精神和要求,认真开展各项安全主题活动,营造一个良好的企业安全氛围。7、企业出现重大安全方面相关事宜,应立即组织领导小组成员召开安全会议,研究方案,确定策略,并确保方案迅速、高效、顺利实施。8、督促检查各部门对安全生产决议以及相关法规、条例的执行情况。9、贯彻“安全第一,预防为主,综合治理”方针,对企业安全生产状况进行安全现状评价。10、负责安全生产专项费用的管理,负责全公司安全、消防、环保、职业卫生等方面设施及设备的建设、购置及审批工作。职业卫生职责:1、负责贯彻落实国家有关职业健康法律、法规、标准、规定。2、负责制定、修订公司职业健康规章制度、操作规程、应急预案,并监督检查落实情况。3、负责制定公司职业健康年度工作目标、计划;组织年度职业健康检查、职业健康各项活动的开展。4、负责组织公司职业健康工作会议,布置、总结职业健康工作。5、负责对公司职业健康工作的绩效考核。6、负责组织对作业人员进行上岗前和在岗期间的职业健康培训;建立职业健康监护档案,组织三岗体检。7、...

1、当您付费下载文档后,您只拥有了使用权限,并不意味着购买了版权,文档只能用于自身使用,不得用于其他商业用途(如 [转卖]进行直接盈利或[编辑后售卖]进行间接盈利)。
2、本站所有内容均由合作方或网友上传,本站不对文档的完整性、权威性及其观点立场正确性做任何保证或承诺!文档内容仅供研究参考,付费前请自行鉴别。
3、如文档内容存在违规,或者侵犯商业秘密、侵犯著作权等,请点击“违规举报”。

碎片内容

蜗牛文库的最新文档

二年级数学下册其中检测卷二年级数学下册其中检测卷附答案#期中测试卷.pdf
10.00金币
0下载
二年级数学下册期末质检卷(苏教版)二年级数学下册期末质检卷(苏教版)#期末复习 #期末测试卷 #二年级数学 #二年级数学下册#关注我持续更新小学知识.pdf
10.00金币
0下载
二年级数学下册期末混合运算专项练习二年级数学下册期末混合运算专项练习#二年级#二年级数学下册#关注我持续更新小学知识 #知识分享 #家长收藏孩子受益.pdf
10.00金币
1下载
二年级数学下册年月日三类周期问题解题方法二年级数学下册年月日三类周期问题解题方法#二年级#二年级数学下册#知识分享 #关注我持续更新小学知识 #家长收藏孩子受益.pdf
10.00金币
0下载
二年级数学下册解决问题专项训练二年级数学下册解决问题专项训练#专项训练#解决问题#二年级#二年级数学下册#知识分享.pdf
10.00金币
1下载
二年级数学下册还原问题二年级数学下册还原问题#二年级#二年级数学#关注我持续更新小学知识 #知识分享 #家长收藏孩子受益.pdf
10.00金币
1下载
二年级数学下册第六单元考试卷家长打印出来给孩子测试测试争取拿到高分!#小学二年级试卷分享 #二年级第六单考试数学 #第六单考试#二年级数学下册.pdf
10.00金币
0下载
二年级数学下册必背顺口溜口诀汇总二年级数学下册必背顺口溜口诀汇总#二年级#二年级数学下册 #知识分享 #家长收藏孩子受益 #关注我持续更新小学知识.pdf
10.00金币
0下载
二年级数学下册《重点难点思维题》两大问题解决技巧和方法巧算星期几解决周期问题还原问题强化思维训练老师精心整理家长可以打印出来给孩子练习#家长收藏孩子受益 #学霸秘籍 #思维训练 #二年级 #知识点总结.pdf
10.00金币
0下载
二年级数学下册 必背公式大全寒假提前背一背开学更轻松#二年级 #二年级数学 #二年级数学下册 #寒假充电计划 #公式.pdf
10.00金币
0下载
蜗牛文库+ 关注
实名认证
内容提供者

提供各种专业文档内容

确认删除?
QQ
  • QQ点击这里给我发消息
微信客服
  • 微信客服
回到顶部