电脑桌面
添加蜗牛文库到电脑桌面
安装后可以在桌面快捷访问

一人独资公司章程范本 (1).docVIP免费

一人独资公司章程范本 (1).doc_第1页
一人独资公司章程范本 (1).doc_第2页
一人独资公司章程范本 (1).doc_第3页
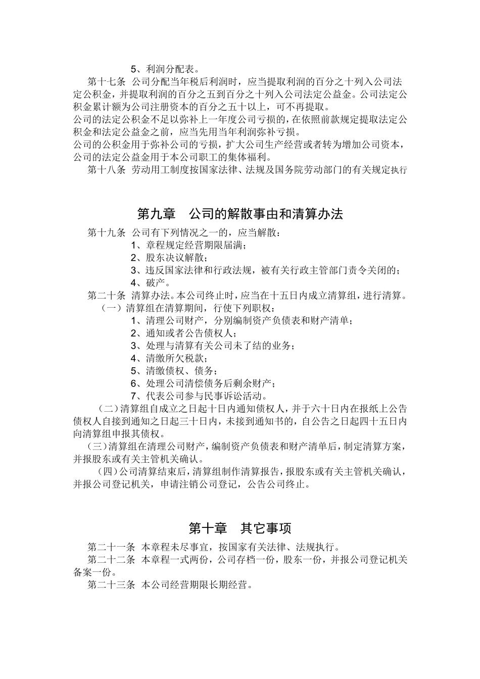
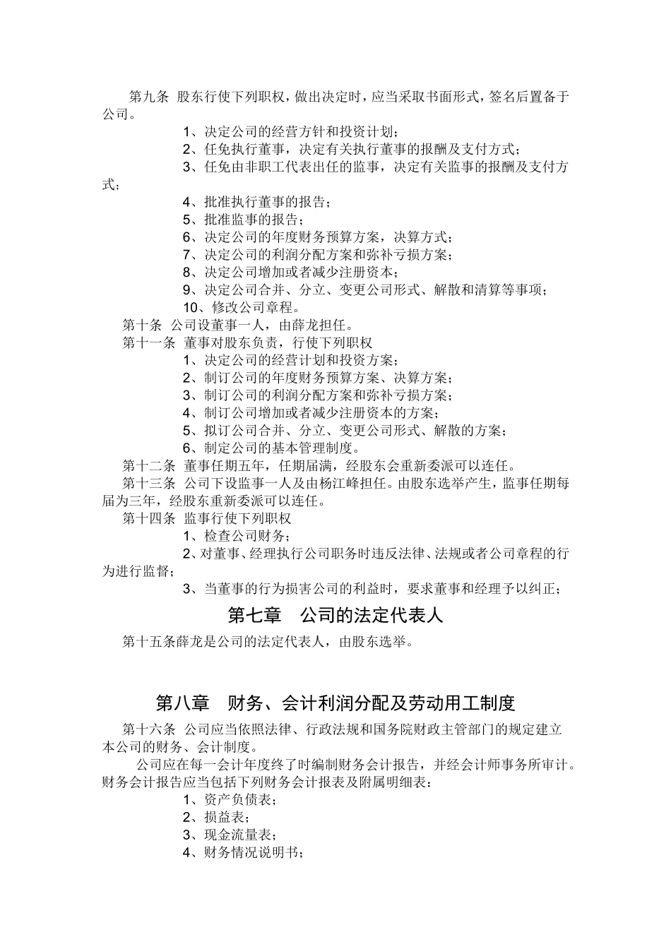
志丹县翔宇网络有限责任公司章程第一章总则第一条本章程是由公司股东依据《中华人民共和国公司法》等有关法律法规及政策规定制定。第二条本公司依法登记注册,是独立享有民事权利、承担民事义务的企业法人,公司以其全部财产对公司的债务承担责任,股东以其出资额为限对公司承担责任。第三条本公司从事经营活动,承诺遵守法律、行政法规,遵守社会公德,商业道德,诚实守信,接受政府和社会公众的监督,承担社会责任。第二章公司名称和住所第四条公司名称:志丹县翔宇网络有限责任公司公司住所:志丹县宾馆(斜对面)第三章公司经营范围及方式第五条经营范围:互联网上网服务,饮料销售第四章股东姓名第七条本公司的股东:薛龙(100%)第八条:公司法人代表:薛龙第五章股东的出资方式、出资额及出资时间一、股东股东姓名身份证号家庭住址薛龙640102198709190918宁夏银川市兴庆区惠民巷14-2号出资方式出资额所占股份认缴货币30万100%二、出资时间:2004年7月12日实缴30万注册资金。第六章公司的机构及其产生办法、职权和议事规则第八条本公司下设股东、董事、监事。第九条股东行使下列职权,做出决定时,应当采取书面形式,签名后置备于公司。1、决定公司的经营方针和投资计划;2、任免执行董事,决定有关执行董事的报酬及支付方式;3、任免由非职工代表出任的监事,决定有关监事的报酬及支付方式;4、批准执行董事的报告;5、批准监事的报告;6、决定公司的年度财务预算方案,决算方式;7、决定公司的利润分配方案和弥补亏损方案;8、决定公司增加或者减少注册资本;9、决定公司合并、分立、变更公司形式、解散和清算等事项;10、修改公司章程。第十条公司设董事一人,由薛龙担任。第十一条董事对股东负责,行使下列职权1、决定公司的经营计划和投资方案;2、制订公司的年度财务预算方案、决算方案;3、制订公司的利润分配方案和弥补亏损方案;4、制订公司增加或者减少注册资本的方案;5、拟订公司合并、分立、变更公司形式、解散的方案;6、制定公司的基本管理制度。第十二条董事任期五年,任期届满,经股东会重新委派可以连任。第十三条公司下设监事一人及由杨江峰担任。由股东选举产生,监事任期每届为三年,经股东重新委派可以连任。第十四条监事行使下列职权1、检查公司财务;2、对董事、经理执行公司职务时违反法律、法规或者公司章程的行为进行监督;3、当董事的行为损害公司的利益时,要求董事和经理予以纠正;第七章公司的法定代表人第十...

1、当您付费下载文档后,您只拥有了使用权限,并不意味着购买了版权,文档只能用于自身使用,不得用于其他商业用途(如 [转卖]进行直接盈利或[编辑后售卖]进行间接盈利)。
2、本站所有内容均由合作方或网友上传,本站不对文档的完整性、权威性及其观点立场正确性做任何保证或承诺!文档内容仅供研究参考,付费前请自行鉴别。
3、如文档内容存在违规,或者侵犯商业秘密、侵犯著作权等,请点击“违规举报”。

碎片内容

蜗牛文库的最新文档

二年级数学下册其中检测卷二年级数学下册其中检测卷附答案#期中测试卷.pdf
10.00金币
0下载
二年级数学下册期末质检卷(苏教版)二年级数学下册期末质检卷(苏教版)#期末复习 #期末测试卷 #二年级数学 #二年级数学下册#关注我持续更新小学知识.pdf
10.00金币
0下载
二年级数学下册期末混合运算专项练习二年级数学下册期末混合运算专项练习#二年级#二年级数学下册#关注我持续更新小学知识 #知识分享 #家长收藏孩子受益.pdf
10.00金币
1下载
二年级数学下册年月日三类周期问题解题方法二年级数学下册年月日三类周期问题解题方法#二年级#二年级数学下册#知识分享 #关注我持续更新小学知识 #家长收藏孩子受益.pdf
10.00金币
0下载
二年级数学下册解决问题专项训练二年级数学下册解决问题专项训练#专项训练#解决问题#二年级#二年级数学下册#知识分享.pdf
10.00金币
1下载
二年级数学下册还原问题二年级数学下册还原问题#二年级#二年级数学#关注我持续更新小学知识 #知识分享 #家长收藏孩子受益.pdf
10.00金币
1下载
二年级数学下册第六单元考试卷家长打印出来给孩子测试测试争取拿到高分!#小学二年级试卷分享 #二年级第六单考试数学 #第六单考试#二年级数学下册.pdf
10.00金币
0下载
二年级数学下册必背顺口溜口诀汇总二年级数学下册必背顺口溜口诀汇总#二年级#二年级数学下册 #知识分享 #家长收藏孩子受益 #关注我持续更新小学知识.pdf
10.00金币
0下载
二年级数学下册《重点难点思维题》两大问题解决技巧和方法巧算星期几解决周期问题还原问题强化思维训练老师精心整理家长可以打印出来给孩子练习#家长收藏孩子受益 #学霸秘籍 #思维训练 #二年级 #知识点总结.pdf
10.00金币
0下载
二年级数学下册 必背公式大全寒假提前背一背开学更轻松#二年级 #二年级数学 #二年级数学下册 #寒假充电计划 #公式.pdf
10.00金币
0下载
蜗牛文库+ 关注
实名认证
内容提供者

提供各种专业文档内容

确认删除?
QQ
  • QQ点击这里给我发消息
微信客服
  • 微信客服
回到顶部