电脑桌面
添加蜗牛文库到电脑桌面
安装后可以在桌面快捷访问

2020年0822江西公务员考试《行测》真题(省级)参考答案及解析.pdfVIP免费

2020年0822江西公务员考试《行测》真题(省级)参考答案及解析.pdf_第1页
2020年0822江西公务员考试《行测》真题(省级)参考答案及解析.pdf_第2页
2020年0822江西公务员考试《行测》真题(省级)参考答案及解析.pdf_第3页
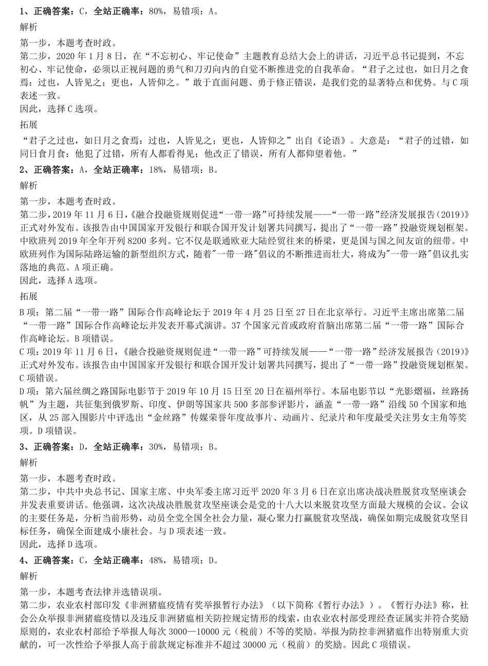
-1-1、正确答案:C,全站正确率:80%,易错项:A。解析第一步,本题考查时政。第二步,2020年1月8日,在“不忘初心、牢记使命”主题教育总结大会上的讲话,习近平总书记提到,不忘初心、牢记使命,必须以正视问题的勇气和刀刃向内的自觉不断推进党的自我革命。“君子之过也,如日月之食焉:过也,人皆见之;更也,人皆仰之。”敢于直面问题、勇于修正错误,是我们党的显著特点和优势。与C项表述一致。因此,选择C选项。拓展“君子之过也,如日月之食焉:过也,人皆见之;更也,人皆仰之”出自《论语》。大意是:“君子的过错,如同日食月食:他犯了过错,所有人都看得见;他改正了错误,所有人都仰望着他。”2、正确答案:A,全站正确率:18%,易错项:B。解析第一步,本题考查时政。第二步,2019年11月6日,《融合投融资规则促进“一带一路”可持续发展——“一带一路”经济发展报告(2019)》正式对外发布。该报告由中国国家开发银行和联合国开发计划署共同撰写,提出了“一带一路”投融资规划框架。中欧班列2019年全年开列8200多列。它不仅是联通欧亚大陆经贸往来的桥梁,更是国与国之间友谊的纽带。中欧班列作为国际陆路运输的新型组织方式,随着"一带一路"倡议的不断推进而壮大,将成为"一带一路"倡议扎实落地的典范。A项正确。因此,选择A选项。拓展B项:第二届“一带一路”国际合作高峰论坛于2019年4月25日至27日在北京举行。习近平主席出席第二届“一带一路”国际合作高峰论坛并发表开幕式演讲。37个国家元首或政府首脑出席第二届“一带一路”国际合作高峰论坛。B项错误。C项:2019年11月6日,《融合投融资规则促进“一带一路”可持续发展——“一带一路”经济发展报告(2019)》正式对外发布。该报告由中国国家开发银行和联合国开发计划署共同撰写,提出了“一带一路”投融资规划框架。C项错误。D项:第六届丝绸之路国际电影节于2019年10月15日至20日在福州举行。本届电影节以“光影熠福,丝路扬帆”为主题,共征集到俄罗斯、印度、伊朗等国家共500多部参评影片,涵盖“一带一路”沿线50个国家和地区,从25部入围影片中评选出“金丝路”传媒荣誉年度故事片、动画片、纪录片和年度最受关注男女主角等奖项。D项错误。3、正确答案:D,全站正确率:30%,易错项:B。解析第一步,本题考查时政。第二步,中共中央总书记、国家主席、中央军委主席习近平2020年3月6日在京出席决战决胜脱贫攻坚座谈会并发表重要讲话。他强调,这次决战决胜脱贫攻坚...

1、当您付费下载文档后,您只拥有了使用权限,并不意味着购买了版权,文档只能用于自身使用,不得用于其他商业用途(如 [转卖]进行直接盈利或[编辑后售卖]进行间接盈利)。
2、本站所有内容均由合作方或网友上传,本站不对文档的完整性、权威性及其观点立场正确性做任何保证或承诺!文档内容仅供研究参考,付费前请自行鉴别。
3、如文档内容存在违规,或者侵犯商业秘密、侵犯著作权等,请点击“违规举报”。

碎片内容

蜗牛文库的最新文档

二年级数学下册其中检测卷二年级数学下册其中检测卷附答案#期中测试卷.pdf
10.00金币
0下载
二年级数学下册期末质检卷(苏教版)二年级数学下册期末质检卷(苏教版)#期末复习 #期末测试卷 #二年级数学 #二年级数学下册#关注我持续更新小学知识.pdf
10.00金币
0下载
二年级数学下册期末混合运算专项练习二年级数学下册期末混合运算专项练习#二年级#二年级数学下册#关注我持续更新小学知识 #知识分享 #家长收藏孩子受益.pdf
10.00金币
1下载
二年级数学下册年月日三类周期问题解题方法二年级数学下册年月日三类周期问题解题方法#二年级#二年级数学下册#知识分享 #关注我持续更新小学知识 #家长收藏孩子受益.pdf
10.00金币
0下载
二年级数学下册解决问题专项训练二年级数学下册解决问题专项训练#专项训练#解决问题#二年级#二年级数学下册#知识分享.pdf
10.00金币
1下载
二年级数学下册还原问题二年级数学下册还原问题#二年级#二年级数学#关注我持续更新小学知识 #知识分享 #家长收藏孩子受益.pdf
10.00金币
1下载
二年级数学下册第六单元考试卷家长打印出来给孩子测试测试争取拿到高分!#小学二年级试卷分享 #二年级第六单考试数学 #第六单考试#二年级数学下册.pdf
10.00金币
0下载
二年级数学下册必背顺口溜口诀汇总二年级数学下册必背顺口溜口诀汇总#二年级#二年级数学下册 #知识分享 #家长收藏孩子受益 #关注我持续更新小学知识.pdf
10.00金币
0下载
二年级数学下册《重点难点思维题》两大问题解决技巧和方法巧算星期几解决周期问题还原问题强化思维训练老师精心整理家长可以打印出来给孩子练习#家长收藏孩子受益 #学霸秘籍 #思维训练 #二年级 #知识点总结.pdf
10.00金币
0下载
二年级数学下册 必背公式大全寒假提前背一背开学更轻松#二年级 #二年级数学 #二年级数学下册 #寒假充电计划 #公式.pdf
10.00金币
0下载
蜗牛文库+ 关注
实名认证
内容提供者

提供各种专业文档内容

确认删除?
QQ
  • QQ点击这里给我发消息
微信客服
  • 微信客服
回到顶部