电脑桌面
添加蜗牛文库到电脑桌面
安装后可以在桌面快捷访问

2001年上海市高中毕业统一学业考试生物试卷及答案.docxVIP免费

2001年上海市高中毕业统一学业考试生物试卷及答案.docx_第1页
2001年上海市高中毕业统一学业考试生物试卷及答案.docx_第2页
2001年上海市高中毕业统一学业考试生物试卷及答案.docx_第3页
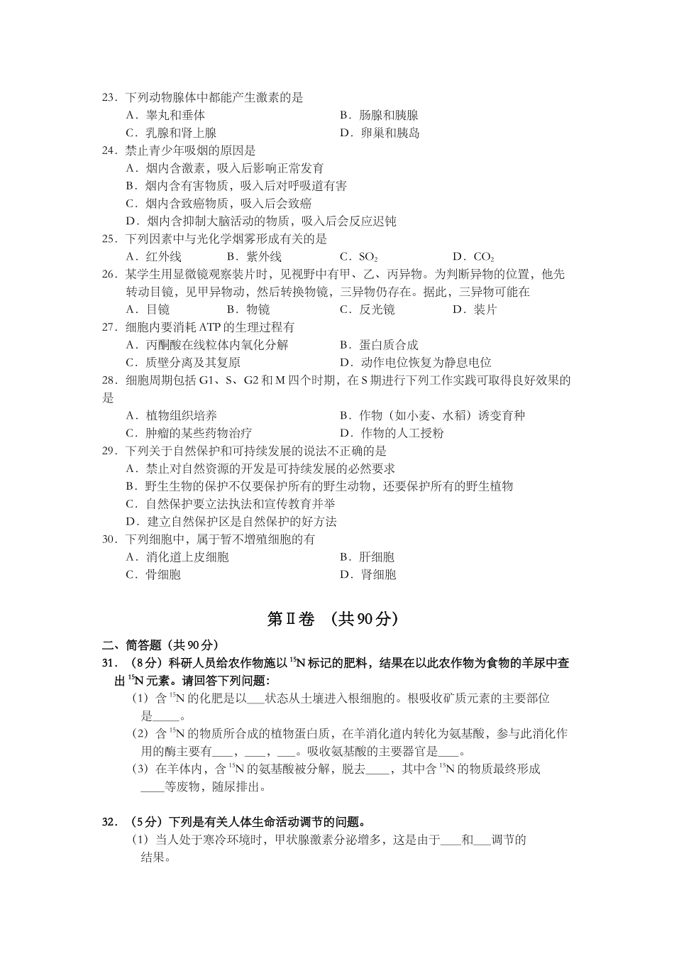
2001年全国普通高等学校招生统一考试上海生物试卷考生注意:1.满分150分。考试时间为120分钟。2.答第Ⅰ卷前,考生务必在答题卡上用钢笔或圆珠笔清楚切写姓名、准考证号、校验码,并用铅笔正确涂写准考证号和校验码。3.第Ⅰ卷由机器阅卷,答案必须全部涂写在答题纷上。考生应将代表正确答案的小方格用铅笔涂黑。注意试题题号和答题纸编号一一对应,不能错位。答题需要更改时,必须将原选项用橡皮擦去,在新选择。答案不能写在试卷上,写在试卷上一律不给分。第Ⅰ卷(共60分)一、选择题(共60分。单选题40分,双选题20分。)(一)单选题(共20小题,每小题2分。每小题只有一个正确选项。)1.人患坏血病,原因是食物中缺乏A.维生素AB.维生素BC.维生素CD.维生素D2.合成下列物质需要供给氮源的是A.糖原B.脂肪C.淀粉D.核酸3.下列杂交组合属于测交的是A.EeFfGG×EeFfGgB.EeFfGg×eeFfGgC.eeffGg×EeFfGgD.eeffgg×EeFfGg4.下列性状中,不属于相对性状的是A.高鼻梁与塌鼻梁B.卷发与直发C.五指与多指D.眼大与眼角上翘5.今年我国东海多次发生赤潮,给海水养殖业带来重大损失。从生态学角度分析,产生赤潮的原因是A.大气中的CO2增多B.工业和生活废水大量排入海洋C.树木的大量砍伐D.海洋石油的开采6.用放置太久的洗碗水做水质污染实验时,不能使0.01%亚甲蓝溶液褪色,其合理解释是A.溶解氧太低,好氧细菌已死亡B.亚甲蓝溶液浓度太低C.好氧细菌大量繁殖D.溶解氧太多7.遗传信息是指A.有遗传效应的脱氧核苷酸序列B.脱氧核苷酸C.氨基酸序列D.核苷酸8.若用呼吸酶抑制剂处理小肠绒毛上皮,则会明显影响其细胞吸收的物质是A.氧气、甘油B.脂肪酸、水C.葡萄糖、水D.钾离子、氨基酸9.在静息状态时,神经细胞内含有大量的A.钠离子B.钾离子C.铁离子D.镁离子10.人胰岛细胞能产胰岛素,但不能产生血红蛋白,据此推测胰岛细胞中A.只有胰岛素基因B.比人受精卵的基因要少C.既有胰岛素基因,也有血红蛋白基因和其他基因D.有胰岛素基因和其他基因,但没有血红蛋白基因11.下图表示根和茎对生长素浓度的不同反应,其中正确的是12.艾滋病除通过性传播外,还会通过A.水源传播B.握手传播C.输血传播D.空气传播13.人红细胞的渗透压与x浓度的食盐水相当。而浸在y浓度食盐水中的红细胞破裂;浸在z浓度食盐水中的红细胞收缩。则这三种食盐水的浓度大小依次为A.x>y>zB.y>x>zC.z>y>xD.z>x>y14.右图是某动物组织的一...

1、当您付费下载文档后,您只拥有了使用权限,并不意味着购买了版权,文档只能用于自身使用,不得用于其他商业用途(如 [转卖]进行直接盈利或[编辑后售卖]进行间接盈利)。
2、本站所有内容均由合作方或网友上传,本站不对文档的完整性、权威性及其观点立场正确性做任何保证或承诺!文档内容仅供研究参考,付费前请自行鉴别。
3、如文档内容存在违规,或者侵犯商业秘密、侵犯著作权等,请点击“违规举报”。

碎片内容

蜗牛文库的最新文档

二年级数学下册其中检测卷二年级数学下册其中检测卷附答案#期中测试卷.pdf
10.00金币
0下载
二年级数学下册期末质检卷(苏教版)二年级数学下册期末质检卷(苏教版)#期末复习 #期末测试卷 #二年级数学 #二年级数学下册#关注我持续更新小学知识.pdf
10.00金币
0下载
二年级数学下册期末混合运算专项练习二年级数学下册期末混合运算专项练习#二年级#二年级数学下册#关注我持续更新小学知识 #知识分享 #家长收藏孩子受益.pdf
10.00金币
1下载
二年级数学下册年月日三类周期问题解题方法二年级数学下册年月日三类周期问题解题方法#二年级#二年级数学下册#知识分享 #关注我持续更新小学知识 #家长收藏孩子受益.pdf
10.00金币
0下载
二年级数学下册解决问题专项训练二年级数学下册解决问题专项训练#专项训练#解决问题#二年级#二年级数学下册#知识分享.pdf
10.00金币
1下载
二年级数学下册还原问题二年级数学下册还原问题#二年级#二年级数学#关注我持续更新小学知识 #知识分享 #家长收藏孩子受益.pdf
10.00金币
1下载
二年级数学下册第六单元考试卷家长打印出来给孩子测试测试争取拿到高分!#小学二年级试卷分享 #二年级第六单考试数学 #第六单考试#二年级数学下册.pdf
10.00金币
0下载
二年级数学下册必背顺口溜口诀汇总二年级数学下册必背顺口溜口诀汇总#二年级#二年级数学下册 #知识分享 #家长收藏孩子受益 #关注我持续更新小学知识.pdf
10.00金币
0下载
二年级数学下册《重点难点思维题》两大问题解决技巧和方法巧算星期几解决周期问题还原问题强化思维训练老师精心整理家长可以打印出来给孩子练习#家长收藏孩子受益 #学霸秘籍 #思维训练 #二年级 #知识点总结.pdf
10.00金币
0下载
二年级数学下册 必背公式大全寒假提前背一背开学更轻松#二年级 #二年级数学 #二年级数学下册 #寒假充电计划 #公式.pdf
10.00金币
0下载
蜗牛文库+ 关注
实名认证
内容提供者

提供各种专业文档内容

确认删除?
QQ
  • QQ点击这里给我发消息
微信客服
  • 微信客服
回到顶部