电脑桌面
添加蜗牛文库到电脑桌面
安装后可以在桌面快捷访问

第九单元 溶液(提分小卷)(人教版)(原卷版).docxVIP免费

第九单元 溶液(提分小卷)(人教版)(原卷版).docx_第1页
第九单元 溶液(提分小卷)(人教版)(原卷版).docx_第2页
第九单元 溶液(提分小卷)(人教版)(原卷版).docx_第3页
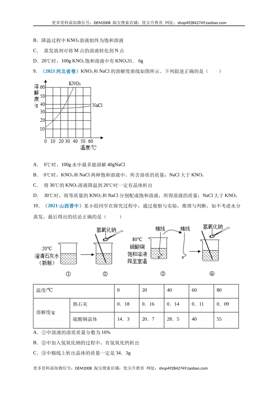
更多资料添加微信号:DEM2008淘宝搜索店铺:优尖升教育网址:shop492842749.taobao.com更多资料添加微信号:DEM2008淘宝搜索店铺:优尖升教育网址:shop492842749.taobao.com第九单元溶液提分小卷(考试时间:30分钟试卷满分:50分)可能用到的相对原子质量:H-1C-12O-16Ca-40Cl-35.5Na-23一、选择题:本题共10个小题,每小题2分,共20分。在每小题给出的四个选项中,只有一项是符合题目要求的。1.(2021江西省卷)下列物质加入足量的水中能形成紫红色溶液的是()A.高锰酸钾B.植物油C.酒精D.大理石2.(2021·湖北宜昌)下列物质加入水中搅拌,温度明显降低的是()A.硝酸铵B.生石灰C.浓硫酸D.氢氧化钠3.(2021·安徽省卷)某同学配制100g质量分数为11%的葡萄糖溶液,下列操作会导致所配溶液浓度偏高的是()A.用托盘天平称葡萄糖时,砝码放在左盘B.转移葡萄糖时,纸上有少量残留C.用量筒量取水时,俯视液面D.配好溶液装入试剂瓶时,有少量洒出4.(2021·湖南邵阳)下列有关溶液的说法错误的是()A.溶液是均一、稳定的混合物B.溶液中的溶质可以是固体、液体或气体C.饱和溶液一定是浓溶液,不饱和溶液一定是稀溶液D.洗涤剂能洗去衣服上的油污,原因是洗涤剂具有乳化作用5.(2021浙江杭州)已知:(1)20℃时,溶解度在10克以上的物质称为易溶物质;溶解度在1~10克的物质为可溶物质;溶解度在0.01~1克为微溶物质;溶解度小于0.01克的物质为难溶物质。(2)20℃时几种物质的溶解度如下物质名称氯化钠氢氧化钙氯酸钾硝酸钾更多资料添加微信号:DEM2008淘宝搜索店铺:优尖升教育网址:shop492842749.taobao.com更多资料添加微信号:DEM2008淘宝搜索店铺:优尖升教育网址:shop492842749.taobao.com溶解度(克)36.00.1657.431.6下列说法正确的是()A.20℃时氢氧化钙是难溶物质B.20℃时可以配制出20%的硝酸钾溶液C.20℃时氯酸钾是易溶物质D.20℃时硝酸钾的溶解度比氯化钠大6.(2021陕西省卷)如图,室温下,盛水的烧杯内放置两支分别盛有等质量KNO3溶液和饱和石灰水的试管甲和乙,向烧杯内的水中加入NH4NO3固体后,甲中未观察到明显现象。下列说法正确的是()A.乙中溶液一定变浑浊B.甲中溶液一定变成饱和溶液C.乙中溶液溶质的质量分数一定变小D.甲、乙中溶液质量一定相等7.(2021海南模拟)下列说法正确的是A.明矾可以区分硬水和软水B.均一、稳定的液体一定是溶液C.饱和溶液不一定比不饱和溶液含溶质多D.利...

1、当您付费下载文档后,您只拥有了使用权限,并不意味着购买了版权,文档只能用于自身使用,不得用于其他商业用途(如 [转卖]进行直接盈利或[编辑后售卖]进行间接盈利)。
2、本站所有内容均由合作方或网友上传,本站不对文档的完整性、权威性及其观点立场正确性做任何保证或承诺!文档内容仅供研究参考,付费前请自行鉴别。
3、如文档内容存在违规,或者侵犯商业秘密、侵犯著作权等,请点击“违规举报”。

碎片内容

蜗牛文库的最新文档

二年级数学下册其中检测卷二年级数学下册其中检测卷附答案#期中测试卷.pdf
10.00金币
0下载
二年级数学下册期末质检卷(苏教版)二年级数学下册期末质检卷(苏教版)#期末复习 #期末测试卷 #二年级数学 #二年级数学下册#关注我持续更新小学知识.pdf
10.00金币
0下载
二年级数学下册期末混合运算专项练习二年级数学下册期末混合运算专项练习#二年级#二年级数学下册#关注我持续更新小学知识 #知识分享 #家长收藏孩子受益.pdf
10.00金币
1下载
二年级数学下册年月日三类周期问题解题方法二年级数学下册年月日三类周期问题解题方法#二年级#二年级数学下册#知识分享 #关注我持续更新小学知识 #家长收藏孩子受益.pdf
10.00金币
0下载
二年级数学下册解决问题专项训练二年级数学下册解决问题专项训练#专项训练#解决问题#二年级#二年级数学下册#知识分享.pdf
10.00金币
1下载
二年级数学下册还原问题二年级数学下册还原问题#二年级#二年级数学#关注我持续更新小学知识 #知识分享 #家长收藏孩子受益.pdf
10.00金币
1下载
二年级数学下册第六单元考试卷家长打印出来给孩子测试测试争取拿到高分!#小学二年级试卷分享 #二年级第六单考试数学 #第六单考试#二年级数学下册.pdf
10.00金币
0下载
二年级数学下册必背顺口溜口诀汇总二年级数学下册必背顺口溜口诀汇总#二年级#二年级数学下册 #知识分享 #家长收藏孩子受益 #关注我持续更新小学知识.pdf
10.00金币
0下载
二年级数学下册《重点难点思维题》两大问题解决技巧和方法巧算星期几解决周期问题还原问题强化思维训练老师精心整理家长可以打印出来给孩子练习#家长收藏孩子受益 #学霸秘籍 #思维训练 #二年级 #知识点总结.pdf
10.00金币
0下载
二年级数学下册 必背公式大全寒假提前背一背开学更轻松#二年级 #二年级数学 #二年级数学下册 #寒假充电计划 #公式.pdf
10.00金币
0下载
蜗牛文库+ 关注
实名认证
内容提供者

提供各种专业文档内容

确认删除?
QQ
  • QQ点击这里给我发消息
微信客服
  • 微信客服
回到顶部