电脑桌面
添加蜗牛文库到电脑桌面
安装后可以在桌面快捷访问

食品添加剂指定标准 食品添加剂 刺云实胶.docVIP免费

食品添加剂指定标准 食品添加剂 刺云实胶.doc_第1页
食品添加剂指定标准 食品添加剂 刺云实胶.doc_第2页
食品添加剂指定标准 食品添加剂 刺云实胶.doc_第3页
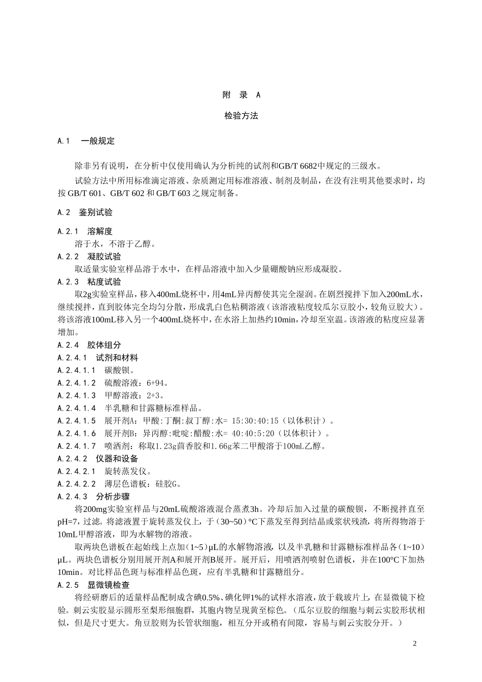
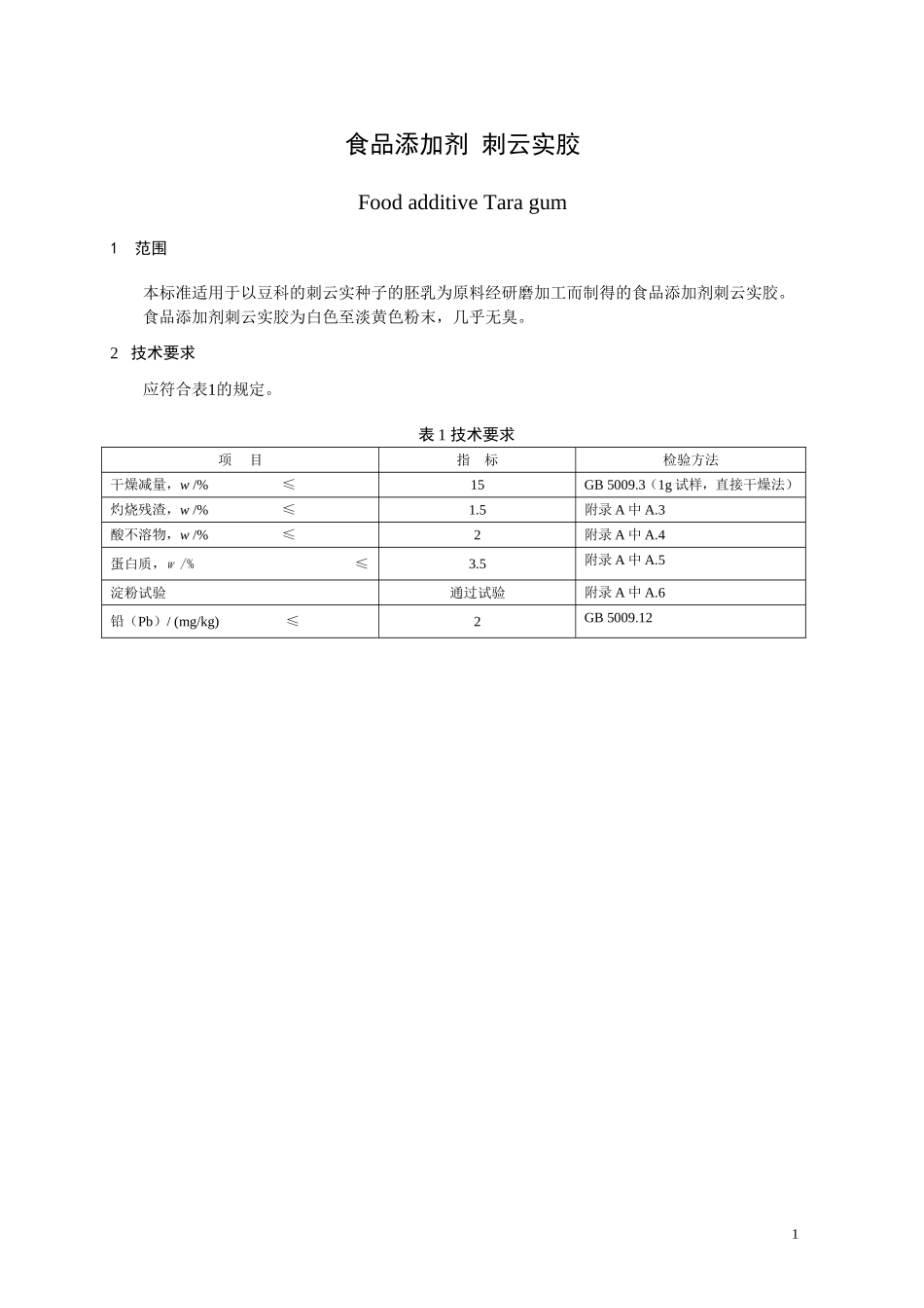
食品添加剂刺云实胶FoodadditiveTaragum1范围本标准适用于以豆科的刺云实种子的胚乳为原料经研磨加工而制得的食品添加剂刺云实胶。食品添加剂刺云实胶为白色至淡黄色粉末,几乎无臭。2技术要求应符合表1的规定。表1技术要求项目指标检验方法干燥减量,w/%≤15GB5009.3(1g试样,直接干燥法)灼烧残渣,w/%≤1.5附录A中A.3酸不溶物,w/%≤2附录A中A.4蛋白质,w/%≤3.5附录A中A.5淀粉试验通过试验附录A中A.6铅(Pb)/(mg/kg)≤2GB5009.121附录A检验方法A.1一般规定除非另有说明,在分析中仅使用确认为分析纯的试剂和GB/T6682中规定的三级水。试验方法中所用标准滴定溶液、杂质测定用标准溶液、制剂及制品,在没有注明其他要求时,均按GB/T601、GB/T602和GB/T603之规定制备。A.2鉴别试验A.2.1溶解度溶于水,不溶于乙醇。A.2.2凝胶试验取适量实验室样品溶于水中,在样品溶液中加入少量硼酸钠应形成凝胶。A.2.3粘度试验取2g实验室样品,移入400mL烧杯中,用4mL异丙醇使其完全湿润。在剧烈搅拌下加入200mL水,继续搅拌,直到胶体完全均匀分散,形成乳白色粘稠溶液(该溶液粘度较瓜尔豆胶小,较角豆胶大)。将该溶液100mL移入另一个400mL烧杯中,在水浴上加热约10min,冷却至室温。该溶液的粘度应显著增加。A.2.4胶体组分A.2.4.1试剂和材料A.2.4.1.1碳酸钡。A.2.4.1.2硫酸溶液:6+94。A.2.4.1.3甲醇溶液:2+3。A.2.4.1.4半乳糖和甘露糖标准样品。A.2.4.1.5展开剂A:甲酸:丁酮:叔丁醇:水=15:30:40:15(以体积计)。A.2.4.1.6展开剂B:异丙醇:吡啶:醋酸:水=40:40:5:20(以体积计)。A.2.4.1.7喷洒剂:称取1.23g茴香胶和1.66g苯二甲酸溶于100mL乙醇。A.2.4.2仪器和设备A.2.4.2.1旋转蒸发仪。A.2.4.2.2薄层色谱板:硅胶G。A.2.4.3分析步骤将200mg实验室样品与20mL硫酸溶液混合蒸煮3h。冷却后加入过量的碳酸钡,不断搅拌直至pH=7,过滤。将滤液置于旋转蒸发仪上,于(30~50)°C下蒸发至得到结晶或浆状残渣,将所得物溶于10mL甲醇溶液,即为水解物的溶液。取两块色谱板在起始线上点加(1~5)μL的水解物溶液,以及半乳糖和甘露糖标准样品各(1~10)μL。两块色谱板分别用展开剂A和展开剂B展开。展开后,用喷洒剂喷射色谱板,并在100°C下加热10min。对比样品色斑与标准样品色斑,应有半乳糖和甘露糖组分。A.2.5显微镜检查将经研磨后的适量样品配制成含碘0.5%、碘化钾1%的试样水溶液,放于载玻片上,在显微镜下检验。刺云实胶显示圆形至梨形细胞群,其胞内物呈现...

1、当您付费下载文档后,您只拥有了使用权限,并不意味着购买了版权,文档只能用于自身使用,不得用于其他商业用途(如 [转卖]进行直接盈利或[编辑后售卖]进行间接盈利)。
2、本站所有内容均由合作方或网友上传,本站不对文档的完整性、权威性及其观点立场正确性做任何保证或承诺!文档内容仅供研究参考,付费前请自行鉴别。
3、如文档内容存在违规,或者侵犯商业秘密、侵犯著作权等,请点击“违规举报”。

碎片内容

蜗牛文库的最新文档

二年级数学下册其中检测卷二年级数学下册其中检测卷附答案#期中测试卷.pdf
10.00金币
0下载
二年级数学下册期末质检卷(苏教版)二年级数学下册期末质检卷(苏教版)#期末复习 #期末测试卷 #二年级数学 #二年级数学下册#关注我持续更新小学知识.pdf
10.00金币
0下载
二年级数学下册期末混合运算专项练习二年级数学下册期末混合运算专项练习#二年级#二年级数学下册#关注我持续更新小学知识 #知识分享 #家长收藏孩子受益.pdf
10.00金币
1下载
二年级数学下册年月日三类周期问题解题方法二年级数学下册年月日三类周期问题解题方法#二年级#二年级数学下册#知识分享 #关注我持续更新小学知识 #家长收藏孩子受益.pdf
10.00金币
0下载
二年级数学下册解决问题专项训练二年级数学下册解决问题专项训练#专项训练#解决问题#二年级#二年级数学下册#知识分享.pdf
10.00金币
1下载
二年级数学下册还原问题二年级数学下册还原问题#二年级#二年级数学#关注我持续更新小学知识 #知识分享 #家长收藏孩子受益.pdf
10.00金币
1下载
二年级数学下册第六单元考试卷家长打印出来给孩子测试测试争取拿到高分!#小学二年级试卷分享 #二年级第六单考试数学 #第六单考试#二年级数学下册.pdf
10.00金币
0下载
二年级数学下册必背顺口溜口诀汇总二年级数学下册必背顺口溜口诀汇总#二年级#二年级数学下册 #知识分享 #家长收藏孩子受益 #关注我持续更新小学知识.pdf
10.00金币
0下载
二年级数学下册《重点难点思维题》两大问题解决技巧和方法巧算星期几解决周期问题还原问题强化思维训练老师精心整理家长可以打印出来给孩子练习#家长收藏孩子受益 #学霸秘籍 #思维训练 #二年级 #知识点总结.pdf
10.00金币
0下载
二年级数学下册 必背公式大全寒假提前背一背开学更轻松#二年级 #二年级数学 #二年级数学下册 #寒假充电计划 #公式.pdf
10.00金币
0下载
蜗牛文库+ 关注
实名认证
内容提供者

提供各种专业文档内容

确认删除?
QQ
  • QQ点击这里给我发消息
微信客服
  • 微信客服
回到顶部