电脑桌面
添加蜗牛文库到电脑桌面
安装后可以在桌面快捷访问

GB 1886.90-2015 食品安全国家标准 食品添加剂 硅酸钙.pdfVIP免费

GB 1886.90-2015 食品安全国家标准 食品添加剂 硅酸钙.pdf_第1页
GB 1886.90-2015 食品安全国家标准 食品添加剂 硅酸钙.pdf_第2页
GB 1886.90-2015 食品安全国家标准 食品添加剂 硅酸钙.pdf_第3页
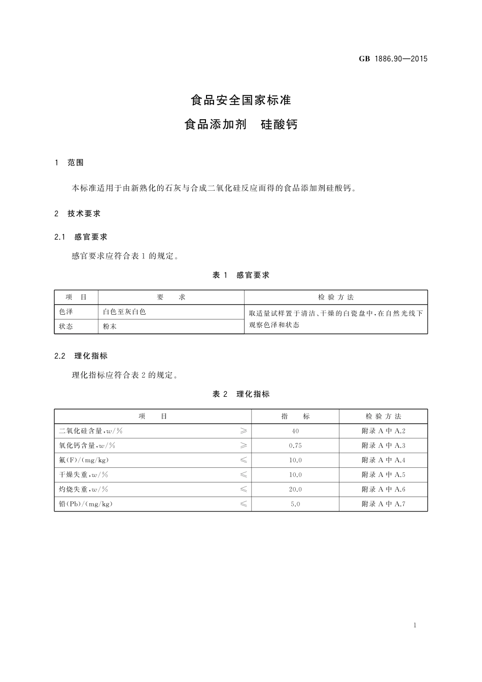
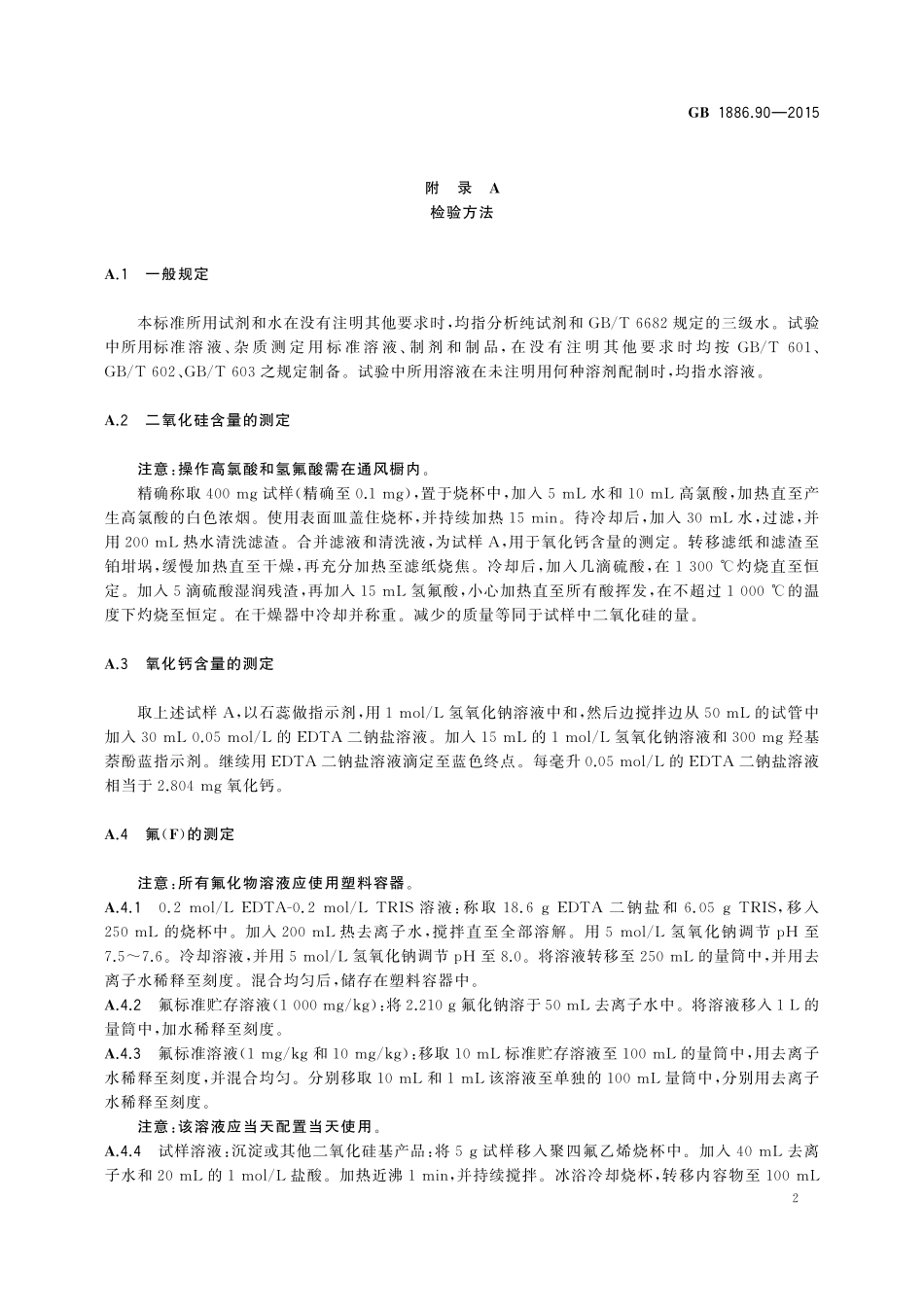
中华人民共和国国家标准GB1886.90—2015食品安全国家标准食品添加剂硅酸钙2015-09-22发布2016-03-22实施中华人民共和国国家卫生和计划生育委员会发布GB1886.90—20151食品安全国家标准食品添加剂硅酸钙1范围本标准适用于由新熟化的石灰与合成二氧化硅反应而得的食品添加剂硅酸钙。2技术要求2.1感官要求感官要求应符合表1的规定。表1感官要求项目要求检验方法色泽白色至灰白色状态粉末取适量试样置于清洁、干燥的白瓷盘中,在自然光线下观察色泽和状态2.2理化指标理化指标应符合表2的规定。表2理化指标项目指标检验方法二氧化硅含量,w/%≥40附录A中A.2氧化钙含量,w/%≥0.75附录A中A.3氟(F)/(mg/kg)≤10.0附录A中A.4干燥失重,w/%≤10.0附录A中A.5灼烧失重,w/%≤20.0附录A中A.6铅(Pb)/(mg/kg)≤5.0附录A中A.7GB1886.90—20152附录A检验方法A.1一般规定本标准所用试剂和水在没有注明其他要求时,均指分析纯试剂和GB/T6682规定的三级水。试验中所用标准溶液、杂质测定用标准溶液、制剂和制品,在没有注明其他要求时均按GB/T601、GB/T602、GB/T603之规定制备。试验中所用溶液在未注明用何种溶剂配制时,均指水溶液。A.2二氧化硅含量的测定注意:操作高氯酸和氢氟酸需在通风橱内。精确称取400mg试样(精确至0.1mg),置于烧杯中,加入5mL水和10mL高氯酸,加热直至产生高氯酸的白色浓烟。使用表面皿盖住烧杯,并持续加热15min。待冷却后,加入30mL水,过滤,并用200mL热水清洗滤渣。合并滤液和清洗液,为试样A,用于氧化钙含量的测定。转移滤纸和滤渣至铂坩埚,缓慢加热直至干燥,再充分加热至滤纸烧焦。冷却后,加入几滴硫酸,在1300℃灼烧直至恒定。加入5滴硫酸湿润残渣,再加入15mL氢氟酸,小心加热直至所有酸挥发,在不超过1000℃的温度下灼烧至恒定。在干燥器中冷却并称重。减少的质量等同于试样中二氧化硅的量。A.3氧化钙含量的测定取上述试样A,以石蕊做指示剂,用1mol/L氢氧化钠溶液中和,然后边搅拌边从50mL的试管中加入30mL0.05mol/L的EDTA二钠盐溶液。加入15mL的1mol/L氢氧化钠溶液和300mg羟基萘酚蓝指示剂。继续用EDTA二钠盐溶液滴定至蓝色终点。每毫升0.05mol/L的EDTA二钠盐溶液相当于2.804mg氧化钙。A.4氟(F)的测定注意:所有氟化物溶液应使用塑料容器。A.4.10.2mol/LEDTA-0.2mol/LTRIS溶液:称取18.6gEDTA二钠盐和6.05gTRIS,移入250mL的烧杯中。加入200mL热去离子水,搅拌直至全部溶解。用5mol/L氢氧化钠调节pH至7.5~7.6。冷却溶液,并用5mol/L氢氧化钠调节pH至8.0。将溶液...

1、当您付费下载文档后,您只拥有了使用权限,并不意味着购买了版权,文档只能用于自身使用,不得用于其他商业用途(如 [转卖]进行直接盈利或[编辑后售卖]进行间接盈利)。
2、本站所有内容均由合作方或网友上传,本站不对文档的完整性、权威性及其观点立场正确性做任何保证或承诺!文档内容仅供研究参考,付费前请自行鉴别。
3、如文档内容存在违规,或者侵犯商业秘密、侵犯著作权等,请点击“违规举报”。

碎片内容

蜗牛文库的最新文档

二年级数学下册其中检测卷二年级数学下册其中检测卷附答案#期中测试卷.pdf
10.00金币
0下载
二年级数学下册期末质检卷(苏教版)二年级数学下册期末质检卷(苏教版)#期末复习 #期末测试卷 #二年级数学 #二年级数学下册#关注我持续更新小学知识.pdf
10.00金币
0下载
二年级数学下册期末混合运算专项练习二年级数学下册期末混合运算专项练习#二年级#二年级数学下册#关注我持续更新小学知识 #知识分享 #家长收藏孩子受益.pdf
10.00金币
1下载
二年级数学下册年月日三类周期问题解题方法二年级数学下册年月日三类周期问题解题方法#二年级#二年级数学下册#知识分享 #关注我持续更新小学知识 #家长收藏孩子受益.pdf
10.00金币
0下载
二年级数学下册解决问题专项训练二年级数学下册解决问题专项训练#专项训练#解决问题#二年级#二年级数学下册#知识分享.pdf
10.00金币
1下载
二年级数学下册还原问题二年级数学下册还原问题#二年级#二年级数学#关注我持续更新小学知识 #知识分享 #家长收藏孩子受益.pdf
10.00金币
1下载
二年级数学下册第六单元考试卷家长打印出来给孩子测试测试争取拿到高分!#小学二年级试卷分享 #二年级第六单考试数学 #第六单考试#二年级数学下册.pdf
10.00金币
0下载
二年级数学下册必背顺口溜口诀汇总二年级数学下册必背顺口溜口诀汇总#二年级#二年级数学下册 #知识分享 #家长收藏孩子受益 #关注我持续更新小学知识.pdf
10.00金币
0下载
二年级数学下册《重点难点思维题》两大问题解决技巧和方法巧算星期几解决周期问题还原问题强化思维训练老师精心整理家长可以打印出来给孩子练习#家长收藏孩子受益 #学霸秘籍 #思维训练 #二年级 #知识点总结.pdf
10.00金币
0下载
二年级数学下册 必背公式大全寒假提前背一背开学更轻松#二年级 #二年级数学 #二年级数学下册 #寒假充电计划 #公式.pdf
10.00金币
0下载
蜗牛文库+ 关注
实名认证
内容提供者

提供各种专业文档内容

确认删除?
QQ
  • QQ点击这里给我发消息
微信客服
  • 微信客服
回到顶部