电脑桌面
添加蜗牛文库到电脑桌面
安装后可以在桌面快捷访问

2014上半年重庆公务员考试行测真题及答案.docxVIP免费

2014上半年重庆公务员考试行测真题及答案.docx_第1页
2014上半年重庆公务员考试行测真题及答案.docx_第2页
2014上半年重庆公务员考试行测真题及答案.docx_第3页
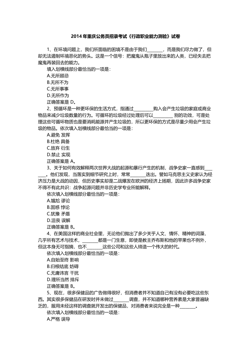
2014年重庆公务员招录考试《行政职业能力测验》试卷1、在环境问题上,我们所面临的困境不是由于我们________,而是我们尽力做了,但却无法遏制环境恶化的势头。这是一个信号:把魔鬼从瓶子里放出来的人类,已经失去把魔鬼再装回去的能力。填入划横线部分最恰当的一项是:A.无所顾忌B.无所不为C.无所事事D.无所作为正确答案是D。2、预循环是一种更环保的生活方式,指通过__________购入会产生垃圾的家庭或商业物品来减少垃圾数量的行为。可循环的垃圾经过处理后可以__________别的功效,可是处理这些可循环物质也是要消耗能源并产生垃圾的,所以更环保的方式是尽量少用会产生垃圾的物品。依次填入划横线部分最恰当的一项是:A.避免发挥B.杜绝具备C.放弃衍生D.禁止实现正确答案是A。3、关于如何有效解释两次世界大战的起源和暴行产生的机制,战争史家一直感到________。他们发现,当落实到细节研究上时,常常________迭出。譬如马克思主义史家认为经济压力是大战的动因,但历史事实却是二战爆发在欧洲的经济上扬期,因此许多战争史家不得不有此共识:战争起源问题并非历史学专业所能解释。依次填入划横线部分最恰当的一项是:A.尴尬谬论B.固惑悖论C.犹豫矛盾D.沮丧误解正确答案是B。4、在美国这样的商业社会里,无论他们抛出了多少关乎人文、情怀、精神的词藻,几乎所有艺术与技术,________都是一门生意,即使是教主乔布斯和他的苹果也不例外,但这本身无可指摘,也不________这些公司和这些人缔造一个伟大的时代。依次填入划横线部分最恰当的一项是:A.自始至终影响B.归根结底妨碍C.无庸讳言干扰D.理所当然排斥正确答案是B。5、现在,很多保健品的广告做得很好,但消费者并不知道自己有没有必要吃这些东西。其实很多保健品在研发时并未做过________调查,并不知道哪种营养素是大家普遍缺乏的,服用未经这样的调查就开发出的保健品,对消费者来说完全是一种________。依次填入划横线部分最恰当的一项是:A.严格误导B.科学浪费C.跟踪欺骗D.实地伤害正确答案是B。6、近代中外历史告诉我们,群众的民主权力就像一切个人权力一样,当它没有受到________的宪政约束时,很容易转变为它的反面,成为一种暴虐的权力。因此,许多思想家对于各种全真领袖挟民意而独裁的负面作用________。依次填入横线部分最恰当的一项是:A.严格嗤之以鼻B.良好讳莫如深C.恰当忧心忡忡D.普遍谈虎色变正确答案是C。7、最近,一项关于体重与死亡率的研究让人________。该研究认为...

1、当您付费下载文档后,您只拥有了使用权限,并不意味着购买了版权,文档只能用于自身使用,不得用于其他商业用途(如 [转卖]进行直接盈利或[编辑后售卖]进行间接盈利)。
2、本站所有内容均由合作方或网友上传,本站不对文档的完整性、权威性及其观点立场正确性做任何保证或承诺!文档内容仅供研究参考,付费前请自行鉴别。
3、如文档内容存在违规,或者侵犯商业秘密、侵犯著作权等,请点击“违规举报”。

碎片内容

蜗牛文库的最新文档

二年级数学下册其中检测卷二年级数学下册其中检测卷附答案#期中测试卷.pdf
10.00金币
0下载
二年级数学下册期末质检卷(苏教版)二年级数学下册期末质检卷(苏教版)#期末复习 #期末测试卷 #二年级数学 #二年级数学下册#关注我持续更新小学知识.pdf
10.00金币
0下载
二年级数学下册期末混合运算专项练习二年级数学下册期末混合运算专项练习#二年级#二年级数学下册#关注我持续更新小学知识 #知识分享 #家长收藏孩子受益.pdf
10.00金币
1下载
二年级数学下册年月日三类周期问题解题方法二年级数学下册年月日三类周期问题解题方法#二年级#二年级数学下册#知识分享 #关注我持续更新小学知识 #家长收藏孩子受益.pdf
10.00金币
0下载
二年级数学下册解决问题专项训练二年级数学下册解决问题专项训练#专项训练#解决问题#二年级#二年级数学下册#知识分享.pdf
10.00金币
1下载
二年级数学下册还原问题二年级数学下册还原问题#二年级#二年级数学#关注我持续更新小学知识 #知识分享 #家长收藏孩子受益.pdf
10.00金币
1下载
二年级数学下册第六单元考试卷家长打印出来给孩子测试测试争取拿到高分!#小学二年级试卷分享 #二年级第六单考试数学 #第六单考试#二年级数学下册.pdf
10.00金币
0下载
二年级数学下册必背顺口溜口诀汇总二年级数学下册必背顺口溜口诀汇总#二年级#二年级数学下册 #知识分享 #家长收藏孩子受益 #关注我持续更新小学知识.pdf
10.00金币
0下载
二年级数学下册《重点难点思维题》两大问题解决技巧和方法巧算星期几解决周期问题还原问题强化思维训练老师精心整理家长可以打印出来给孩子练习#家长收藏孩子受益 #学霸秘籍 #思维训练 #二年级 #知识点总结.pdf
10.00金币
0下载
二年级数学下册 必背公式大全寒假提前背一背开学更轻松#二年级 #二年级数学 #二年级数学下册 #寒假充电计划 #公式.pdf
10.00金币
0下载
蜗牛文库+ 关注
实名认证
内容提供者

提供各种专业文档内容

确认删除?
QQ
  • QQ点击这里给我发消息
微信客服
  • 微信客服
回到顶部