电脑桌面
添加蜗牛文库到电脑桌面
安装后可以在桌面快捷访问

2023年混凝土结构设计原理习题库及其参考答案.docVIP免费

2023年混凝土结构设计原理习题库及其参考答案.doc_第1页
2023年混凝土结构设计原理习题库及其参考答案.doc_第2页
2023年混凝土结构设计原理习题库及其参考答案.doc_第3页
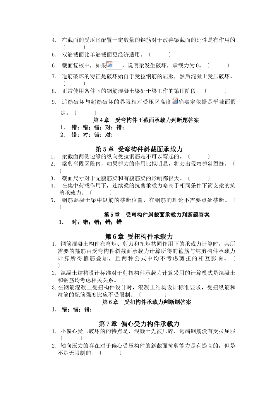
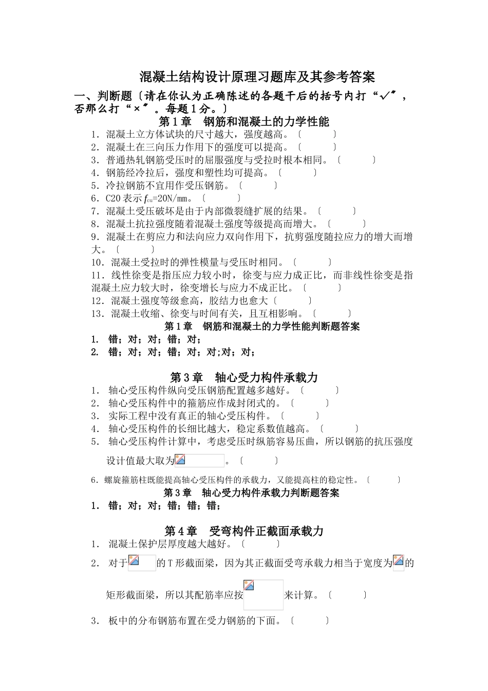
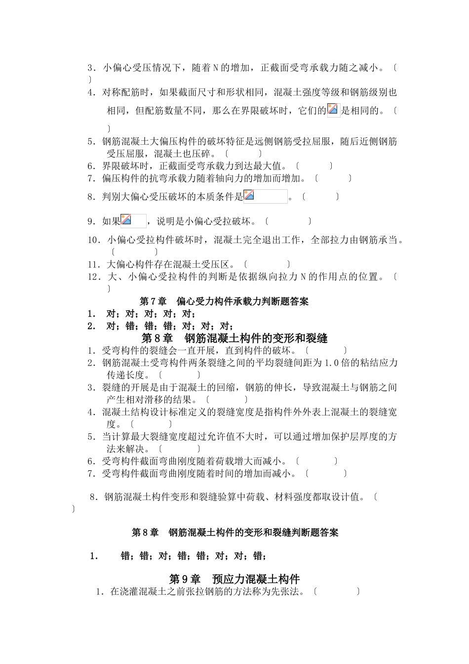
混凝土结构设计原理习题库及其参考答案一、判断题〔请在你认为正确陈述的各题干后的括号内打“√,〞否那么打“×。每题〞1分。〕第1章钢筋和混凝土的力学性能1.混凝土立方体试块的尺寸越大,强度越高。〔〕2.混凝土在三向压力作用下的强度可以提高。〔〕3.普通热轧钢筋受压时的屈服强度与受拉时根本相同。〔〕4.钢筋经冷拉后,强度和塑性均可提高。〔〕5.冷拉钢筋不宜用作受压钢筋。〔〕6.C20表示fcu=20N/mm。〔〕7.混凝土受压破坏是由于内部微裂缝扩展的结果。〔〕8.混凝土抗拉强度随着混凝土强度等级提高而增大。〔〕9.混凝土在剪应力和法向应力双向作用下,抗剪强度随拉应力的增大而增大。〔〕10.混凝土受拉时的弹性模量与受压时相同。〔〕11.线性徐变是指压应力较小时,徐变与应力成正比,而非线性徐变是指混凝土应力较大时,徐变增长与应力不成正比。〔〕12.混凝土强度等级愈高,胶结力也愈大〔〕13.混凝土收缩、徐变与时间有关,且互相影响。〔〕第1章钢筋和混凝土的力学性能判断题答案1.错;对;对;错;对;2.错;对;对;错;对;对;对;对;第3章轴心受力构件承载力1.轴心受压构件纵向受压钢筋配置越多越好。〔〕2.轴心受压构件中的箍筋应作成封闭式的。〔〕3.实际工程中没有真正的轴心受压构件。〔〕4.轴心受压构件的长细比越大,稳定系数值越高。〔〕5.轴心受压构件计算中,考虑受压时纵筋容易压曲,所以钢筋的抗压强度设计值最大取为。〔〕6.螺旋箍筋柱既能提高轴心受压构件的承载力,又能提高柱的稳定性。〔〕第3章轴心受力构件承载力判断题答案1.错;对;对;错;错;错;第4章受弯构件正截面承载力1.混凝土保护层厚度越大越好。〔〕2.对于的T形截面梁,因为其正截面受弯承载力相当于宽度为的矩形截面梁,所以其配筋率应按来计算。〔〕3.板中的分布钢筋布置在受力钢筋的下面。〔〕4.在截面的受压区配置一定数量的钢筋对于改善梁截面的延性是有作用的。〔〕5.双筋截面比单筋截面更经济适用。〔〕6.截面复核中,如果,说明梁发生破坏,承载力为0。〔〕7.适筋破坏的特征是破坏始自于受拉钢筋的屈服,然后混凝土受压破坏。〔〕8.正常使用条件下的钢筋混凝土梁处于梁工作的第Ⅲ阶段。〔〕9.适筋破坏与超筋破坏的界限相对受压区高度确实定依据是平截面假定。〔〕第4章受弯构件正截面承载力判断题答案1.错;错;错;对;错;2.错;对;错;对;第5章受弯构件斜截面承载力1.梁截面两侧边缘的纵向受拉钢筋...

1、当您付费下载文档后,您只拥有了使用权限,并不意味着购买了版权,文档只能用于自身使用,不得用于其他商业用途(如 [转卖]进行直接盈利或[编辑后售卖]进行间接盈利)。
2、本站所有内容均由合作方或网友上传,本站不对文档的完整性、权威性及其观点立场正确性做任何保证或承诺!文档内容仅供研究参考,付费前请自行鉴别。
3、如文档内容存在违规,或者侵犯商业秘密、侵犯著作权等,请点击“违规举报”。

碎片内容

蜗牛文库的最新文档

二年级数学下册其中检测卷二年级数学下册其中检测卷附答案#期中测试卷.pdf
10.00金币
0下载
二年级数学下册期末质检卷(苏教版)二年级数学下册期末质检卷(苏教版)#期末复习 #期末测试卷 #二年级数学 #二年级数学下册#关注我持续更新小学知识.pdf
10.00金币
0下载
二年级数学下册期末混合运算专项练习二年级数学下册期末混合运算专项练习#二年级#二年级数学下册#关注我持续更新小学知识 #知识分享 #家长收藏孩子受益.pdf
10.00金币
1下载
二年级数学下册年月日三类周期问题解题方法二年级数学下册年月日三类周期问题解题方法#二年级#二年级数学下册#知识分享 #关注我持续更新小学知识 #家长收藏孩子受益.pdf
10.00金币
0下载
二年级数学下册解决问题专项训练二年级数学下册解决问题专项训练#专项训练#解决问题#二年级#二年级数学下册#知识分享.pdf
10.00金币
1下载
二年级数学下册还原问题二年级数学下册还原问题#二年级#二年级数学#关注我持续更新小学知识 #知识分享 #家长收藏孩子受益.pdf
10.00金币
1下载
二年级数学下册第六单元考试卷家长打印出来给孩子测试测试争取拿到高分!#小学二年级试卷分享 #二年级第六单考试数学 #第六单考试#二年级数学下册.pdf
10.00金币
0下载
二年级数学下册必背顺口溜口诀汇总二年级数学下册必背顺口溜口诀汇总#二年级#二年级数学下册 #知识分享 #家长收藏孩子受益 #关注我持续更新小学知识.pdf
10.00金币
0下载
二年级数学下册《重点难点思维题》两大问题解决技巧和方法巧算星期几解决周期问题还原问题强化思维训练老师精心整理家长可以打印出来给孩子练习#家长收藏孩子受益 #学霸秘籍 #思维训练 #二年级 #知识点总结.pdf
10.00金币
0下载
二年级数学下册 必背公式大全寒假提前背一背开学更轻松#二年级 #二年级数学 #二年级数学下册 #寒假充电计划 #公式.pdf
10.00金币
0下载
蜗牛文库+ 关注
实名认证
内容提供者

提供各种专业文档内容

确认删除?
QQ
  • QQ点击这里给我发消息
微信客服
  • 微信客服
回到顶部