电脑桌面
添加蜗牛文库到电脑桌面
安装后可以在桌面快捷访问

2023年数与数的运算练习题新课标人教版.docxVIP免费

2023年数与数的运算练习题新课标人教版.docx_第1页
2023年数与数的运算练习题新课标人教版.docx_第2页
2023年数与数的运算练习题新课标人教版.docx_第3页
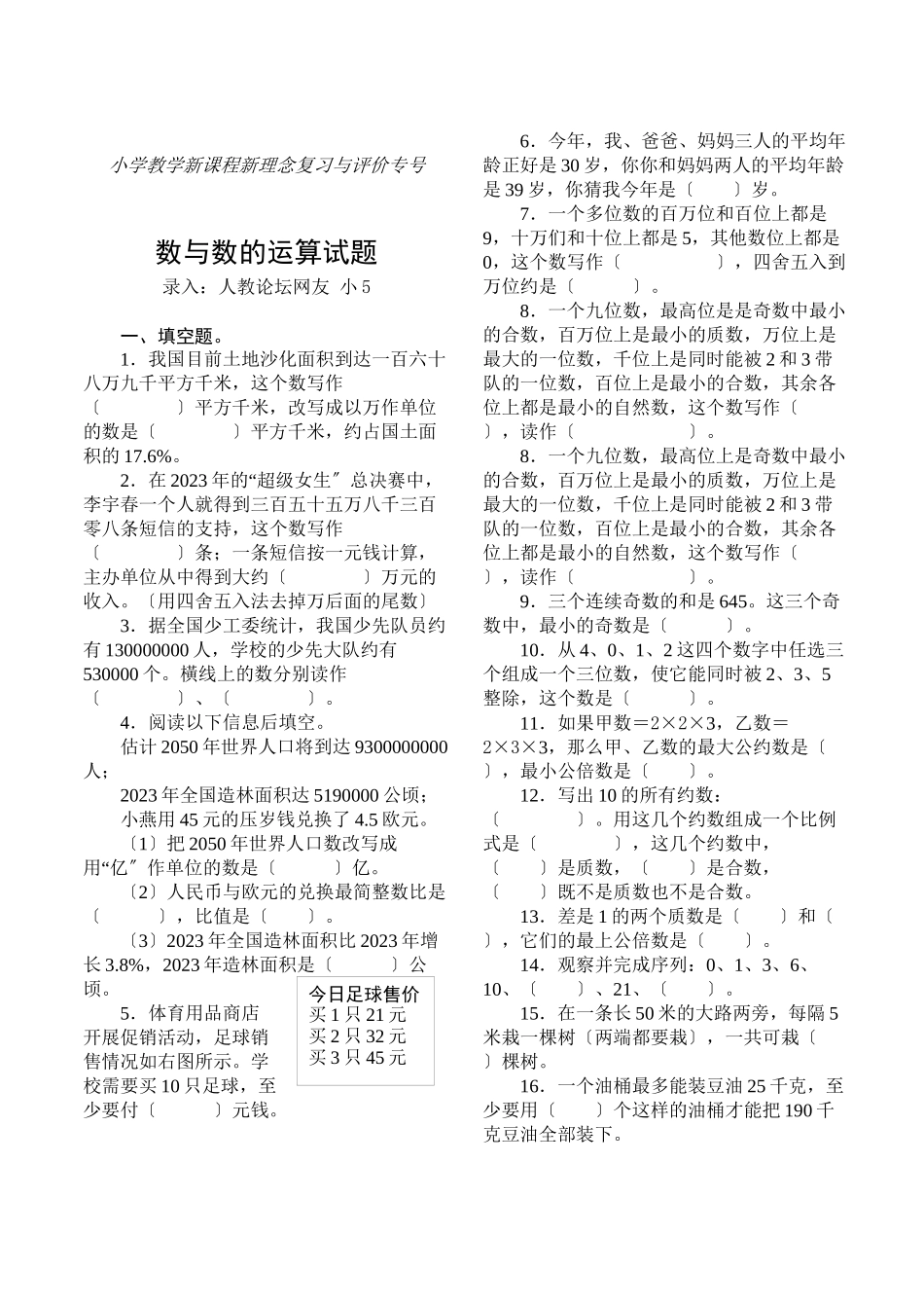
今日足球售价买1只21元买2只32元买3只45元小学教学新课程新理念复习与评价专号数与数的运算试题录入:人教论坛网友小5一、填空题。1.我国目前土地沙化面积到达一百六十八万九千平方千米,这个数写作〔〕平方千米,改写成以万作单位的数是〔〕平方千米,约占国土面积的17.6%。2.在2023“年的超级女生〞总决赛中,李宇春一个人就得到三百五十五万八千三百零八条短信的支持,这个数写作〔〕条;一条短信按一元钱计算,主办单位从中得到大约〔〕万元的收入。〔用四舍五入法去掉万后面的尾数〕3.据全国少工委统计,我国少先队员约有130000000人,学校的少先大队约有530000个。橫线上的数分别读作〔〕、〔〕。4.阅读以下信息后填空。估计2050年世界人口将到达9300000000人;2023年全国造林面积达5190000公顷;小燕用45元的压岁钱兑换了4.5欧元。〔1〕把2050年世界人口数改写成“用亿〞作单位的数是〔〕亿。〔2〕人民币与欧元的兑换最简整数比是〔〕,比值是〔〕。〔3〕2023年全国造林面积比2023年增长3.8%,2023年造林面积是〔〕公顷。5.体育用品商店开展促销活动,足球销售情况如右图所示。学校需要买10只足球,至少要付〔〕元钱。6.今年,我、爸爸、妈妈三人的平均年龄正好是30岁,你你和妈妈两人的平均年龄是39岁,你猜我今年是〔〕岁。7.一个多位数的百万位和百位上都是9,十万们和十位上都是5,其他数位上都是0,这个数写作〔〕,四舍五入到万位约是〔〕。8.一个九位数,最高位是是奇数中最小的合数,百万位上是最小的质数,万位上是最大的一位数,千位上是同时能被2和3带队的一位数,百位上是最小的合数,其余各位上都是最小的自然数,这个数写作〔〕,读作〔〕。8.一个九位数,最高位上是奇数中最小的合数,百万位上是最小的质数,万位上是最大的一位数,千位上是同时能被2和3带队的一位数,百位上是最小的合数,其余各位上都是最小的自然数,这个数写作〔〕,读作〔〕。9.三个连续奇数的和是645。这三个奇数中,最小的奇数是〔〕。10.从4、0、1、2这四个数字中任选三个组成一个三位数,使它能同时被2、3、5整除,这个数是〔〕。11.如果甲数=2×2×3,乙数=2×3×3,那么甲、乙数的最大公约数是〔〕,最小公倍数是〔〕。12.写出10的所有约数:〔〕。用这几个约数组成一个比例式是〔〕,这几个约数中,〔〕是质数,〔〕是合数,〔〕既不是质数也不是合数。13.差是1的两个质数是〔〕和〔〕,它们的最上公倍数是〔〕。14.观察并完成...

1、当您付费下载文档后,您只拥有了使用权限,并不意味着购买了版权,文档只能用于自身使用,不得用于其他商业用途(如 [转卖]进行直接盈利或[编辑后售卖]进行间接盈利)。
2、本站所有内容均由合作方或网友上传,本站不对文档的完整性、权威性及其观点立场正确性做任何保证或承诺!文档内容仅供研究参考,付费前请自行鉴别。
3、如文档内容存在违规,或者侵犯商业秘密、侵犯著作权等,请点击“违规举报”。

碎片内容

蜗牛文库的最新文档

二年级数学下册其中检测卷二年级数学下册其中检测卷附答案#期中测试卷.pdf
10.00金币
0下载
二年级数学下册期末质检卷(苏教版)二年级数学下册期末质检卷(苏教版)#期末复习 #期末测试卷 #二年级数学 #二年级数学下册#关注我持续更新小学知识.pdf
10.00金币
0下载
二年级数学下册期末混合运算专项练习二年级数学下册期末混合运算专项练习#二年级#二年级数学下册#关注我持续更新小学知识 #知识分享 #家长收藏孩子受益.pdf
10.00金币
1下载
二年级数学下册年月日三类周期问题解题方法二年级数学下册年月日三类周期问题解题方法#二年级#二年级数学下册#知识分享 #关注我持续更新小学知识 #家长收藏孩子受益.pdf
10.00金币
0下载
二年级数学下册解决问题专项训练二年级数学下册解决问题专项训练#专项训练#解决问题#二年级#二年级数学下册#知识分享.pdf
10.00金币
1下载
二年级数学下册还原问题二年级数学下册还原问题#二年级#二年级数学#关注我持续更新小学知识 #知识分享 #家长收藏孩子受益.pdf
10.00金币
1下载
二年级数学下册第六单元考试卷家长打印出来给孩子测试测试争取拿到高分!#小学二年级试卷分享 #二年级第六单考试数学 #第六单考试#二年级数学下册.pdf
10.00金币
0下载
二年级数学下册必背顺口溜口诀汇总二年级数学下册必背顺口溜口诀汇总#二年级#二年级数学下册 #知识分享 #家长收藏孩子受益 #关注我持续更新小学知识.pdf
10.00金币
0下载
二年级数学下册《重点难点思维题》两大问题解决技巧和方法巧算星期几解决周期问题还原问题强化思维训练老师精心整理家长可以打印出来给孩子练习#家长收藏孩子受益 #学霸秘籍 #思维训练 #二年级 #知识点总结.pdf
10.00金币
0下载
二年级数学下册 必背公式大全寒假提前背一背开学更轻松#二年级 #二年级数学 #二年级数学下册 #寒假充电计划 #公式.pdf
10.00金币
0下载
蜗牛文库+ 关注
实名认证
内容提供者

提供各种专业文档内容

确认删除?
QQ
  • QQ点击这里给我发消息
微信客服
  • 微信客服
回到顶部