电脑桌面
添加蜗牛文库到电脑桌面
安装后可以在桌面快捷访问

2023年考勤及管理制度.docxVIP免费

2023年考勤及管理制度.docx_第1页
2023年考勤及管理制度.docx_第2页
2023年考勤及管理制度.docx_第3页
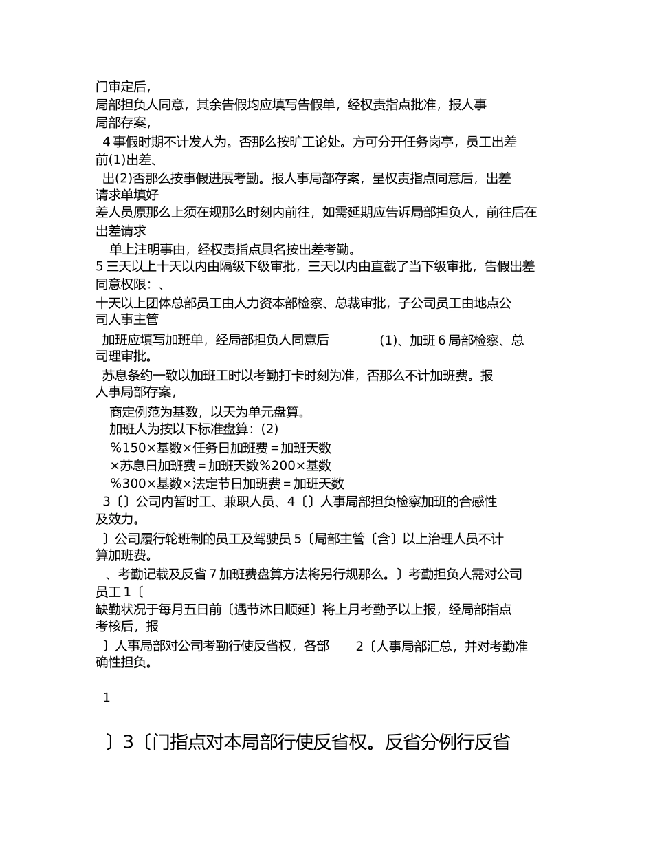
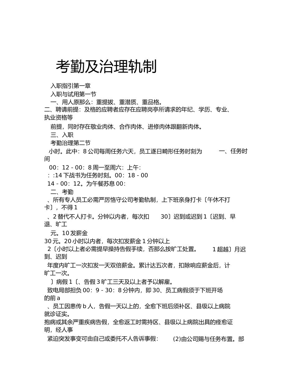
考勤及治理轨制入职指引第一章入职与试用第一节一、用人原那么:重提拔、重潜质、重品格。二、聘请前提:及格的应聘者应存在应聘岗亭所请求的年纪、学历、专业、执业资格等前提,同时存在敬业肉体、合作肉体、进修肉体跟翻新肉体。三、入职考勤治理第二节小时。此中:8公司每周任务六天,员工逐日畸形任务时刻为一、任务时间00:12-00:8周一至周六:上午:::14下战书为任务时刻。00:18-0014-00:12。为午餐苏息00:二、考勤、所有专人员工必需严厉恪守公司考勤轨制,上下班亲身打卡〔午休不打卡〕,不得1、2替代不人打卡。分钟以内者,每次扣退、旷工30〕迟到或迟到1〔迟到、早元。10发薪金30元。20小时以内者,每次扣发薪金1分钟以上2〔小时以上者必需提早操持告假手续,否那么按旷工处置。到、迟到1超越〕月迟年度内旷工一次扣发一天双倍薪金。累计达五次者,扣除响应薪金后,计旷工一次。〕病假1〔、告假3旷工三天及以上者予以解雇。致电局部担负00:9-30:8分钟内,即30、员工病假须于下班开场的前a、员工因患传b人,告假一天以上的,全愈下班后须补区、县级以上病院就诊证实。抱病或其余严重疾病告假,全愈返工时需持区、县级以上病院出具的痊愈证明,经人事紧迫突发事变可由自己或委托不人告诉事假:(2)由公司赐与任务布置。部门审定后,局部担负人同意,其余告假均应填写告假单,经权责指点批准,报人事局部存案,4事假时期不计发人为。否那么按旷工论处。方可分开任务岗亭,员工出差前(1)出差、出(2)否那么按事假进展考勤。报人事局部存案,呈权责指点同意后,出差请求单填好差人员原那么上须在规那么时刻内前往,如需延期应告诉局部担负人,前往后在出差请求单上注明事由,经权责指点具名按出差考勤。5三天以上十天以内由隔级下级审批,三天以内由直截了当下级审批,告假出差同意权限:、十天以上团体总部员工由人力资本部检察、总裁审批,子公司员工由地点公司人事主管加班应填写加班单,经局部担负人同意后司理审批。(1)、加班6局部检察、总苏息条约一致以加班工时以考勤打卡时刻为准,否那么不计加班费。报人事局部存案,商定例范为基数,以天为单元盘算。加班人为按以下标准盘算:(2)%150×基数×任务日加班费=加班天数×苏息日加班费=加班天数%200×基数%300×基数×法定节日加班费=加班天数3〔〕公司内暂时工、兼职人员、4〔〕人事局部担负检察加班的合感性及效力。〕公司履行轮班制的员工及驾驶员5〔局部主管〔含〕以...

1、当您付费下载文档后,您只拥有了使用权限,并不意味着购买了版权,文档只能用于自身使用,不得用于其他商业用途(如 [转卖]进行直接盈利或[编辑后售卖]进行间接盈利)。
2、本站所有内容均由合作方或网友上传,本站不对文档的完整性、权威性及其观点立场正确性做任何保证或承诺!文档内容仅供研究参考,付费前请自行鉴别。
3、如文档内容存在违规,或者侵犯商业秘密、侵犯著作权等,请点击“违规举报”。

碎片内容

蜗牛文库的最新文档

二年级数学下册其中检测卷二年级数学下册其中检测卷附答案#期中测试卷.pdf
10.00金币
0下载
二年级数学下册期末质检卷(苏教版)二年级数学下册期末质检卷(苏教版)#期末复习 #期末测试卷 #二年级数学 #二年级数学下册#关注我持续更新小学知识.pdf
10.00金币
0下载
二年级数学下册期末混合运算专项练习二年级数学下册期末混合运算专项练习#二年级#二年级数学下册#关注我持续更新小学知识 #知识分享 #家长收藏孩子受益.pdf
10.00金币
1下载
二年级数学下册年月日三类周期问题解题方法二年级数学下册年月日三类周期问题解题方法#二年级#二年级数学下册#知识分享 #关注我持续更新小学知识 #家长收藏孩子受益.pdf
10.00金币
0下载
二年级数学下册解决问题专项训练二年级数学下册解决问题专项训练#专项训练#解决问题#二年级#二年级数学下册#知识分享.pdf
10.00金币
1下载
二年级数学下册还原问题二年级数学下册还原问题#二年级#二年级数学#关注我持续更新小学知识 #知识分享 #家长收藏孩子受益.pdf
10.00金币
1下载
二年级数学下册第六单元考试卷家长打印出来给孩子测试测试争取拿到高分!#小学二年级试卷分享 #二年级第六单考试数学 #第六单考试#二年级数学下册.pdf
10.00金币
0下载
二年级数学下册必背顺口溜口诀汇总二年级数学下册必背顺口溜口诀汇总#二年级#二年级数学下册 #知识分享 #家长收藏孩子受益 #关注我持续更新小学知识.pdf
10.00金币
0下载
二年级数学下册《重点难点思维题》两大问题解决技巧和方法巧算星期几解决周期问题还原问题强化思维训练老师精心整理家长可以打印出来给孩子练习#家长收藏孩子受益 #学霸秘籍 #思维训练 #二年级 #知识点总结.pdf
10.00金币
0下载
二年级数学下册 必背公式大全寒假提前背一背开学更轻松#二年级 #二年级数学 #二年级数学下册 #寒假充电计划 #公式.pdf
10.00金币
0下载
蜗牛文库+ 关注
实名认证
内容提供者

提供各种专业文档内容

确认删除?
QQ
  • QQ点击这里给我发消息
微信客服
  • 微信客服
回到顶部