电脑桌面
添加蜗牛文库到电脑桌面
安装后可以在桌面快捷访问

经济政策不确定性、ESG评级与分析师预测准确度.pdfVIP免费

经济政策不确定性、ESG评级与分析师预测准确度.pdf_第1页
经济政策不确定性、ESG评级与分析师预测准确度.pdf_第2页
经济政策不确定性、ESG评级与分析师预测准确度.pdf_第3页
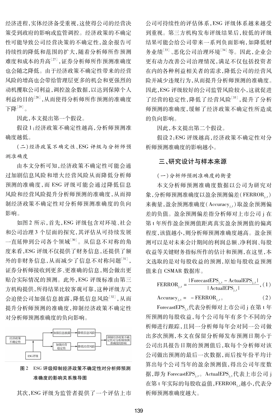
August2023No.4TotalNo.227开发研究ResearchonDevelopment2023年8月第4期总第227期【管理科学】[收稿日期]2023-06-11[作者简介]黄雷(1981—),女,四川成都人,西华大学管理学院教授。[通信作者]王尔愉(1998—),女,四川成都人,西华大学管理学院硕士研究生。经济政策不确定性、ESG评级与分析师预测准确度黄雷,王尔愉(西华大学管理学院,成都610039)摘要:选用2012—2021年沪深A股非金融上市公司作为研究样本,探讨经济政策不确定性是否会影响分析师预测准确度,以及ESG评级在经济政策存在不确定性时对分析师预测准确度之间的关系中所起的作用。研究结果表明,经济政策不确定性越高,分析师预测准确度越低,且上市公司较优的ESG评级水平会缓冲经济政策不确定性对分析师预测准确度的负向影响。进一步研究发现,分析师预测准确度的下降表现为分析师会做出更加乐观的盈余预测,在影响机制分析中发现,更为良好的内部控制质量和更高的媒体关注度能够缓解经济政策不确定性带给分析师预测准确度的负向影响,最后从政府和监管者、上市公司、证券分析师3个方面提出相应对策建议。关键词:经济政策不确定性;ESG评级;分析师预测准确度中图分类号:F832.51;F120文献标识码:A文章编号:1003-3637(2023)04-0137-12DOI:10.13483/j.cnki.kfyj.2023.04.014一、引言在经济全球化的背景下,各国经济都充满了不确定性。为保证经济的良好发展趋势,政府也发布了各式各样的经济政策条例对其进行干预,这使得国内经济政策不确定性不断上升,经济政策不确定似乎已成为一种常态。虽然不同的学者使用了不同的代理变量衡量不确定性,但却都拥有一个相同的共识———经济政策不确定性增加了市场波动性并对企业结果产生了负面影响,这最终会阻碍经济和市场活动[1-3]。因此,在这样复杂多变的环境下,作为资本市场信息来源的证券分析师就显得尤为重要,证券分析师们掌握着大量专业知识,对上市公司进行定期或不定期的盈余预测及预测修正,是资本市场的重要信息中介,对投资者和普通大众起着至关重要的作用,证券分析师所作预测的准确性在一定程度上直接决定了资本市场的信息效率[4]。经济政策不确定性会对宏观经济环境[5]、微观企业环境[6-7]和金融市场[...

1、当您付费下载文档后,您只拥有了使用权限,并不意味着购买了版权,文档只能用于自身使用,不得用于其他商业用途(如 [转卖]进行直接盈利或[编辑后售卖]进行间接盈利)。
2、本站所有内容均由合作方或网友上传,本站不对文档的完整性、权威性及其观点立场正确性做任何保证或承诺!文档内容仅供研究参考,付费前请自行鉴别。
3、如文档内容存在违规,或者侵犯商业秘密、侵犯著作权等,请点击“违规举报”。

碎片内容

蜗牛文库的最新文档

二年级数学下册其中检测卷二年级数学下册其中检测卷附答案#期中测试卷.pdf
10.00金币
0下载
二年级数学下册期末质检卷(苏教版)二年级数学下册期末质检卷(苏教版)#期末复习 #期末测试卷 #二年级数学 #二年级数学下册#关注我持续更新小学知识.pdf
10.00金币
0下载
二年级数学下册期末混合运算专项练习二年级数学下册期末混合运算专项练习#二年级#二年级数学下册#关注我持续更新小学知识 #知识分享 #家长收藏孩子受益.pdf
10.00金币
1下载
二年级数学下册年月日三类周期问题解题方法二年级数学下册年月日三类周期问题解题方法#二年级#二年级数学下册#知识分享 #关注我持续更新小学知识 #家长收藏孩子受益.pdf
10.00金币
0下载
二年级数学下册解决问题专项训练二年级数学下册解决问题专项训练#专项训练#解决问题#二年级#二年级数学下册#知识分享.pdf
10.00金币
1下载
二年级数学下册还原问题二年级数学下册还原问题#二年级#二年级数学#关注我持续更新小学知识 #知识分享 #家长收藏孩子受益.pdf
10.00金币
1下载
二年级数学下册第六单元考试卷家长打印出来给孩子测试测试争取拿到高分!#小学二年级试卷分享 #二年级第六单考试数学 #第六单考试#二年级数学下册.pdf
10.00金币
0下载
二年级数学下册必背顺口溜口诀汇总二年级数学下册必背顺口溜口诀汇总#二年级#二年级数学下册 #知识分享 #家长收藏孩子受益 #关注我持续更新小学知识.pdf
10.00金币
0下载
二年级数学下册《重点难点思维题》两大问题解决技巧和方法巧算星期几解决周期问题还原问题强化思维训练老师精心整理家长可以打印出来给孩子练习#家长收藏孩子受益 #学霸秘籍 #思维训练 #二年级 #知识点总结.pdf
10.00金币
0下载
二年级数学下册 必背公式大全寒假提前背一背开学更轻松#二年级 #二年级数学 #二年级数学下册 #寒假充电计划 #公式.pdf
10.00金币
0下载
蜗牛文库+ 关注
实名认证
内容提供者

提供各种专业文档内容

确认删除?
QQ
  • QQ点击这里给我发消息
微信客服
  • 微信客服
回到顶部