电脑桌面
添加蜗牛文库到电脑桌面
安装后可以在桌面快捷访问

任务1—审计业务约定书.pdfVIP免费

任务1—审计业务约定书.pdf_第1页
任务1—审计业务约定书.pdf_第2页
任务1—审计业务约定书.pdf_第3页
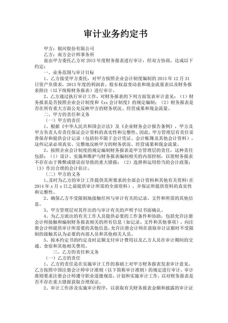
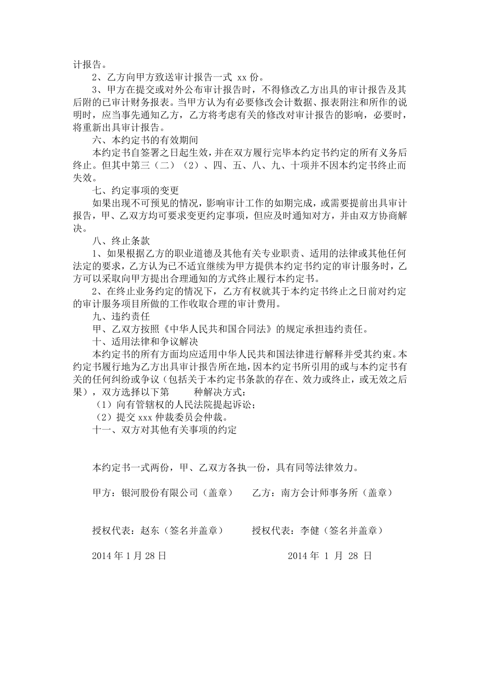
审计业务约定书甲方:银河股份有限公司乙方:南方会计师事务所兹由甲方委托乙方对2013年度财务报表进行审计,经双方协商,达成以下约定:一、业务范围与审计目标1、乙方接受甲方委托,对甲方按照企业会计制度编制的2013年12月31日资产负债表,2013年度的利润表、股东权益变动表和现金流量表以及财务报表附注(以下统称财务报表)进行审计。2、乙方通过执行审计工作,对财务报表的下列方面发表审计意见:(1)财务报表是否按照企业会计制度和《xx会计制度》的规定编制;(2)财务报表是否在所有重大方面公允反映甲方的财务状况、经营成果和现金流量。二、甲方的责任和义务(一)甲方的责任1、根据《中华人民共和国会计法》及《企业财务会计报告条例》,甲方及甲方负责人有责任保证会计资料的真实性和完整性。因此,甲方管理层有责任妥善保存和提供会计记录(包括但不限于会计凭证、会计账簿及其他会计资料),这些记录必须真实、完整地反映甲方的财务状况、经营成果和现金流量。2、按照企业会计制度的规定编制财务报表是甲方管理层的责任,这种责任包括:(1)设计、实施和维护与财务报表编制相关的内部控制,以使财务报表不存在由于舞弊或错误而导致的重大错报;(2)选择和运用恰当的会计政策;(3)作出合理的会计估计。(二)甲方的义务1、及时为乙方的审计工作提供其所要求的全部会计资料和其他有关资料(在2014年x月x日之前提供审计所需的全部资料),并保证所提供资料的真实性和完整性。2、确保乙方不受限制地接触任何与审计有关的记录、文件和所需的其他信息。3、甲方管理层对其作出的与审计有关的声明予以书面确认。4、为乙方派出的有关工作人员提供必要的工作条件和协助,包括允许注册会计师接触和编制财务报表相关的所有信息(如记录、文件和其他事项),向注册会计师提供审计所需要的其他信息,允许注册会计师在获取审计证据时不受限制的接触其认为必要的内部人员和其他相关人员。5、按本约定书的约定及时足额支付审计费用以及乙方人员在审计期间的交通、食宿和其他相关费用。三、乙方的责任和义务(一)乙方的责任1、乙方的责任是在实施审计工作的基础上对甲方财务报表发表审计意见。乙方按照中国注册会计师审计准则(以下简称审计准则)的规定进行审计。审计准则要求注册会计师遵守职业道德规范,计划和实施审计工作,以对财务报表是否不存在重大错报获取合理保证。2、审计工作涉及实施审计程序,以获取有关财务报表金额和披露的审计...

1、当您付费下载文档后,您只拥有了使用权限,并不意味着购买了版权,文档只能用于自身使用,不得用于其他商业用途(如 [转卖]进行直接盈利或[编辑后售卖]进行间接盈利)。
2、本站所有内容均由合作方或网友上传,本站不对文档的完整性、权威性及其观点立场正确性做任何保证或承诺!文档内容仅供研究参考,付费前请自行鉴别。
3、如文档内容存在违规,或者侵犯商业秘密、侵犯著作权等,请点击“违规举报”。

碎片内容

蜗牛文库的最新文档

二年级数学下册其中检测卷二年级数学下册其中检测卷附答案#期中测试卷.pdf
10.00金币
0下载
二年级数学下册期末质检卷(苏教版)二年级数学下册期末质检卷(苏教版)#期末复习 #期末测试卷 #二年级数学 #二年级数学下册#关注我持续更新小学知识.pdf
10.00金币
0下载
二年级数学下册期末混合运算专项练习二年级数学下册期末混合运算专项练习#二年级#二年级数学下册#关注我持续更新小学知识 #知识分享 #家长收藏孩子受益.pdf
10.00金币
1下载
二年级数学下册年月日三类周期问题解题方法二年级数学下册年月日三类周期问题解题方法#二年级#二年级数学下册#知识分享 #关注我持续更新小学知识 #家长收藏孩子受益.pdf
10.00金币
0下载
二年级数学下册解决问题专项训练二年级数学下册解决问题专项训练#专项训练#解决问题#二年级#二年级数学下册#知识分享.pdf
10.00金币
1下载
二年级数学下册还原问题二年级数学下册还原问题#二年级#二年级数学#关注我持续更新小学知识 #知识分享 #家长收藏孩子受益.pdf
10.00金币
1下载
二年级数学下册第六单元考试卷家长打印出来给孩子测试测试争取拿到高分!#小学二年级试卷分享 #二年级第六单考试数学 #第六单考试#二年级数学下册.pdf
10.00金币
0下载
二年级数学下册必背顺口溜口诀汇总二年级数学下册必背顺口溜口诀汇总#二年级#二年级数学下册 #知识分享 #家长收藏孩子受益 #关注我持续更新小学知识.pdf
10.00金币
0下载
二年级数学下册《重点难点思维题》两大问题解决技巧和方法巧算星期几解决周期问题还原问题强化思维训练老师精心整理家长可以打印出来给孩子练习#家长收藏孩子受益 #学霸秘籍 #思维训练 #二年级 #知识点总结.pdf
10.00金币
0下载
二年级数学下册 必背公式大全寒假提前背一背开学更轻松#二年级 #二年级数学 #二年级数学下册 #寒假充电计划 #公式.pdf
10.00金币
0下载
蜗牛文库+ 关注
实名认证
内容提供者

提供各种专业文档内容

确认删除?
QQ
  • QQ点击这里给我发消息
微信客服
  • 微信客服
回到顶部