电脑桌面
添加蜗牛文库到电脑桌面
安装后可以在桌面快捷访问

面向心律失常疾病的临床决策支持系统交互性研究与实现.pdfVIP免费

面向心律失常疾病的临床决策支持系统交互性研究与实现.pdf_第1页
面向心律失常疾病的临床决策支持系统交互性研究与实现.pdf_第2页
面向心律失常疾病的临床决策支持系统交互性研究与实现.pdf_第3页
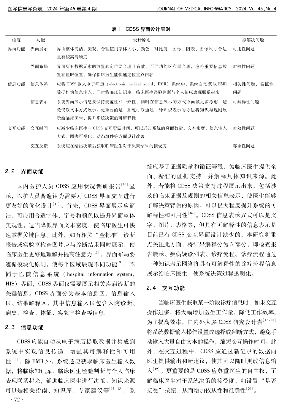
面向心律失常疾病的临床决策支持系统交互性研究与实现王敏1胡兆2徐晓巍1郑思1李颖茵1姚焰2李姣1(1中国医学科学院/北京协和医学院医学信息研究所北京1000202中国医学科学院/北京协和医学院阜外医院北京100037)〔修回日期〕2023-11-22〔作者简介〕王敏,硕士研究生,发表论文2篇;通信作者:李姣,研究员,博士生导师。〔基金项目〕中国医学科学院医学与健康重大协同创新项目(项目编号:2021-I2M-1-056);中国医学科学院阜外医院高水平医院临床科研业务费项目(项目编号:2022-GSP-GG-25)。〔摘要〕目的/意义针对当前临床决策支持系统使用过程中存在的问题,提出界面设计原则并将其应用于心律失常疾病临床决策支持系统建设中。方法/过程从交互设计角度,针对可解释性、时效性、可用性、相关性、尊重性和循证性6个维度,提出界面设计原则。选取心律失常疾病决策支持作为临床场景,设计临床决策支持系统交互界面原型,阐述界面功能、信息功能、交互功能设计与实现过程。结果/结论本研究提出的界面设计原则可有效缓解6类问题,经论证具有应用于心律失常疾病临床决策支持原型系统的可行性以及可泛化性,可用于指导多种疾病辅助诊疗工具的交互设计。〔关键词〕临床决策支持系统;交互界面;可解释性;心律失常〔中图分类号〕R-058〔文献标识码〕A〔DOI〕103969/jissn1673-6036202404012ResearchandImplementationofInteractivityintheClinicalDecisionSupportSystemforArrhythmiaDiseasesWANGMin1,HUZhao2,XUXiaowei1,ZHENGSi1,LIYingyin1,YAOYan2,LIJiao11InstituteofMedicalInformation,ChineseAcademyofMedicalSciences&PekingUnionMedicalCollege,Beijing100020,China;2FuwaiHospital,NationalCenterforCardiovascularDiseases,ChineseAcademyofMedicalSciences&PekingUnionMedicalCollege,Beijing1...

1、当您付费下载文档后,您只拥有了使用权限,并不意味着购买了版权,文档只能用于自身使用,不得用于其他商业用途(如 [转卖]进行直接盈利或[编辑后售卖]进行间接盈利)。
2、本站所有内容均由合作方或网友上传,本站不对文档的完整性、权威性及其观点立场正确性做任何保证或承诺!文档内容仅供研究参考,付费前请自行鉴别。
3、如文档内容存在违规,或者侵犯商业秘密、侵犯著作权等,请点击“违规举报”。

碎片内容

蜗牛文库的最新文档

二年级数学下册其中检测卷二年级数学下册其中检测卷附答案#期中测试卷.pdf
10.00金币
0下载
二年级数学下册期末质检卷(苏教版)二年级数学下册期末质检卷(苏教版)#期末复习 #期末测试卷 #二年级数学 #二年级数学下册#关注我持续更新小学知识.pdf
10.00金币
0下载
二年级数学下册期末混合运算专项练习二年级数学下册期末混合运算专项练习#二年级#二年级数学下册#关注我持续更新小学知识 #知识分享 #家长收藏孩子受益.pdf
10.00金币
1下载
二年级数学下册年月日三类周期问题解题方法二年级数学下册年月日三类周期问题解题方法#二年级#二年级数学下册#知识分享 #关注我持续更新小学知识 #家长收藏孩子受益.pdf
10.00金币
0下载
二年级数学下册解决问题专项训练二年级数学下册解决问题专项训练#专项训练#解决问题#二年级#二年级数学下册#知识分享.pdf
10.00金币
1下载
二年级数学下册还原问题二年级数学下册还原问题#二年级#二年级数学#关注我持续更新小学知识 #知识分享 #家长收藏孩子受益.pdf
10.00金币
1下载
二年级数学下册第六单元考试卷家长打印出来给孩子测试测试争取拿到高分!#小学二年级试卷分享 #二年级第六单考试数学 #第六单考试#二年级数学下册.pdf
10.00金币
0下载
二年级数学下册必背顺口溜口诀汇总二年级数学下册必背顺口溜口诀汇总#二年级#二年级数学下册 #知识分享 #家长收藏孩子受益 #关注我持续更新小学知识.pdf
10.00金币
0下载
二年级数学下册《重点难点思维题》两大问题解决技巧和方法巧算星期几解决周期问题还原问题强化思维训练老师精心整理家长可以打印出来给孩子练习#家长收藏孩子受益 #学霸秘籍 #思维训练 #二年级 #知识点总结.pdf
10.00金币
0下载
二年级数学下册 必背公式大全寒假提前背一背开学更轻松#二年级 #二年级数学 #二年级数学下册 #寒假充电计划 #公式.pdf
10.00金币
0下载
蜗牛文库+ 关注
实名认证
内容提供者

提供各种专业文档内容

确认删除?
QQ
  • QQ点击这里给我发消息
微信客服
  • 微信客服
回到顶部