电脑桌面
添加蜗牛文库到电脑桌面
安装后可以在桌面快捷访问

第0103.3讲 具体审计目标.pdfVIP免费

第0103.3讲 具体审计目标.pdf_第1页
第0103.3讲 具体审计目标.pdf_第2页
第0103.3讲 具体审计目标.pdf_第3页
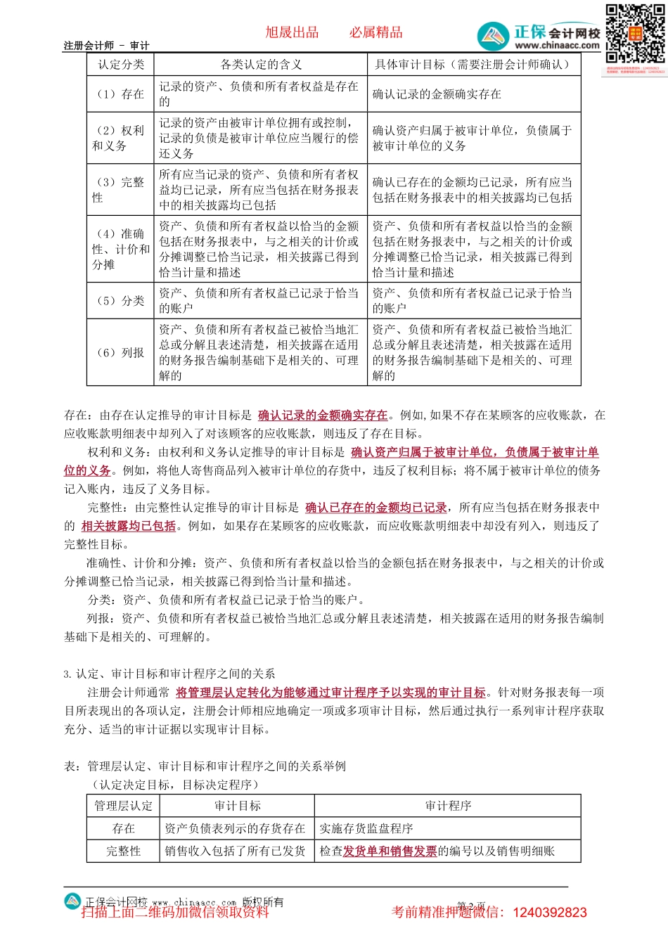
注册会计师-审计第1页第3.3讲具体审计目标考点三具体审计目标★★★1.与所审计期间各类交易、事项及相关披露相关的审计目标认定分类各类认定的含义具体审计目标(需要注册会计师确认)(1)发生记录或披露的交易和事项已发生,且这些交易和事项与被审计单位有关确认已记录的交易是真实的(2)完整性所有应当记录的交易和事项均已记录,所有应当包括在财务报表中的相关披露均已包括确认已发生的交易确实已经记录,所有应当包括在财务报表中的相关披露均已包括(3)准确性与交易和事项有关的金额及其他数据已恰当记录,相关披露已得到恰当计量和描述确认已记录的交易是按正确金额反映的,相关披露已得到恰当计量和描述(4)截止交易和事项已记录于正确的会计期间确认接近于资产负债表日的交易记录于恰当的期间(5)分类交易和事项已记录于恰当的账户确认被审计单位记录的交易经过适当分类(6)列报交易和事项已被恰当地汇总或分解且表述清楚,相关披露在适用的财务报告编制基础下是相关的、可理解的确认被审计单位的交易和事项已被恰当地汇总或分解且表述清楚,相关披露在适用的财务报告编制基础下是相关的、可理解的发生:由发生认定推导的审计目标是确认已记录的交易是真实的。例如,如果没有发生销售交易,但在销售日记账中记录了一笔销售,则违反了该目标。发生认定所要解决的问题是管理层是否把那些不曾发生的项目列入财务报表,它主要与财务报表组成要素的高估有关。完整性:由完整性认定推导的审计目标是确认已发生的交易确实已经记录,所有应当包括在财务报表中的相关披露均已包括。例如,如果发生了销售交易,但没有在销售明细账和总账中记录,则违反了该目标。发生和完整性两者强调的是相反的关注点。发生目标针对多记、虚构交易(高估),而完整性目标则针对漏记交易(低估)准确性:由准确性认定推导出的审计目标是确认已记录的交易是按正确金额反映的,相关披露已得到恰当计量和描述。例如,如果在销售交易中,发出商品的数量与账单上的数量不符,或是开账单时使用了错误的销售价格,或是账单中的乘积或加总有误,或是在销售明细账中记录了错误的金额,则违反了该目标。截止:由截止认定推导出的审计目标是确认接近于资产负债表日的交易记录于恰当的期间。例如,如果本期交易推到下期,或下期交易提到本期,均违反了截止目标。分类:由分类认定推导出的审计目标是确认被审计单位记录的交易经过适当分类。例如,如果将出售经营性固定资产...

1、当您付费下载文档后,您只拥有了使用权限,并不意味着购买了版权,文档只能用于自身使用,不得用于其他商业用途(如 [转卖]进行直接盈利或[编辑后售卖]进行间接盈利)。
2、本站所有内容均由合作方或网友上传,本站不对文档的完整性、权威性及其观点立场正确性做任何保证或承诺!文档内容仅供研究参考,付费前请自行鉴别。
3、如文档内容存在违规,或者侵犯商业秘密、侵犯著作权等,请点击“违规举报”。

碎片内容

蜗牛文库的最新文档

二年级数学下册其中检测卷二年级数学下册其中检测卷附答案#期中测试卷.pdf
10.00金币
0下载
二年级数学下册期末质检卷(苏教版)二年级数学下册期末质检卷(苏教版)#期末复习 #期末测试卷 #二年级数学 #二年级数学下册#关注我持续更新小学知识.pdf
10.00金币
0下载
二年级数学下册期末混合运算专项练习二年级数学下册期末混合运算专项练习#二年级#二年级数学下册#关注我持续更新小学知识 #知识分享 #家长收藏孩子受益.pdf
10.00金币
1下载
二年级数学下册年月日三类周期问题解题方法二年级数学下册年月日三类周期问题解题方法#二年级#二年级数学下册#知识分享 #关注我持续更新小学知识 #家长收藏孩子受益.pdf
10.00金币
0下载
二年级数学下册解决问题专项训练二年级数学下册解决问题专项训练#专项训练#解决问题#二年级#二年级数学下册#知识分享.pdf
10.00金币
1下载
二年级数学下册还原问题二年级数学下册还原问题#二年级#二年级数学#关注我持续更新小学知识 #知识分享 #家长收藏孩子受益.pdf
10.00金币
1下载
二年级数学下册第六单元考试卷家长打印出来给孩子测试测试争取拿到高分!#小学二年级试卷分享 #二年级第六单考试数学 #第六单考试#二年级数学下册.pdf
10.00金币
0下载
二年级数学下册必背顺口溜口诀汇总二年级数学下册必背顺口溜口诀汇总#二年级#二年级数学下册 #知识分享 #家长收藏孩子受益 #关注我持续更新小学知识.pdf
10.00金币
0下载
二年级数学下册《重点难点思维题》两大问题解决技巧和方法巧算星期几解决周期问题还原问题强化思维训练老师精心整理家长可以打印出来给孩子练习#家长收藏孩子受益 #学霸秘籍 #思维训练 #二年级 #知识点总结.pdf
10.00金币
0下载
二年级数学下册 必背公式大全寒假提前背一背开学更轻松#二年级 #二年级数学 #二年级数学下册 #寒假充电计划 #公式.pdf
10.00金币
0下载
蜗牛文库+ 关注
实名认证
内容提供者

提供各种专业文档内容

确认删除?
QQ
  • QQ点击这里给我发消息
微信客服
  • 微信客服
回到顶部