电脑桌面
添加蜗牛文库到电脑桌面
安装后可以在桌面快捷访问

第1103讲 存货监盘程序_create.pdfVIP免费

第1103讲 存货监盘程序_create.pdf_第1页
第1103讲 存货监盘程序_create.pdf_第2页
第1103讲 存货监盘程序_create.pdf_第3页
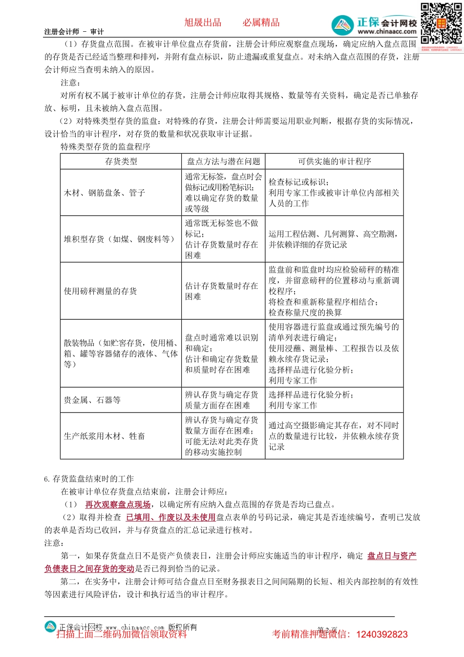
注册会计师-审计第1页第03讲存货监盘程序三、存货监盘程序★★★在存货盘点现场实施监盘时,注册会计师应当实施下列审计程序:1.评价管理层用以记录和控制存货盘点结果的指令和程序。注册会计师需要考虑指令和程序是否包括:(1)适当控制活动的运用;(2)准确认定在产品的完工程度;(3)在适用的情况下用于估计存货数量的方法;(4)对存货在不同存放地点之间的移动以及截止日前后期间出入库的控制。注意:第一,注册会计师可以通过询问管理层以及阅读被审计单位的盘点计划等方式,了解被审计单位对存货移动所采取的控制程序和对存货收发截止影响的考虑。第二,在实施存货监盘程序时,注册会计师需要观察被审计单位有关存货移动的控制程序是否得到执行。2.观察管理层制定的盘点程序(如对盘点时及其前后的存货移动的控制程序)的执行情况,有助于注册会计师获取有关管理层指令和程序是否得到适当设计和执行的审计证据。注意:第一,若存货未停止移动,注册会计师应通过实施必要的检查程序,确定被审计单位对此是否设置了相应的控制程序,确保对存货作出了准确记录。第二,注册会计师可以获取有关截止性信息(如存货移动的具体情况)的复印件,有助于日后对存货移动的会计处理实施审计程序。具体来说,注册会计师一般应当获取盘点日前后存货收发及移动的凭证,检查库存记录与会计记录期末截止是否正确。注册会计师在对期末存货进行截止测试时,通常应当关注:所有在截止日以前入库的存货项目是否均已包括在盘点范围内,所有已确认为销售但尚未装运出库的商品是否均未包括在盘点范围内。在途存货和被审计单位直接向顾客发运的存货是否均已得到了适当的会计处理。第三,注册会计师通常可观察存货的验收入库地点和装运出库地点以执行截止测试。在存货入库和装运过程中采用连续编号的凭证时,注册会计师应当关注截止日期前的最后编号。如果被审计单位没有使用连续编号的凭证,注册会计师应列出截止日期以前的最后几笔装运和入库记录。如果被审计单位使用运货车厢或拖车进行存储、运输或验收入库,注册会计师应详细列出存货场地上满载和空载的车厢或拖车,并记录各自的存货状况3.检查存货在存货监盘过程中检查存货,虽然不一定能确定存货的所有权,但有助于确定存货的存在,以及识别过时、毁损或陈旧的存货。4.执行抽盘(1)抽盘的方法:注册会计师可以从存货盘点记录中选取项目追查至存货实物,以测试盘点记录的准确性;注册会计师还可以从存货实物中...

1、当您付费下载文档后,您只拥有了使用权限,并不意味着购买了版权,文档只能用于自身使用,不得用于其他商业用途(如 [转卖]进行直接盈利或[编辑后售卖]进行间接盈利)。
2、本站所有内容均由合作方或网友上传,本站不对文档的完整性、权威性及其观点立场正确性做任何保证或承诺!文档内容仅供研究参考,付费前请自行鉴别。
3、如文档内容存在违规,或者侵犯商业秘密、侵犯著作权等,请点击“违规举报”。

碎片内容

蜗牛文库的最新文档

二年级数学下册其中检测卷二年级数学下册其中检测卷附答案#期中测试卷.pdf
10.00金币
0下载
二年级数学下册期末质检卷(苏教版)二年级数学下册期末质检卷(苏教版)#期末复习 #期末测试卷 #二年级数学 #二年级数学下册#关注我持续更新小学知识.pdf
10.00金币
0下载
二年级数学下册期末混合运算专项练习二年级数学下册期末混合运算专项练习#二年级#二年级数学下册#关注我持续更新小学知识 #知识分享 #家长收藏孩子受益.pdf
10.00金币
1下载
二年级数学下册年月日三类周期问题解题方法二年级数学下册年月日三类周期问题解题方法#二年级#二年级数学下册#知识分享 #关注我持续更新小学知识 #家长收藏孩子受益.pdf
10.00金币
0下载
二年级数学下册解决问题专项训练二年级数学下册解决问题专项训练#专项训练#解决问题#二年级#二年级数学下册#知识分享.pdf
10.00金币
1下载
二年级数学下册还原问题二年级数学下册还原问题#二年级#二年级数学#关注我持续更新小学知识 #知识分享 #家长收藏孩子受益.pdf
10.00金币
1下载
二年级数学下册第六单元考试卷家长打印出来给孩子测试测试争取拿到高分!#小学二年级试卷分享 #二年级第六单考试数学 #第六单考试#二年级数学下册.pdf
10.00金币
0下载
二年级数学下册必背顺口溜口诀汇总二年级数学下册必背顺口溜口诀汇总#二年级#二年级数学下册 #知识分享 #家长收藏孩子受益 #关注我持续更新小学知识.pdf
10.00金币
0下载
二年级数学下册《重点难点思维题》两大问题解决技巧和方法巧算星期几解决周期问题还原问题强化思维训练老师精心整理家长可以打印出来给孩子练习#家长收藏孩子受益 #学霸秘籍 #思维训练 #二年级 #知识点总结.pdf
10.00金币
0下载
二年级数学下册 必背公式大全寒假提前背一背开学更轻松#二年级 #二年级数学 #二年级数学下册 #寒假充电计划 #公式.pdf
10.00金币
0下载
蜗牛文库+ 关注
实名认证
内容提供者

提供各种专业文档内容

确认删除?
QQ
  • QQ点击这里给我发消息
微信客服
  • 微信客服
回到顶部