电脑桌面
添加蜗牛文库到电脑桌面
安装后可以在桌面快捷访问

05_税务权利与义务、国际税收关系.pdfVIP免费

05_税务权利与义务、国际税收关系.pdf_第1页
05_税务权利与义务、国际税收关系.pdf_第2页
05_税务权利与义务、国际税收关系.pdf_第3页
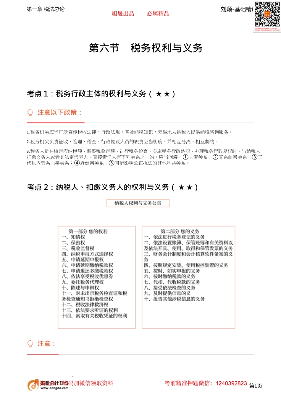
刘颖-基础精讲班第一章税法总论第1页第六节税务权利与义务考点1:税务行政主体的权利与义务(★★)注意以下政策:1.税务机关应当广泛宣传税收法律、行政法规,普及纳税知识,无偿地为纳税人提供纳税咨询服务。2.税务机关负责征收、管理、稽查,行政复议人员的职责应当明确,并相互分离、相互制约。3.税务人员在核定应纳税额、调整税收定额、进行税务检查、实施税务行政处罚、办理税务行政复议时,与纳税人、扣缴义务人或者其法定代表人、直接责任人有下列关系之一的,应当回避:①夫妻关系;②直系血亲关系;③三代以内旁系血亲关系;④近姻亲关系;⑤可能影响公正执法的其他利益关系。考点2:纳税人、扣缴义务人的权利与义务(★★)注意:旭晟出品必属精品扫描上面二维码加微信领取资料考前精准押题微信:1240392823刘颖-基础精讲班第一章税法总论第2页【答案】AB【答案】ACD【答案】ABCD1.纳税人、扣缴义务人有权要求税务机关为纳税人、扣缴义务人的情况保密。税务机关应当为纳税人、扣缴义务人的情况保密。提示保密是指纳税人、扣缴义务人的商业秘密及个人隐私。纳税人、扣缴义务人的税收违法行为不属于保密范围。2.纳税人、扣缴义务人对税务机关所作出的决定,享有陈述权、申辩权;依法享有申请行政复议、提起行政诉讼、请求国家赔偿等权利。纳税人、扣缴义务人有权要求税务机关为纳税人、扣缴义务人的情况保密。保密是指纳税人、扣缴义务人的()。A.商业秘密B.个人隐私C.税收违法行为D.税收违法事实我国纳税人依法享有纳税人权利,下列属于纳税人权利的有()。A.依法申请减税B.接受税务机关依法进行的税务检查C.控告税务人员的违法违纪行为D.对税务机关作出的决定享有陈述权、申辩权考点3:发展涉税专业服务促进税法遵从(★)涉税专业服务是指涉税专业服务机构接受委托,利用专业知识和技能,就涉税事项向委托人提供的税务代理等服务。涉税专业服务机构是指税务师事务所和从事涉税专业服务的会计师事务所、律师事务所、代理记账机构、税务代理公司、财税类咨询公司等机构。涉税专业服务机构可以包括()。A.税务师事务所B.会计师事务所C.律师事务所D.代理记账机构(一)涉税专业服务机构涉税业务内容(8项)1.纳税申报代理。对纳税人、扣缴义务人提供的资料进行归集和专业判断,代理纳税人、扣缴义务人进行纳税申报准备和签署纳税申报表、扣缴税款报告表以及相关文件。旭晟出品必属精品扫描上面二维码加微信领取资料考前精准押题微信:12...

1、当您付费下载文档后,您只拥有了使用权限,并不意味着购买了版权,文档只能用于自身使用,不得用于其他商业用途(如 [转卖]进行直接盈利或[编辑后售卖]进行间接盈利)。
2、本站所有内容均由合作方或网友上传,本站不对文档的完整性、权威性及其观点立场正确性做任何保证或承诺!文档内容仅供研究参考,付费前请自行鉴别。
3、如文档内容存在违规,或者侵犯商业秘密、侵犯著作权等,请点击“违规举报”。

碎片内容

蜗牛文库的最新文档

二年级数学下册其中检测卷二年级数学下册其中检测卷附答案#期中测试卷.pdf
10.00金币
0下载
二年级数学下册期末质检卷(苏教版)二年级数学下册期末质检卷(苏教版)#期末复习 #期末测试卷 #二年级数学 #二年级数学下册#关注我持续更新小学知识.pdf
10.00金币
0下载
二年级数学下册期末混合运算专项练习二年级数学下册期末混合运算专项练习#二年级#二年级数学下册#关注我持续更新小学知识 #知识分享 #家长收藏孩子受益.pdf
10.00金币
1下载
二年级数学下册年月日三类周期问题解题方法二年级数学下册年月日三类周期问题解题方法#二年级#二年级数学下册#知识分享 #关注我持续更新小学知识 #家长收藏孩子受益.pdf
10.00金币
0下载
二年级数学下册解决问题专项训练二年级数学下册解决问题专项训练#专项训练#解决问题#二年级#二年级数学下册#知识分享.pdf
10.00金币
1下载
二年级数学下册还原问题二年级数学下册还原问题#二年级#二年级数学#关注我持续更新小学知识 #知识分享 #家长收藏孩子受益.pdf
10.00金币
1下载
二年级数学下册第六单元考试卷家长打印出来给孩子测试测试争取拿到高分!#小学二年级试卷分享 #二年级第六单考试数学 #第六单考试#二年级数学下册.pdf
10.00金币
0下载
二年级数学下册必背顺口溜口诀汇总二年级数学下册必背顺口溜口诀汇总#二年级#二年级数学下册 #知识分享 #家长收藏孩子受益 #关注我持续更新小学知识.pdf
10.00金币
0下载
二年级数学下册《重点难点思维题》两大问题解决技巧和方法巧算星期几解决周期问题还原问题强化思维训练老师精心整理家长可以打印出来给孩子练习#家长收藏孩子受益 #学霸秘籍 #思维训练 #二年级 #知识点总结.pdf
10.00金币
0下载
二年级数学下册 必背公式大全寒假提前背一背开学更轻松#二年级 #二年级数学 #二年级数学下册 #寒假充电计划 #公式.pdf
10.00金币
0下载
蜗牛文库+ 关注
实名认证
内容提供者

提供各种专业文档内容

确认删除?
QQ
  • QQ点击这里给我发消息
微信客服
  • 微信客服
回到顶部