电脑桌面
添加蜗牛文库到电脑桌面
安装后可以在桌面快捷访问

基于网络文本分析的卢村古村落旅游形象感知研究.pdfVIP免费

基于网络文本分析的卢村古村落旅游形象感知研究.pdf_第1页
基于网络文本分析的卢村古村落旅游形象感知研究.pdf_第2页
基于网络文本分析的卢村古村落旅游形象感知研究.pdf_第3页
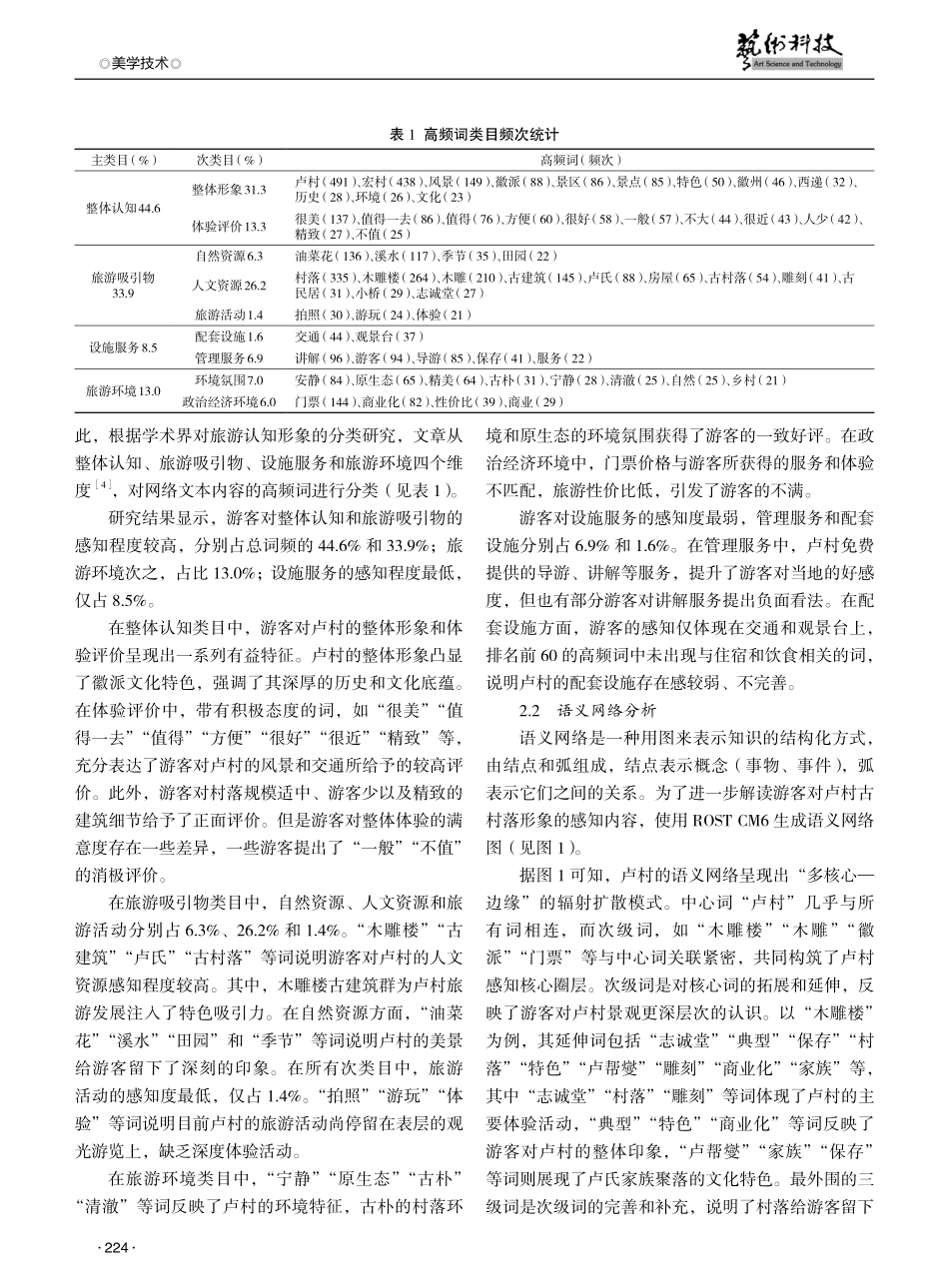
·223·第37卷第5期2024年3月Vol.37No.5March2024艺术科技0…前言传统村落具有极高的文化价值、历史价值、美学价值和经济价值,不仅是农耕文明的载体,也是人们寄托乡愁的精神家园[1]。在乡村振兴背景下,旅游开发逐步成为实现传统村落文化保护与发展的重要路径选择。“十四五”时期,我国全面进入大众旅游时代,人们对乡村旅游高品质、多样化、参与性消费的需求日益提高。目前,关于传统村落旅游开发的研究主要集中在旅游资源、旅游社会文化影响、旅游感知与态度、旅游利益相关者及旅游可持续发展等方面,传统村落旅游感知形象较少得到关注[2]。旅游形象感知是游客对旅游地各类要素的综合体验感知和情感评价,它反映了游客对旅游目的地真实体验的看法,是游客作出旅游决策的重要参考依据[3],也是提升旅游目的地服务水平和差异化发展水平的重要参考。数字时代,极易获取的网络评论等海量在线用户生成内容,逐渐成为学术界研究旅游目的地形象的全新数据类型。尽管已有学者利用网络文本内容分析旅游目的地形象,但是涉及旅游型传统村落形象感知方面的研究较少,以网络文本为样本的研究更是匮乏。因此,文章采用网络文本分析法,对安徽卢村古村落旅游形象感知进行深入研究。1…研究对象、数据来源与研究方法1.1…研究对象卢村又名雉山村,安徽省黟县宏村镇辖村,距世界文化遗产地宏村仅2千米,村落始建于南唐时期,距今已有一千多年的历史。其中闻名遐迩的木雕楼为徽派木雕艺术极品,被誉为“徽州木雕第一楼”。卢村于2002年实施旅游开发,一直进展缓慢,直至2018年,卢村村落环境整治提升项目实施,旅游发展迎来了新的机遇。截至2023年9月,年接待游客人数近5.5万人,门票收入约64.7万元。1.2…数据来源运用后裔采集器软件,爬取携程(622条)、马蜂窝(75条)、去哪儿(1615条)等网站的卢村在线游客评论(共2312条)。数据于2023年11月12日采集完成,样本时间跨度在2013—2023年。对获取的数据文本进行清洗,剔除重复、无意义数据,最终得到有效数据948条。1.3…研究方法将采集到的有效数据以文本格式进行整理,借助ROST…CM6文本挖掘软件对数据进行分析,从高频词、旅游形象感知维度、语义网络和情感四个方面对卢村形象感知进行研究。2…结果分析2.1…旅游形象感知维度分析使用ROST…CM6软件的“分词”功能对文本进行词汇切分,然后运用“词频分析(中文)”功能,统计词频前160位的词。在此基础上,整合一些意义相近的词,如将“村子”“...

1、当您付费下载文档后,您只拥有了使用权限,并不意味着购买了版权,文档只能用于自身使用,不得用于其他商业用途(如 [转卖]进行直接盈利或[编辑后售卖]进行间接盈利)。
2、本站所有内容均由合作方或网友上传,本站不对文档的完整性、权威性及其观点立场正确性做任何保证或承诺!文档内容仅供研究参考,付费前请自行鉴别。
3、如文档内容存在违规,或者侵犯商业秘密、侵犯著作权等,请点击“违规举报”。

碎片内容

蜗牛文库的最新文档

二年级数学下册其中检测卷二年级数学下册其中检测卷附答案#期中测试卷.pdf
10.00金币
0下载
二年级数学下册期末质检卷(苏教版)二年级数学下册期末质检卷(苏教版)#期末复习 #期末测试卷 #二年级数学 #二年级数学下册#关注我持续更新小学知识.pdf
10.00金币
0下载
二年级数学下册期末混合运算专项练习二年级数学下册期末混合运算专项练习#二年级#二年级数学下册#关注我持续更新小学知识 #知识分享 #家长收藏孩子受益.pdf
10.00金币
1下载
二年级数学下册年月日三类周期问题解题方法二年级数学下册年月日三类周期问题解题方法#二年级#二年级数学下册#知识分享 #关注我持续更新小学知识 #家长收藏孩子受益.pdf
10.00金币
0下载
二年级数学下册解决问题专项训练二年级数学下册解决问题专项训练#专项训练#解决问题#二年级#二年级数学下册#知识分享.pdf
10.00金币
1下载
二年级数学下册还原问题二年级数学下册还原问题#二年级#二年级数学#关注我持续更新小学知识 #知识分享 #家长收藏孩子受益.pdf
10.00金币
1下载
二年级数学下册第六单元考试卷家长打印出来给孩子测试测试争取拿到高分!#小学二年级试卷分享 #二年级第六单考试数学 #第六单考试#二年级数学下册.pdf
10.00金币
0下载
二年级数学下册必背顺口溜口诀汇总二年级数学下册必背顺口溜口诀汇总#二年级#二年级数学下册 #知识分享 #家长收藏孩子受益 #关注我持续更新小学知识.pdf
10.00金币
0下载
二年级数学下册《重点难点思维题》两大问题解决技巧和方法巧算星期几解决周期问题还原问题强化思维训练老师精心整理家长可以打印出来给孩子练习#家长收藏孩子受益 #学霸秘籍 #思维训练 #二年级 #知识点总结.pdf
10.00金币
0下载
二年级数学下册 必背公式大全寒假提前背一背开学更轻松#二年级 #二年级数学 #二年级数学下册 #寒假充电计划 #公式.pdf
10.00金币
0下载
蜗牛文库+ 关注
实名认证
内容提供者

提供各种专业文档内容

确认删除?
QQ
  • QQ点击这里给我发消息
微信客服
  • 微信客服
回到顶部