电脑桌面
添加蜗牛文库到电脑桌面
安装后可以在桌面快捷访问

第3009讲 2013年综合题-_create.pdfVIP免费

第3009讲 2013年综合题-_create.pdf_第1页
第3009讲 2013年综合题-_create.pdf_第2页
第3009讲 2013年综合题-_create.pdf_第3页
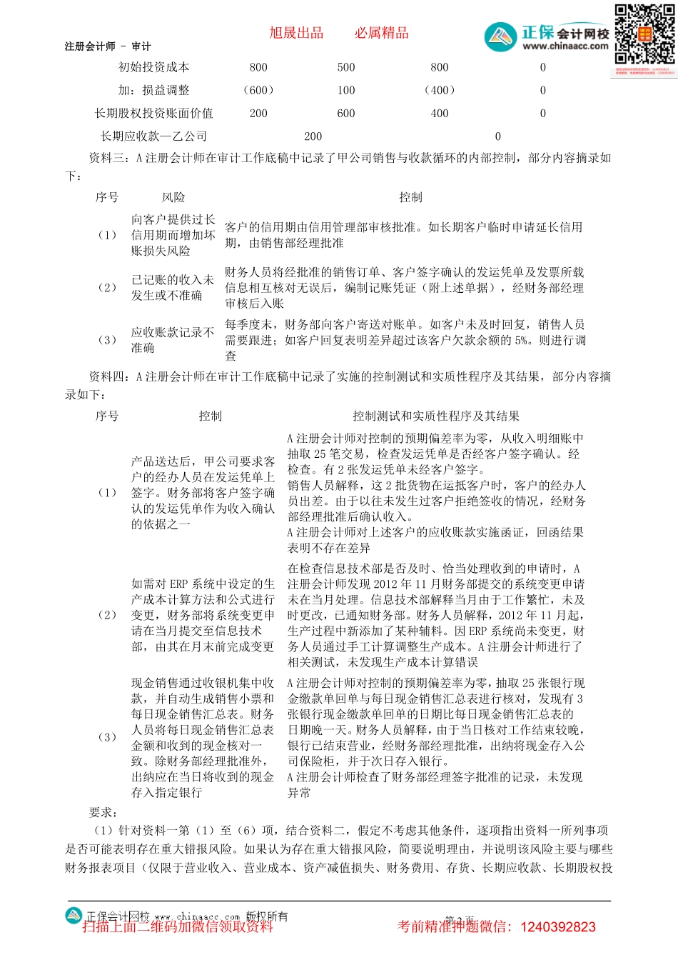
注册会计师-审计第09讲2013年综合题8.(2013年)甲公司是ABC会计师事务所的常年审计客户,拥有乙公司和丙公司两家联营公司。甲公司主要从事建材的生产、销售以及建筑安装工程。A注册会计师负责审计甲公司2012年度财务报表,拟于2013年4月1日出具审计报告。财务报表整体的重要性为25万元。资料一:A注册会计师在审计工作底稿中记录了所了解的甲公司情况及其环境,部分内容摘录如下:(1)甲公司采用经销商买断方式销售a产品和b产品。2012年度,a产品的建议市场零售价、出厂价和单位生产成本较2011年基本没有变化。b产品是甲公司2012年2月推出的新产品,其建议市场零售价比a产品高20%。a产品和b产品的单位生产成本接近,其出厂价分别低于各自建议市场零售价的10%和20%。(2)a产品于2012年11月停产。2012年末,某经销商采用交款提货方式购买最后一批产品。甲公司已收到货款200万元,并已开具发票和发运凭单。经销商在验收时发现该批产品质量不符合合同要求,双方尚未就解决方案达成一致意见。(3)甲公司的记账本位币为人民币。2012年9月,甲公司与某德国客户签订合同,按固定销售价格定制10000件C产品,以欧元计价和结算。甲公司一次性投料生产该批产品,并于2012年10月1日销售1000件,其余9000件按合同约定于2013年1月销售。甲公司未生产其他批次C产品。(假定2012年10月1日即期汇率为1欧元=8.4元人民币,2012年12月31日即期汇率为1欧元=8元人民币)(4)甲公司于2012年3月1日借入2000万元、年利率为8%的专门借款,用于已开工建设并预计于2013年末完工的新生产线。甲公司无其他带息债务。因甲公司与施工方对工程质量存在纠纷,该工程于2012年5月1日至2012年8月31日中断。(5)甲公司于2011年起从事建筑安装工程,截至2012年末仅承揽一项业务。建造合同约定,工程建设期为18个月,工程总价为500万元;如果工程提前3个月完工,并且质量符合设计要求,客户另付100万元奖励款。工程于2011年10月1日开工,于2012年12月末基本完工。经监理人员认定,工程质量未达到设计要求,还需进一步施工。(6)甲公司持有乙公司40%股权,目前无处置计划。乙公司多年亏损,2012年度亏损500万元,预期其经营状况在未来5年内不会发生改变。2012年5月,乙公司因资金短缺,由甲公司为其代垫采购款200万元,并约定2年后还款。资料二:A注册会计师在审计工作底稿中记录了甲公司的财务数据,部分内容摘录如下:金额单位:万元第1页项目2012年(未审数)2011年(已审数)产品销...

1、当您付费下载文档后,您只拥有了使用权限,并不意味着购买了版权,文档只能用于自身使用,不得用于其他商业用途(如 [转卖]进行直接盈利或[编辑后售卖]进行间接盈利)。
2、本站所有内容均由合作方或网友上传,本站不对文档的完整性、权威性及其观点立场正确性做任何保证或承诺!文档内容仅供研究参考,付费前请自行鉴别。
3、如文档内容存在违规,或者侵犯商业秘密、侵犯著作权等,请点击“违规举报”。

碎片内容

蜗牛文库的最新文档

二年级数学下册其中检测卷二年级数学下册其中检测卷附答案#期中测试卷.pdf
10.00金币
0下载
二年级数学下册期末质检卷(苏教版)二年级数学下册期末质检卷(苏教版)#期末复习 #期末测试卷 #二年级数学 #二年级数学下册#关注我持续更新小学知识.pdf
10.00金币
0下载
二年级数学下册期末混合运算专项练习二年级数学下册期末混合运算专项练习#二年级#二年级数学下册#关注我持续更新小学知识 #知识分享 #家长收藏孩子受益.pdf
10.00金币
1下载
二年级数学下册年月日三类周期问题解题方法二年级数学下册年月日三类周期问题解题方法#二年级#二年级数学下册#知识分享 #关注我持续更新小学知识 #家长收藏孩子受益.pdf
10.00金币
0下载
二年级数学下册解决问题专项训练二年级数学下册解决问题专项训练#专项训练#解决问题#二年级#二年级数学下册#知识分享.pdf
10.00金币
1下载
二年级数学下册还原问题二年级数学下册还原问题#二年级#二年级数学#关注我持续更新小学知识 #知识分享 #家长收藏孩子受益.pdf
10.00金币
1下载
二年级数学下册第六单元考试卷家长打印出来给孩子测试测试争取拿到高分!#小学二年级试卷分享 #二年级第六单考试数学 #第六单考试#二年级数学下册.pdf
10.00金币
0下载
二年级数学下册必背顺口溜口诀汇总二年级数学下册必背顺口溜口诀汇总#二年级#二年级数学下册 #知识分享 #家长收藏孩子受益 #关注我持续更新小学知识.pdf
10.00金币
0下载
二年级数学下册《重点难点思维题》两大问题解决技巧和方法巧算星期几解决周期问题还原问题强化思维训练老师精心整理家长可以打印出来给孩子练习#家长收藏孩子受益 #学霸秘籍 #思维训练 #二年级 #知识点总结.pdf
10.00金币
0下载
二年级数学下册 必背公式大全寒假提前背一背开学更轻松#二年级 #二年级数学 #二年级数学下册 #寒假充电计划 #公式.pdf
10.00金币
0下载
蜗牛文库+ 关注
实名认证
内容提供者

提供各种专业文档内容

确认删除?
QQ
  • QQ点击这里给我发消息
微信客服
  • 微信客服
回到顶部