电脑桌面
添加蜗牛文库到电脑桌面
安装后可以在桌面快捷访问

第1703讲 收入、费用和利润(三)_create.pdfVIP免费

第1703讲 收入、费用和利润(三)_create.pdf_第1页
第1703讲 收入、费用和利润(三)_create.pdf_第2页
第1703讲 收入、费用和利润(三)_create.pdf_第3页
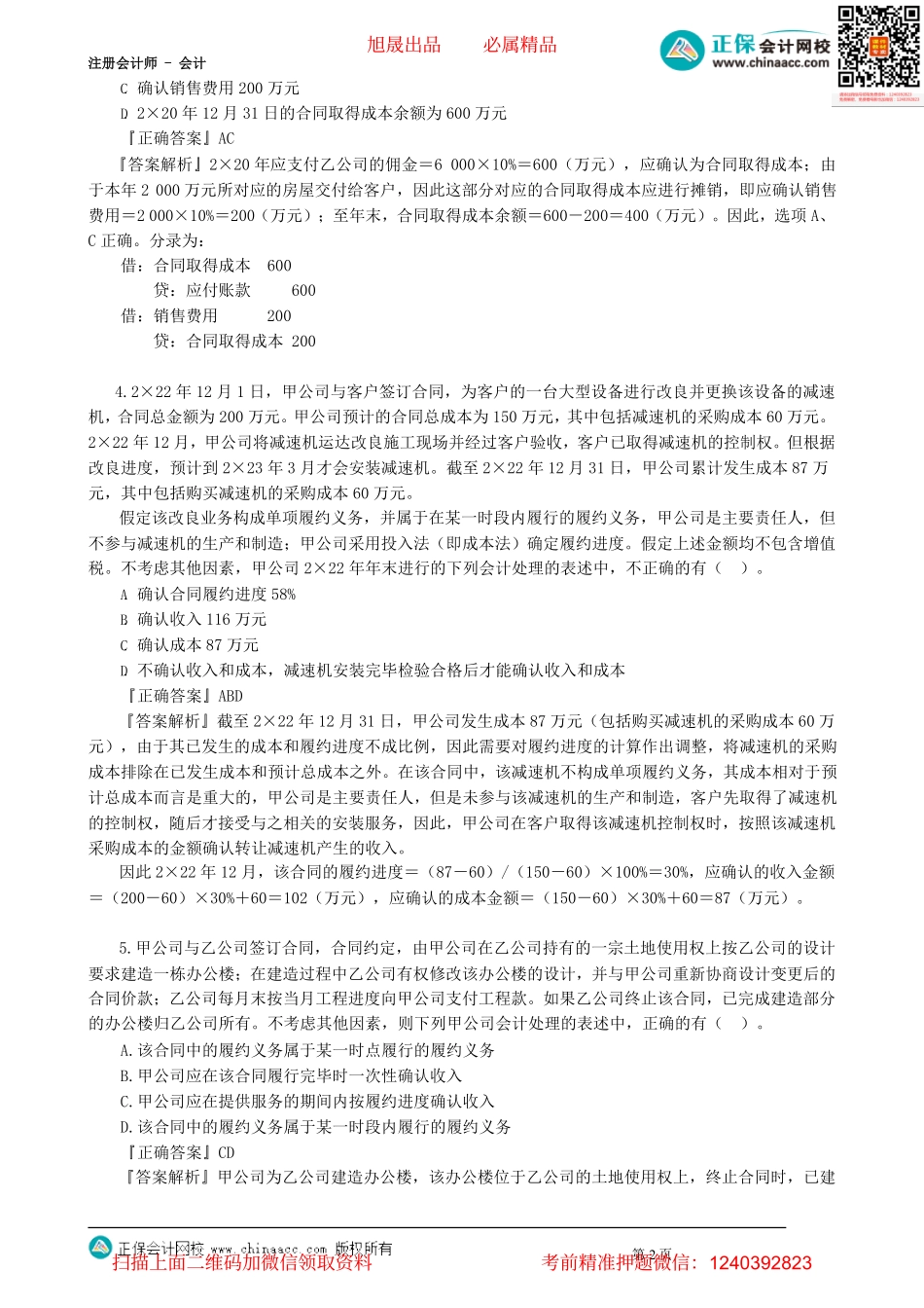
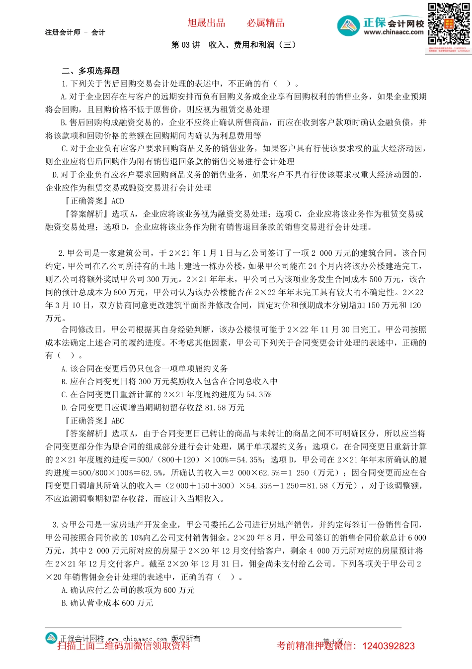
注册会计师-会计第03讲收入、费用和利润(三)二、多项选择题1.下列关于售后回购交易会计处理的表述中,不正确的有()。A.对于企业因存在与客户的远期安排而负有回购义务或企业享有回购权利的销售业务,如果企业预期将会回购,且回购价格不低于原售价,则应视为租赁交易处理B.售后回购构成融资交易的,企业不应终止确认所售商品,而应在收到客户款项时确认金融负债,并将该款项和回购价格的差额在回购期间内确认为利息费用等C.对于企业负有应客户要求回购商品义务的销售业务,如果客户具有行使该要求权的重大经济动因,则企业应将售后回购作为附有销售退回条款的销售交易进行会计处理D.对于企业负有应客户要求回购商品义务的销售业务,如果客户不具有行使该要求权重大经济动因的,企业应作为租赁交易或融资交易进行会计处理『正确答案』ACD『答案解析』选项A,企业应将该业务视为融资交易处理;选项C,企业应将该业务作为租赁交易或融资交易处理;选项D,企业应将该业务作为附有销售退回条款的销售交易进行会计处理。2.甲公司是一家建筑公司,于2×21年1月1日与乙公司签订了一项2000万元的建筑合同。该合同约定,甲公司在乙公司所持有的土地上建造一栋办公楼,如果甲公司能在24个月内将该办公楼建造完工,则乙公司将额外奖励甲公司300万元。2×21年年末,甲公司已为该项业务发生合同成本500万元,该合同的预计总成本为800万元,甲公司认为该办公楼能否在2×22年年末完工具有较大的不确定性。2×22年3月10日,双方协商同意更改建筑平面图并修改合同,固定对价和预期成本分别增加150万元和120万元。合同修改日,甲公司根据其自身经验判断,该办公楼很可能于2×22年11月30日完工。甲公司按照成本法确定上述合同的履约进度。不考虑其他因素,甲公司下列关于合同变更会计处理的表述中,正确的有()。A.该合同在变更后仍只包含一项单项履约义务B.应在合同变更日将300万元奖励收入包含在合同总收入中C.在合同变更日重新计算的2×21年度履约进度为54.35%D.合同变更日应调增当期期初留存收益81.58万元『正确答案』ABC『答案解析』选项A,由于合同变更日已转让的商品与未转让的商品之间不可明确区分,所以应当将合同变更部分作为原合同的组成部分进行会计处理,属于单项履约义务;选项C,在合同变更日重新计算的2×21年度履约进度=500/(800+120)×100%=54.35%;选项D,甲公司在2×21年年末所确认的履约进度=500/800×100%=62.5%,所确认的收入=2000...

1、当您付费下载文档后,您只拥有了使用权限,并不意味着购买了版权,文档只能用于自身使用,不得用于其他商业用途(如 [转卖]进行直接盈利或[编辑后售卖]进行间接盈利)。
2、本站所有内容均由合作方或网友上传,本站不对文档的完整性、权威性及其观点立场正确性做任何保证或承诺!文档内容仅供研究参考,付费前请自行鉴别。
3、如文档内容存在违规,或者侵犯商业秘密、侵犯著作权等,请点击“违规举报”。

碎片内容

蜗牛文库的最新文档

二年级数学下册其中检测卷二年级数学下册其中检测卷附答案#期中测试卷.pdf
10.00金币
0下载
二年级数学下册期末质检卷(苏教版)二年级数学下册期末质检卷(苏教版)#期末复习 #期末测试卷 #二年级数学 #二年级数学下册#关注我持续更新小学知识.pdf
10.00金币
0下载
二年级数学下册期末混合运算专项练习二年级数学下册期末混合运算专项练习#二年级#二年级数学下册#关注我持续更新小学知识 #知识分享 #家长收藏孩子受益.pdf
10.00金币
1下载
二年级数学下册年月日三类周期问题解题方法二年级数学下册年月日三类周期问题解题方法#二年级#二年级数学下册#知识分享 #关注我持续更新小学知识 #家长收藏孩子受益.pdf
10.00金币
0下载
二年级数学下册解决问题专项训练二年级数学下册解决问题专项训练#专项训练#解决问题#二年级#二年级数学下册#知识分享.pdf
10.00金币
1下载
二年级数学下册还原问题二年级数学下册还原问题#二年级#二年级数学#关注我持续更新小学知识 #知识分享 #家长收藏孩子受益.pdf
10.00金币
1下载
二年级数学下册第六单元考试卷家长打印出来给孩子测试测试争取拿到高分!#小学二年级试卷分享 #二年级第六单考试数学 #第六单考试#二年级数学下册.pdf
10.00金币
0下载
二年级数学下册必背顺口溜口诀汇总二年级数学下册必背顺口溜口诀汇总#二年级#二年级数学下册 #知识分享 #家长收藏孩子受益 #关注我持续更新小学知识.pdf
10.00金币
0下载
二年级数学下册《重点难点思维题》两大问题解决技巧和方法巧算星期几解决周期问题还原问题强化思维训练老师精心整理家长可以打印出来给孩子练习#家长收藏孩子受益 #学霸秘籍 #思维训练 #二年级 #知识点总结.pdf
10.00金币
0下载
二年级数学下册 必背公式大全寒假提前背一背开学更轻松#二年级 #二年级数学 #二年级数学下册 #寒假充电计划 #公式.pdf
10.00金币
0下载
蜗牛文库+ 关注
实名认证
内容提供者

提供各种专业文档内容

确认删除?
QQ
  • QQ点击这里给我发消息
微信客服
  • 微信客服
回到顶部