电脑桌面
添加蜗牛文库到电脑桌面
安装后可以在桌面快捷访问

第1707讲 收入、费用和利润(七)_create.pdfVIP免费

第1707讲 收入、费用和利润(七)_create.pdf_第1页
第1707讲 收入、费用和利润(七)_create.pdf_第2页
第1707讲 收入、费用和利润(七)_create.pdf_第3页
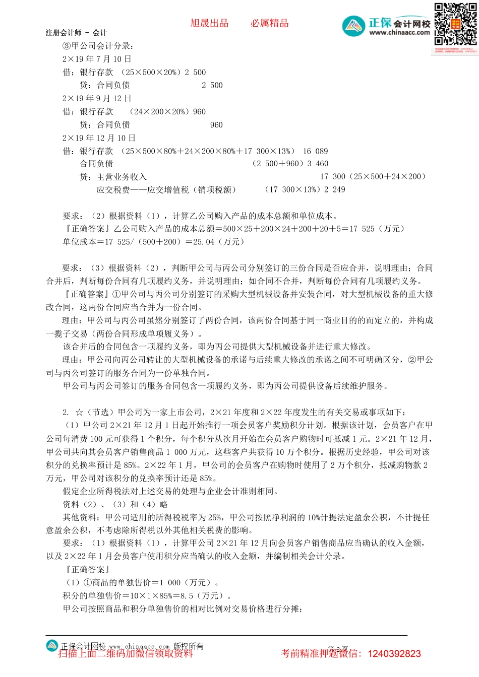
注册会计师-会计第07讲收入、费用和利润(七)四、综合题1.☆(节选)甲公司产品销售政策规定,对初次购买其生产的产品的客户不提供价格折让,对于再次购买其生产的产品的客户,提供1%至5%的价格折让。2×19年至2×20年甲公司发生的有关交易事项如下:(1)2×19年7月10日,甲公司与乙公司签订的商品销售合同约定,甲公司向乙公司销售A产品500件。甲公司应于2×19年12月10日前交付,合同价格为每件25万元。乙公司于合同签订日预付合同价格的20%。2×19年9月12日,甲公司与乙公司对上述合同签订的补充协议约定,乙公司追加购买A产品200件,追加价格为每件24万元。甲公司应于2×19年12月20日前交付。乙公司于补充协议签订日预付合同价格的20%。甲公司对外销售A产品价格为每件25万元。2×19年12月10日,乙公司收到700件A产品并验收合格入库,剩余款项(包括增值税)以银行存款支付。乙公司另以银行存款支付发生的运输费200万元,增值税18万元;发生运输保险费20万元,增值税1.2万元;发生入库前挑选整理费5万元和入库后整理费3万元。(2)按照丙公司经营策略,丙公司拟采购一台大型机械设备,为此丙公司进行了招标,甲公司中标,承接了丙公司的项目。2×19年10月30日,甲公司与丙公司签订的大型机械设备采购合同约定,甲公司为丙公司生产的一台大型机械设备提供安装(假定该设备安装复杂,只能由甲公司提供),合同价格为15000万元。甲公司应于2×20年9月30日前交货。2×19年11月5日,甲公司与丙公司又签订另一份合同,约定甲公司为丙公司建造的大型机械设备在交付丙公司后,需对大型机械设备进行重大修改,以实现与丙公司现有若干设备的整合,合同价格为3000万元。甲公司应于2×20年11月30日前完成对该设备的重大修改。上述两份合同的价格均反映了市场价格。2×19年11月10日,甲公司与丙公司签订的一份服务合同约定,甲公司在未来3年内为丙公司上述设备进行维护,合同价为每年800万元。甲公司为其他公司提供类似服务的合同价格与该合同确定的价格相同。设备及安装、修改、整合工作均按合同约定的时间完成,丙公司检验合格,并于2×20年12月1日投入生产使用。(3)略其他资料:(1)甲公司和乙公司均为增值税一般纳税人;(2)上述合同均通过批准,满足合同成立的条件;(3)甲公司适用的增值税税率为13%,所得税税率为25%;(4)合同价、售价均为不含税金额;(5)除资料(3)外,其他事项的会计处理与税法处理相同;(6)政府补助采用总额法核算,2...

1、当您付费下载文档后,您只拥有了使用权限,并不意味着购买了版权,文档只能用于自身使用,不得用于其他商业用途(如 [转卖]进行直接盈利或[编辑后售卖]进行间接盈利)。
2、本站所有内容均由合作方或网友上传,本站不对文档的完整性、权威性及其观点立场正确性做任何保证或承诺!文档内容仅供研究参考,付费前请自行鉴别。
3、如文档内容存在违规,或者侵犯商业秘密、侵犯著作权等,请点击“违规举报”。

碎片内容

蜗牛文库的最新文档

二年级数学下册其中检测卷二年级数学下册其中检测卷附答案#期中测试卷.pdf
10.00金币
0下载
二年级数学下册期末质检卷(苏教版)二年级数学下册期末质检卷(苏教版)#期末复习 #期末测试卷 #二年级数学 #二年级数学下册#关注我持续更新小学知识.pdf
10.00金币
0下载
二年级数学下册期末混合运算专项练习二年级数学下册期末混合运算专项练习#二年级#二年级数学下册#关注我持续更新小学知识 #知识分享 #家长收藏孩子受益.pdf
10.00金币
1下载
二年级数学下册年月日三类周期问题解题方法二年级数学下册年月日三类周期问题解题方法#二年级#二年级数学下册#知识分享 #关注我持续更新小学知识 #家长收藏孩子受益.pdf
10.00金币
0下载
二年级数学下册解决问题专项训练二年级数学下册解决问题专项训练#专项训练#解决问题#二年级#二年级数学下册#知识分享.pdf
10.00金币
1下载
二年级数学下册还原问题二年级数学下册还原问题#二年级#二年级数学#关注我持续更新小学知识 #知识分享 #家长收藏孩子受益.pdf
10.00金币
1下载
二年级数学下册第六单元考试卷家长打印出来给孩子测试测试争取拿到高分!#小学二年级试卷分享 #二年级第六单考试数学 #第六单考试#二年级数学下册.pdf
10.00金币
0下载
二年级数学下册必背顺口溜口诀汇总二年级数学下册必背顺口溜口诀汇总#二年级#二年级数学下册 #知识分享 #家长收藏孩子受益 #关注我持续更新小学知识.pdf
10.00金币
0下载
二年级数学下册《重点难点思维题》两大问题解决技巧和方法巧算星期几解决周期问题还原问题强化思维训练老师精心整理家长可以打印出来给孩子练习#家长收藏孩子受益 #学霸秘籍 #思维训练 #二年级 #知识点总结.pdf
10.00金币
0下载
二年级数学下册 必背公式大全寒假提前背一背开学更轻松#二年级 #二年级数学 #二年级数学下册 #寒假充电计划 #公式.pdf
10.00金币
0下载
蜗牛文库+ 关注
实名认证
内容提供者

提供各种专业文档内容

确认删除?
QQ
  • QQ点击这里给我发消息
微信客服
  • 微信客服
回到顶部