电脑桌面
添加蜗牛文库到电脑桌面
安装后可以在桌面快捷访问

第1004讲 契税税收优惠及征收管理_create.pdfVIP免费

第1004讲 契税税收优惠及征收管理_create.pdf_第1页
第1004讲 契税税收优惠及征收管理_create.pdf_第2页
第1004讲 契税税收优惠及征收管理_create.pdf_第3页
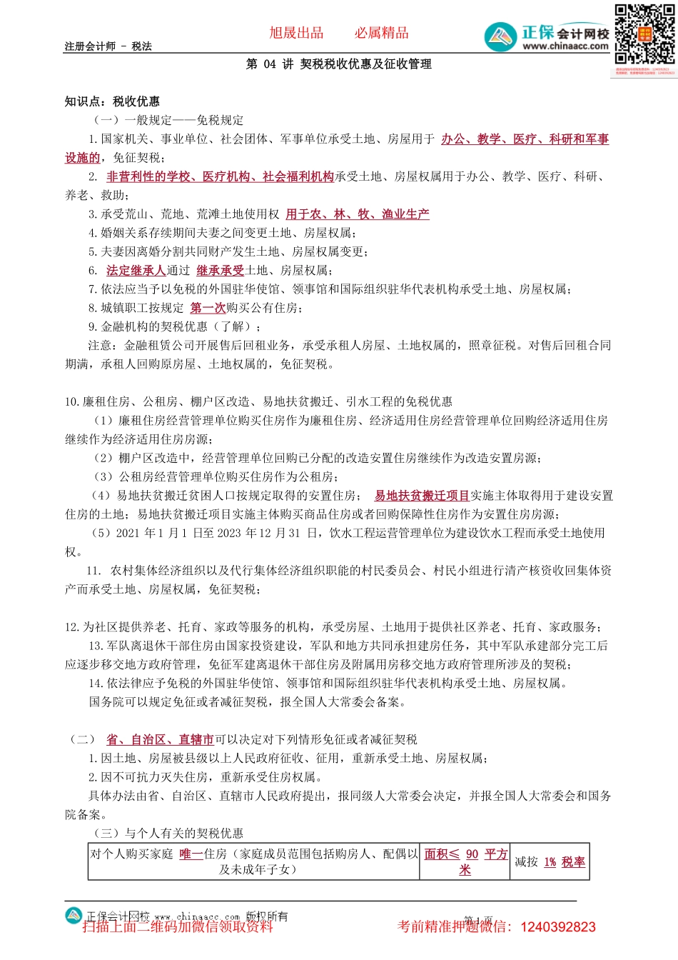
注册会计师-税法第1页第04讲契税税收优惠及征收管理知识点:税收优惠(一)一般规定——免税规定1.国家机关、事业单位、社会团体、军事单位承受土地、房屋用于办公、教学、医疗、科研和军事设施的,免征契税;2.非营利性的学校、医疗机构、社会福利机构承受土地、房屋权属用于办公、教学、医疗、科研、养老、救助;3.承受荒山、荒地、荒滩土地使用权用于农、林、牧、渔业生产4.婚姻关系存续期间夫妻之间变更土地、房屋权属;5.夫妻因离婚分割共同财产发生土地、房屋权属变更;6.法定继承人通过继承承受土地、房屋权属;7.依法应当予以免税的外国驻华使馆、领事馆和国际组织驻华代表机构承受土地、房屋权属;8.城镇职工按规定第一次购买公有住房;9.金融机构的契税优惠(了解);注意:金融租赁公司开展售后回租业务,承受承租人房屋、土地权属的,照章征税。对售后回租合同期满,承租人回购原房屋、土地权属的,免征契税。10.廉租住房、公租房、棚户区改造、易地扶贫搬迁、引水工程的免税优惠(1)廉租住房经营管理单位购买住房作为廉租住房、经济适用住房经营管理单位回购经济适用住房继续作为经济适用住房房源;(2)棚户区改造中,经营管理单位回购已分配的改造安置住房继续作为改造安置房源;(3)公租房经营管理单位购买住房作为公租房;(4)易地扶贫搬迁贫困人口按规定取得的安置住房;易地扶贫搬迁项目实施主体取得用于建设安置住房的土地;易地扶贫搬迁项目实施主体购买商品住房或者回购保障性住房作为安置住房房源;(5)2021年1月1日至2023年12月31日,饮水工程运营管理单位为建设饮水工程而承受土地使用权。11.农村集体经济组织以及代行集体经济组织职能的村民委员会、村民小组进行清产核资收回集体资产而承受土地、房屋权属,免征契税;12.为社区提供养老、托育、家政等服务的机构,承受房屋、土地用于提供社区养老、托育、家政服务;13.军队离退休干部住房由国家投资建设,军队和地方共同承担建房任务,其中军队承建部分完工后应逐步移交地方政府管理,免征军建离退休干部住房及附属用房移交地方政府管理所涉及的契税;14.依法律应予免税的外国驻华使馆、领事馆和国际组织驻华代表机构承受土地、房屋权属。国务院可以规定免征或者减征契税,报全国人大常委会备案。(二)省、自治区、直辖市可以决定对下列情形免征或者减征契税1.因土地、房屋被县级以上人民政府征收、征用,重新承受土地、房屋权属;2.因不可抗力灭失住房,重新承受...

1、当您付费下载文档后,您只拥有了使用权限,并不意味着购买了版权,文档只能用于自身使用,不得用于其他商业用途(如 [转卖]进行直接盈利或[编辑后售卖]进行间接盈利)。
2、本站所有内容均由合作方或网友上传,本站不对文档的完整性、权威性及其观点立场正确性做任何保证或承诺!文档内容仅供研究参考,付费前请自行鉴别。
3、如文档内容存在违规,或者侵犯商业秘密、侵犯著作权等,请点击“违规举报”。

碎片内容

蜗牛文库的最新文档

二年级数学下册其中检测卷二年级数学下册其中检测卷附答案#期中测试卷.pdf
10.00金币
0下载
二年级数学下册期末质检卷(苏教版)二年级数学下册期末质检卷(苏教版)#期末复习 #期末测试卷 #二年级数学 #二年级数学下册#关注我持续更新小学知识.pdf
10.00金币
0下载
二年级数学下册期末混合运算专项练习二年级数学下册期末混合运算专项练习#二年级#二年级数学下册#关注我持续更新小学知识 #知识分享 #家长收藏孩子受益.pdf
10.00金币
1下载
二年级数学下册年月日三类周期问题解题方法二年级数学下册年月日三类周期问题解题方法#二年级#二年级数学下册#知识分享 #关注我持续更新小学知识 #家长收藏孩子受益.pdf
10.00金币
0下载
二年级数学下册解决问题专项训练二年级数学下册解决问题专项训练#专项训练#解决问题#二年级#二年级数学下册#知识分享.pdf
10.00金币
1下载
二年级数学下册还原问题二年级数学下册还原问题#二年级#二年级数学#关注我持续更新小学知识 #知识分享 #家长收藏孩子受益.pdf
10.00金币
1下载
二年级数学下册第六单元考试卷家长打印出来给孩子测试测试争取拿到高分!#小学二年级试卷分享 #二年级第六单考试数学 #第六单考试#二年级数学下册.pdf
10.00金币
0下载
二年级数学下册必背顺口溜口诀汇总二年级数学下册必背顺口溜口诀汇总#二年级#二年级数学下册 #知识分享 #家长收藏孩子受益 #关注我持续更新小学知识.pdf
10.00金币
0下载
二年级数学下册《重点难点思维题》两大问题解决技巧和方法巧算星期几解决周期问题还原问题强化思维训练老师精心整理家长可以打印出来给孩子练习#家长收藏孩子受益 #学霸秘籍 #思维训练 #二年级 #知识点总结.pdf
10.00金币
0下载
二年级数学下册 必背公式大全寒假提前背一背开学更轻松#二年级 #二年级数学 #二年级数学下册 #寒假充电计划 #公式.pdf
10.00金币
0下载
蜗牛文库+ 关注
实名认证
内容提供者

提供各种专业文档内容

确认删除?
QQ
  • QQ点击这里给我发消息
微信客服
  • 微信客服
回到顶部