电脑桌面
添加蜗牛文库到电脑桌面
安装后可以在桌面快捷访问

04-哈大铁路专线大跨度连续梁施工仿真分析方法与实例.pdfVIP免费

04-哈大铁路专线大跨度连续梁施工仿真分析方法与实例.pdf_第1页
04-哈大铁路专线大跨度连续梁施工仿真分析方法与实例.pdf_第2页
04-哈大铁路专线大跨度连续梁施工仿真分析方法与实例.pdf_第3页
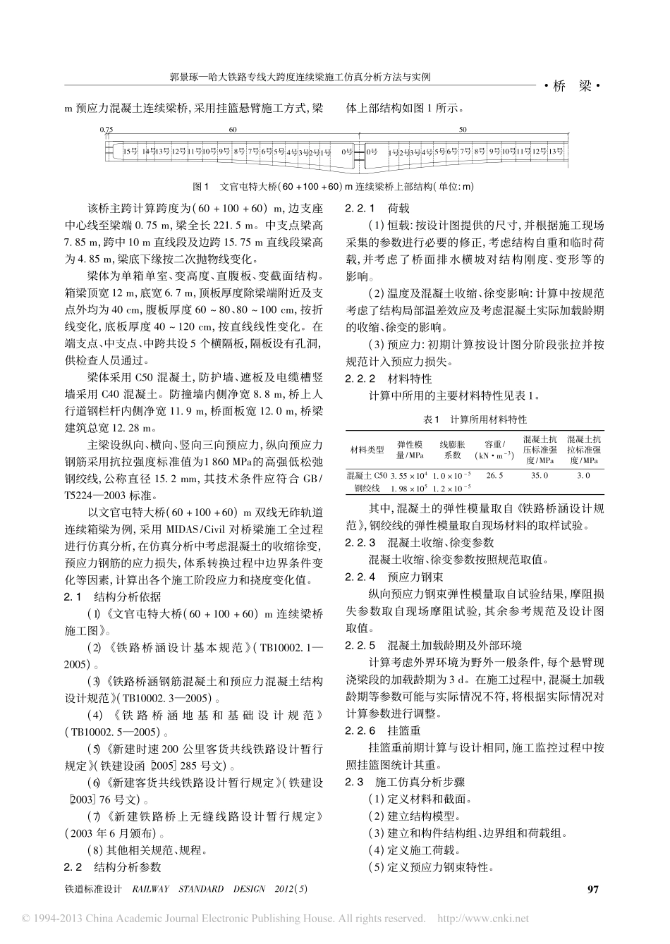
·桥梁·收稿日期:2012-02-02作者简介:郭景琢(1979—),男,工程师,2002年毕业于石家庄铁道学院土木工程专业,工学学士,E-mail:guojingzhuo@126.com。哈大铁路专线大跨度连续梁施工仿真分析方法与实例郭景琢(中建哈大铁路客运专线指挥部,辽宁铁岭112000)摘要:在大跨度连续梁施工中,确保桥梁成桥的线形状态符合桥梁设计线形的要求,是保证桥梁处于合理的受力状态、桥梁运营的安全以及桥梁外观线形优美的关键。基于哈大铁路客运专线文官屯(60+100+60)m悬臂施工连续箱梁施工仿真的工程实例,对桥梁施工过程进行仿真分析计算,为确保桥梁线形与应力的合理提供理论计算依据。关键词:哈大客运专线;大跨度连续梁;施工仿真中图分类号:U238;U448.21+5文献标识码:A文章编号:1004-2954(2012)05-0096-04SimulationAnalysisandConstructionPracticeofLarge-spanContinuousBeamonHarbin-DalianPassengerDedicatedLineGuoJingzhuo(Harbin-DalianPassengerDedicatedLineProjectOffice,ChinaStateConstructionRailwayCorp.Ltd.,Tieling,Liaoning112000)Abstract:Theproperbridgestress,thesafebridgeserviceandtheappealingbridgeprofilearespecificallyguaranteedbytheapplianceofthebridgeprofilewiththedesignrequirementsduringtheconstructionoflarge-spancontinuousbeam.Thispaper,withreferencetotheengineeringpracticeoftheconstructionsimulationofcontinuousbeamwithcantilever(60+100+60)matWengantunonHarbin-DalianPassengerDedicatedLine,conductssimulationanalysisandcalculationforthebeamconstructionprocessandservesasthebasisfortheoreticalcalculationtoensureproperbridgeprofileandstress.Keywords:Harbin-DalianPassengerDedicatedLine;Large-spancontinuousbeam;Constructionsim-ulation1概述桥梁施工仿真分析是在全桥范围内每个施工阶段采用大规模的组合有限单元计算分析,建立桥梁完整、统一的分析体系,采用实体、板壳、梁体、杆及索的多种单元组成的组合单元,利用单元的加载和拆除模拟各个施工阶段,在此基础上进行结构计算。对桥梁的施工仿真分析主要完成的工作有以下3个部分。(1)建立全桥范围内各个承载构件的详细模型,该模型由实体、板壳、梁体、杆及索的多种单元组成,能够准确地模拟出扣件的空间位置、几何尺寸、荷载作用、初始内力和初始变形等,同时利用单元的加载和拆除模拟出施工过程中的各个施工阶段...

1、当您付费下载文档后,您只拥有了使用权限,并不意味着购买了版权,文档只能用于自身使用,不得用于其他商业用途(如 [转卖]进行直接盈利或[编辑后售卖]进行间接盈利)。
2、本站所有内容均由合作方或网友上传,本站不对文档的完整性、权威性及其观点立场正确性做任何保证或承诺!文档内容仅供研究参考,付费前请自行鉴别。
3、如文档内容存在违规,或者侵犯商业秘密、侵犯著作权等,请点击“违规举报”。

碎片内容

蜗牛文库的最新文档

二年级数学下册其中检测卷二年级数学下册其中检测卷附答案#期中测试卷.pdf
10.00金币
0下载
二年级数学下册期末质检卷(苏教版)二年级数学下册期末质检卷(苏教版)#期末复习 #期末测试卷 #二年级数学 #二年级数学下册#关注我持续更新小学知识.pdf
10.00金币
0下载
二年级数学下册期末混合运算专项练习二年级数学下册期末混合运算专项练习#二年级#二年级数学下册#关注我持续更新小学知识 #知识分享 #家长收藏孩子受益.pdf
10.00金币
1下载
二年级数学下册年月日三类周期问题解题方法二年级数学下册年月日三类周期问题解题方法#二年级#二年级数学下册#知识分享 #关注我持续更新小学知识 #家长收藏孩子受益.pdf
10.00金币
0下载
二年级数学下册解决问题专项训练二年级数学下册解决问题专项训练#专项训练#解决问题#二年级#二年级数学下册#知识分享.pdf
10.00金币
1下载
二年级数学下册还原问题二年级数学下册还原问题#二年级#二年级数学#关注我持续更新小学知识 #知识分享 #家长收藏孩子受益.pdf
10.00金币
1下载
二年级数学下册第六单元考试卷家长打印出来给孩子测试测试争取拿到高分!#小学二年级试卷分享 #二年级第六单考试数学 #第六单考试#二年级数学下册.pdf
10.00金币
0下载
二年级数学下册必背顺口溜口诀汇总二年级数学下册必背顺口溜口诀汇总#二年级#二年级数学下册 #知识分享 #家长收藏孩子受益 #关注我持续更新小学知识.pdf
10.00金币
0下载
二年级数学下册《重点难点思维题》两大问题解决技巧和方法巧算星期几解决周期问题还原问题强化思维训练老师精心整理家长可以打印出来给孩子练习#家长收藏孩子受益 #学霸秘籍 #思维训练 #二年级 #知识点总结.pdf
10.00金币
0下载
二年级数学下册 必背公式大全寒假提前背一背开学更轻松#二年级 #二年级数学 #二年级数学下册 #寒假充电计划 #公式.pdf
10.00金币
0下载
蜗牛文库+ 关注
实名认证
内容提供者

提供各种专业文档内容

确认删除?
QQ
  • QQ点击这里给我发消息
微信客服
  • 微信客服
回到顶部