电脑桌面
添加蜗牛文库到电脑桌面
安装后可以在桌面快捷访问

第09-1202讲 采购与付款循环审计、生产与存货循环审计(上)_create.pdfVIP免费

第09-1202讲 采购与付款循环审计、生产与存货循环审计(上)_create.pdf_第1页
第09-1202讲 采购与付款循环审计、生产与存货循环审计(上)_create.pdf_第2页
第09-1202讲 采购与付款循环审计、生产与存货循环审计(上)_create.pdf_第3页
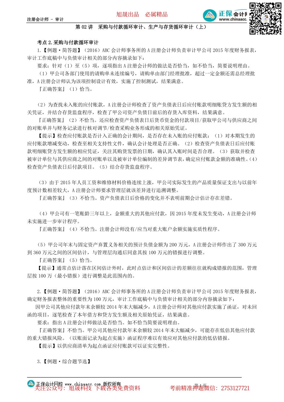
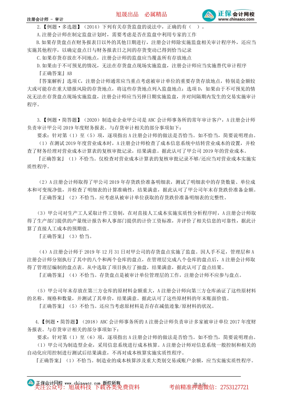
注册会计师-审计第1页第02讲采购与付款循环审计、生产与存货循环审计(上)考点2.采购与付款循环审计1.【例题·简答题】(2016)ABC会计师事务所的A注册会计师负责审计甲公司2015年度财务报表,审计工作底稿中与负债审计相关的部分内容摘录如下:要求:针对(1)至(5)项,逐项指出A注册会计师的做法是否恰当,如不恰当,简要说明理由。(1)甲公司各部门使用的请购单未连续编号,请购单由部门经理批准,超过一定金额还需总经理批准,A注册会计师认为该项控制设计有效,实施了控制测试,结果满意。『正确答案』(1)恰当。(2)为查找未入账的应付账款,A注册会计师检查了资产负债表日后应付账款明细账贷方发生额的相关凭证,并结合存货监盘程序,检查了甲公司资产负债日前后的存货入库资料,结果满意。『正确答案』(2)不恰当。还应检查资产负债表日后货币资金的付款项目/获取甲公司与供应商之间的对账单并与财务记录进行核对调节/检查采购业务形成的相关原始凭证。【提示】检查应付账款是否计入正确的会计期间,是否存在未入账的应付账款:(1)对本期发生的应付账款增减变动,检查至相关支持性文件,确认会计处理是否正确。(2)检查资产负债表日后应付账款明细账贷方发生额的相应凭证,关注其购货发票的日期,确认其入账时间是否合理。(3)获取并检查被审计单位与其供应商之间的对账单以及被审计单位编制的差异调节表,确定应付账款金额的准确性。(4)检查资产负债表日后付款项目。(5)结合存货监盘程序。(3)由于2015年人员工资和维修材料价格连续上涨,甲公司实际发生的产品质量保证支出与以前年度预计数相差较大,A注册会计师要求管理层就该差异进行追溯调整。『正确答案』(3)不恰当。资产负债表日后价格的变化并不表明前期会计估计存在差错。(4)甲公司有一笔账龄三年以上,金额重大的其他应付款,因2015年度未发生变动,A注册会计师未实施进一步审计程序。『正确答案』(4)不恰当。注册会计师没有/应当对重大账户余额实施实质性程序。(5)甲公司年末与固定资产弃置义务相关的预计负债金额为200万元,A注册会计师作出了300万元到360万元之间的区间估计,与管理层沟通后同意其按100万元的错报进行调整。『正确答案』(5)恰当。【提示】通常点估计落在区间估计外时,此时点估计和区间估计的差额往往就构成错报的范围,管理层按100万(最小错报)进行调整是此范围内的。2.【例题·简答题】(2016)ABC会计师事务所的A注册会计师负...

1、当您付费下载文档后,您只拥有了使用权限,并不意味着购买了版权,文档只能用于自身使用,不得用于其他商业用途(如 [转卖]进行直接盈利或[编辑后售卖]进行间接盈利)。
2、本站所有内容均由合作方或网友上传,本站不对文档的完整性、权威性及其观点立场正确性做任何保证或承诺!文档内容仅供研究参考,付费前请自行鉴别。
3、如文档内容存在违规,或者侵犯商业秘密、侵犯著作权等,请点击“违规举报”。

碎片内容

蜗牛文库的最新文档

二年级数学下册其中检测卷二年级数学下册其中检测卷附答案#期中测试卷.pdf
10.00金币
0下载
二年级数学下册期末质检卷(苏教版)二年级数学下册期末质检卷(苏教版)#期末复习 #期末测试卷 #二年级数学 #二年级数学下册#关注我持续更新小学知识.pdf
10.00金币
0下载
二年级数学下册期末混合运算专项练习二年级数学下册期末混合运算专项练习#二年级#二年级数学下册#关注我持续更新小学知识 #知识分享 #家长收藏孩子受益.pdf
10.00金币
1下载
二年级数学下册年月日三类周期问题解题方法二年级数学下册年月日三类周期问题解题方法#二年级#二年级数学下册#知识分享 #关注我持续更新小学知识 #家长收藏孩子受益.pdf
10.00金币
0下载
二年级数学下册解决问题专项训练二年级数学下册解决问题专项训练#专项训练#解决问题#二年级#二年级数学下册#知识分享.pdf
10.00金币
1下载
二年级数学下册还原问题二年级数学下册还原问题#二年级#二年级数学#关注我持续更新小学知识 #知识分享 #家长收藏孩子受益.pdf
10.00金币
1下载
二年级数学下册第六单元考试卷家长打印出来给孩子测试测试争取拿到高分!#小学二年级试卷分享 #二年级第六单考试数学 #第六单考试#二年级数学下册.pdf
10.00金币
0下载
二年级数学下册必背顺口溜口诀汇总二年级数学下册必背顺口溜口诀汇总#二年级#二年级数学下册 #知识分享 #家长收藏孩子受益 #关注我持续更新小学知识.pdf
10.00金币
0下载
二年级数学下册《重点难点思维题》两大问题解决技巧和方法巧算星期几解决周期问题还原问题强化思维训练老师精心整理家长可以打印出来给孩子练习#家长收藏孩子受益 #学霸秘籍 #思维训练 #二年级 #知识点总结.pdf
10.00金币
0下载
二年级数学下册 必背公式大全寒假提前背一背开学更轻松#二年级 #二年级数学 #二年级数学下册 #寒假充电计划 #公式.pdf
10.00金币
0下载
蜗牛文库+ 关注
实名认证
内容提供者

提供各种专业文档内容

确认删除?
QQ
  • QQ点击这里给我发消息
微信客服
  • 微信客服
回到顶部