电脑桌面
添加蜗牛文库到电脑桌面
安装后可以在桌面快捷访问

03-不对称连续刚构的不对称系数.pdfVIP免费

03-不对称连续刚构的不对称系数.pdf_第1页
03-不对称连续刚构的不对称系数.pdf_第2页
03-不对称连续刚构的不对称系数.pdf_第3页
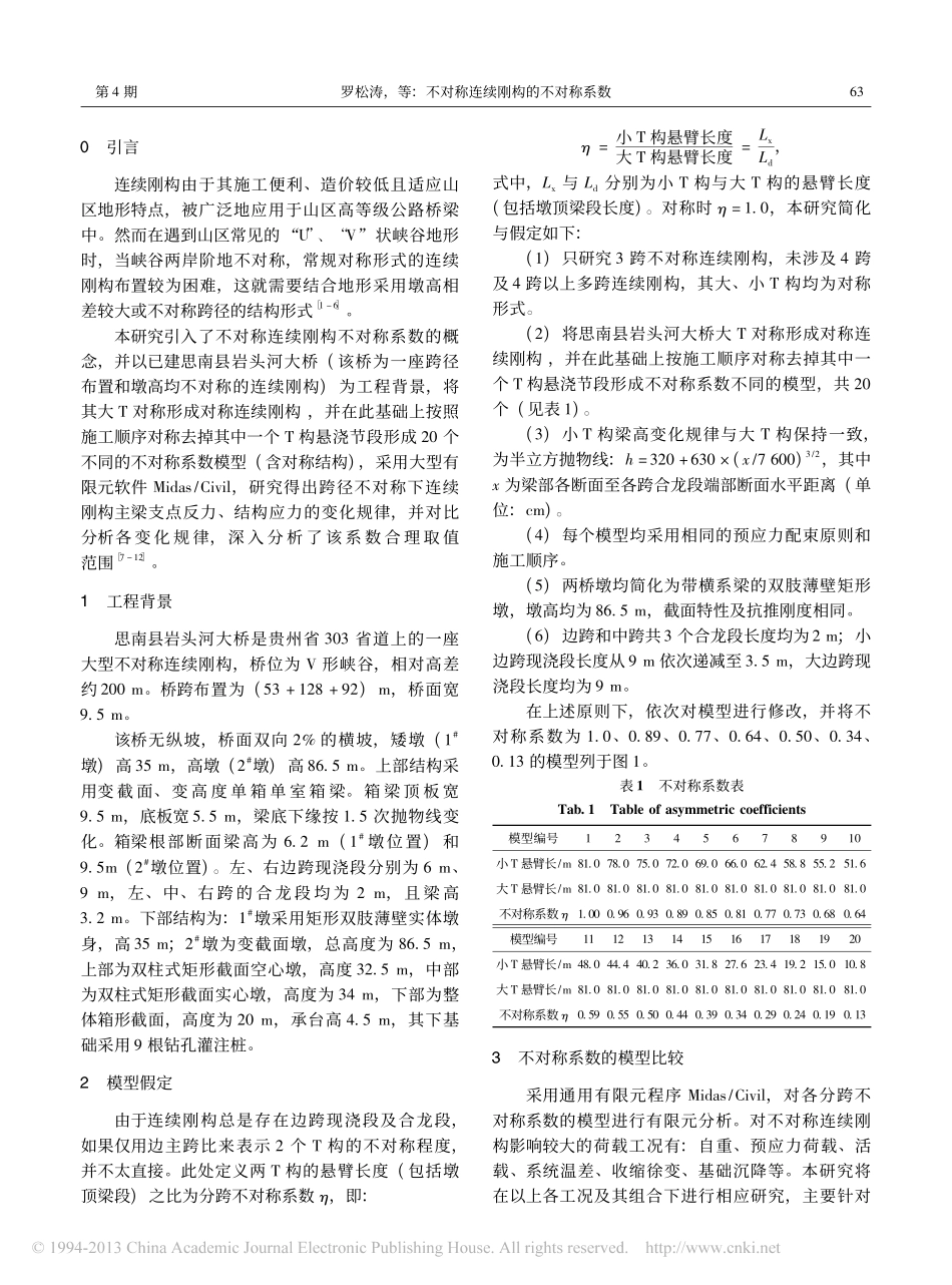
第29卷第4期2012年4月公路交通科技JournalofHighwayandTransportationResearchandDevelopmentVol.29No.4Apr.2012收稿日期:2011-12-02基金项目:交通运输部西部交通建设科技项目(2009318223081)作者简介:罗松涛(1986-),男,四川宣汉人,硕士.(lst5822666@sohu.com.)doi:10.3969/j.issn.1002-0268.2012.04.011不对称连续刚构的不对称系数罗松涛1,黄才良2,荆友璋2(1.中国中铁西南科学研究院有限公司,四川成都611731;2.大连理工大学建设工程学部,辽宁大连116024)摘要:为深入认识不对称连续刚构的不对称性所引起的结构力学特性,引入不对称连续刚构不对称系数的概念,确定该系数的合理范围以保证结构的合理性。将已建成贵州思南县岩头河大桥结构的大T构对称形成对称连续刚构,从该对称刚构中一个T构的主梁根部依次对称去掉悬浇节段,形成20个不同的不对称系数模型,(含对称结构)。对模型进行适当假定与简化,采用大型有限元软件Midas/Civil,计算得出跨径不对称下连续刚构在自重、活载、系统升温、基础沉降及各工况组合下的支点反力,并得出结构在各工况及各应力组合下的应力。分别对比分析了支点反力和应力在不对称系数变化下的变化规律,确定出不对称连续刚构的不对称系数合理取值范围为0.4≤η≤1.0,对不对称连续刚构在实际工程中的应用具有一定指导意义。关键词:桥梁工程;不对称连续刚构;对比分析;不对称系数;合理取值范围中图分类号:U441文献标识码:A文章编号:1002-0268(2012)04-0062-05AsymmetricCoefficientofAsymmetricContinuousRigid-frameStructureLUOSongtao1,HUANGCailiang2,JINGYouzhang2(1.ChinaRailwaySouthwestResearchInstituteCo.,Ltd.,ChengduSichuan611731,China;2.FacultyofInfrastructureEngineering,DalianUniversityofTechnology,DalianLiaoning116024,China)Abstract:Forin-depthunderstandingofmechanicalpropertiesofasymmetriccontinuousrigid-framestructurecausedbytheasymmetry,weintroducedtheconceptofasymmetrycoefficient,anddeterminedthereasonablerangeofthecoefficienttoensuretherationalityofthestructure.WeexpandedtheexistingsymmetricT-frameofSinanYantouriverbridgeintothesymmetriccontinuousrigidframe,symmetricallyremovedcantileversegmentsonebyonefromthemainbeamrootofaT-frameofthesymmetricrigidframetoform20modelswithdifferentasymmetrycoefficients(containi...

1、当您付费下载文档后,您只拥有了使用权限,并不意味着购买了版权,文档只能用于自身使用,不得用于其他商业用途(如 [转卖]进行直接盈利或[编辑后售卖]进行间接盈利)。
2、本站所有内容均由合作方或网友上传,本站不对文档的完整性、权威性及其观点立场正确性做任何保证或承诺!文档内容仅供研究参考,付费前请自行鉴别。
3、如文档内容存在违规,或者侵犯商业秘密、侵犯著作权等,请点击“违规举报”。

碎片内容

蜗牛文库的最新文档

二年级数学下册其中检测卷二年级数学下册其中检测卷附答案#期中测试卷.pdf
10.00金币
0下载
二年级数学下册期末质检卷(苏教版)二年级数学下册期末质检卷(苏教版)#期末复习 #期末测试卷 #二年级数学 #二年级数学下册#关注我持续更新小学知识.pdf
10.00金币
0下载
二年级数学下册期末混合运算专项练习二年级数学下册期末混合运算专项练习#二年级#二年级数学下册#关注我持续更新小学知识 #知识分享 #家长收藏孩子受益.pdf
10.00金币
1下载
二年级数学下册年月日三类周期问题解题方法二年级数学下册年月日三类周期问题解题方法#二年级#二年级数学下册#知识分享 #关注我持续更新小学知识 #家长收藏孩子受益.pdf
10.00金币
0下载
二年级数学下册解决问题专项训练二年级数学下册解决问题专项训练#专项训练#解决问题#二年级#二年级数学下册#知识分享.pdf
10.00金币
1下载
二年级数学下册还原问题二年级数学下册还原问题#二年级#二年级数学#关注我持续更新小学知识 #知识分享 #家长收藏孩子受益.pdf
10.00金币
1下载
二年级数学下册第六单元考试卷家长打印出来给孩子测试测试争取拿到高分!#小学二年级试卷分享 #二年级第六单考试数学 #第六单考试#二年级数学下册.pdf
10.00金币
0下载
二年级数学下册必背顺口溜口诀汇总二年级数学下册必背顺口溜口诀汇总#二年级#二年级数学下册 #知识分享 #家长收藏孩子受益 #关注我持续更新小学知识.pdf
10.00金币
0下载
二年级数学下册《重点难点思维题》两大问题解决技巧和方法巧算星期几解决周期问题还原问题强化思维训练老师精心整理家长可以打印出来给孩子练习#家长收藏孩子受益 #学霸秘籍 #思维训练 #二年级 #知识点总结.pdf
10.00金币
0下载
二年级数学下册 必背公式大全寒假提前背一背开学更轻松#二年级 #二年级数学 #二年级数学下册 #寒假充电计划 #公式.pdf
10.00金币
0下载
蜗牛文库+ 关注
实名认证
内容提供者

提供各种专业文档内容

确认删除?
QQ
  • QQ点击这里给我发消息
微信客服
  • 微信客服
回到顶部