电脑桌面
添加蜗牛文库到电脑桌面
安装后可以在桌面快捷访问

英语一全新角度&英语二老旧角度写作角度切入点说明【微信公众号:考研核心资料】免费分享.pdfVIP免费

英语一全新角度&英语二老旧角度写作角度切入点说明【微信公众号:考研核心资料】免费分享.pdf_第1页
英语一全新角度&英语二老旧角度写作角度切入点说明【微信公众号:考研核心资料】免费分享.pdf_第2页
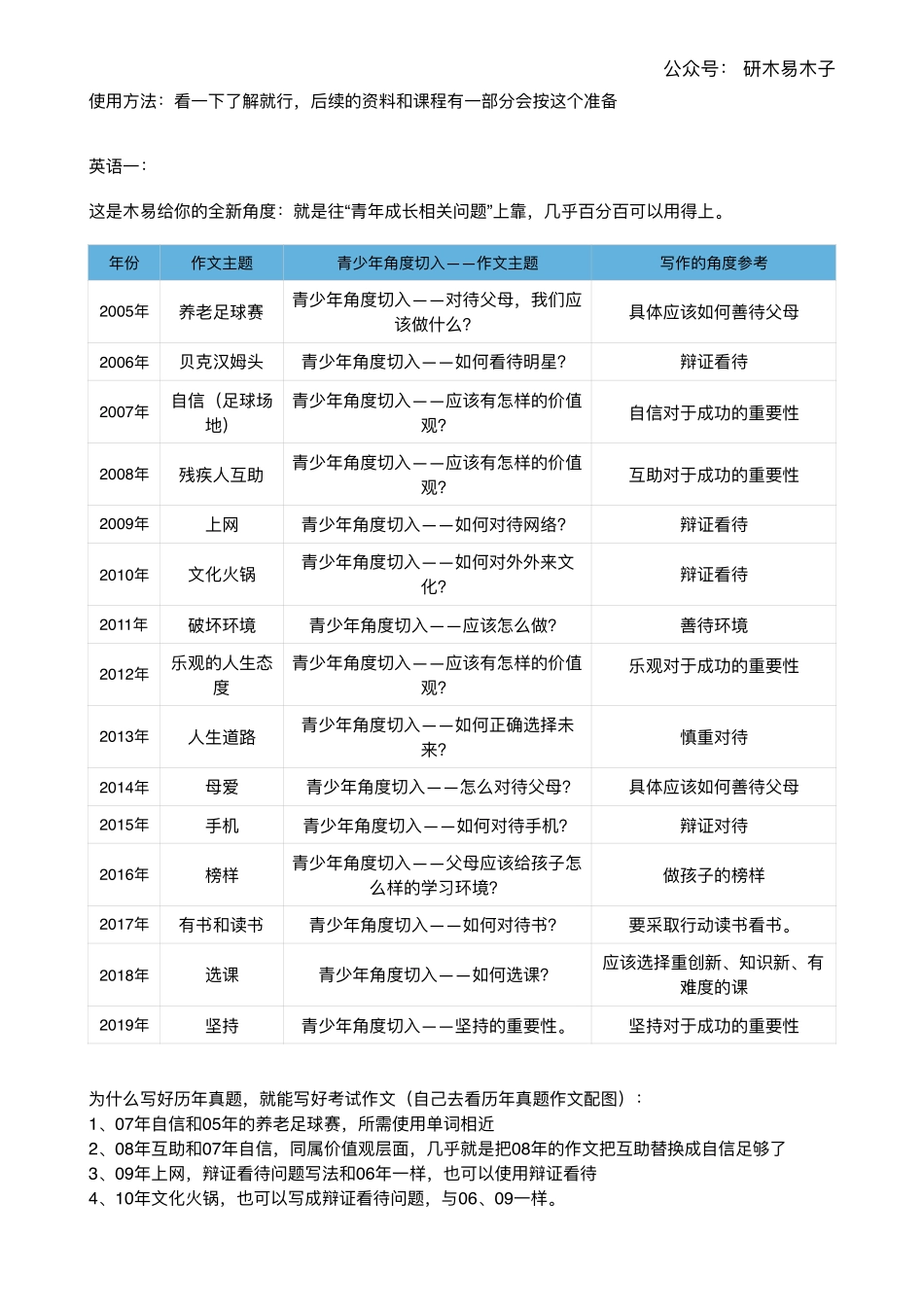
公众号:研⽊木易易⽊木⼦子使⽤用⽅方法:看⼀一下了了解就⾏行行,后续的资料料和课程有⼀一部分会按这个准备英语⼀一:这是⽊木易易给你的全新⻆角度:就是往“⻘青年年成⻓长相关问题”上靠,⼏几乎百分百可以⽤用得上。为什什么写好历年年真题,就能写好考试作⽂文(⾃自⼰己去看历年年真题作⽂文配图):1、07年年⾃自信和05年年的养⽼老老⾜足球赛,所需使⽤用单词相近2、08年年互助和07年年⾃自信,同属价值观层⾯面,⼏几乎就是把08年年的作⽂文把互助替换成⾃自信⾜足够了了3、09年年上⽹网,辩证看待问题写法和06年年⼀一样,也可以使⽤用辩证看待4、10年年⽂文化⽕火锅,也可以写成辩证看待问题,与06、09⼀一样。年年份作⽂文主题⻘青少年年⻆角度切⼊入——作⽂文主题写作的⻆角度参考2005年年养⽼老老⾜足球赛⻘青少年年⻆角度切⼊入——对待⽗父⺟母,我们应该做什什么?具体应该如何善待⽗父⺟母2006年年⻉贝克汉姆头⻘青少年年⻆角度切⼊入——如何看待明星?辩证看待2007年年⾃自信(⾜足球场地)⻘青少年年⻆角度切⼊入——应该有怎样的价值观?⾃自信对于成功的重要性2008年年残疾⼈人互助⻘青少年年⻆角度切⼊入——应该有怎样的价值观?互助对于成功的重要性2009年年上⽹网⻘青少年年⻆角度切⼊入——如何对待⽹网络?辩证看待2010年年⽂文化⽕火锅⻘青少年年⻆角度切⼊入——如何对外外来⽂文化?辩证看待2011年年破坏环境⻘青少年年⻆角度切⼊入——应该怎么做?善待环境2012年年乐观的⼈人⽣生态度⻘青少年年⻆角度切⼊入——应该有怎样的价值观?乐观对于成功的重要性2013年年⼈人⽣生道路路⻘青少年年⻆角度切⼊入——如何正确选择未来?慎重对待2014年年⺟母爱⻘青少年年⻆角度切⼊入——怎么对待⽗父⺟母?具体应该如何善待⽗父⺟母2015年年⼿手机⻘青少年年⻆角度切⼊入——如何对待⼿手机?辩证对待2016年年榜样⻘青少年年⻆角度切⼊入——⽗父⺟母应该给孩⼦子怎么样的学习环境?做孩⼦子的榜样2017年年有书和读书⻘青少年年⻆角度切⼊入——如何对待书?要采取⾏行行动读书看书。2018年年选课⻘青少年年⻆角度切⼊入——如何选课?应该选择重创新、知识新、有难度的课2019年年坚持⻘青少年年⻆角度切⼊入——坚持的重要性。坚持对于成功的重要性公众号:研⽊木易易⽊木⼦子5、11年年环境问题6、12年年乐观,和07⾃自信、08互助都是⼀一样的,写成什什么样的价值观对成功有帮助。7、13年年选择,⼈人⽣生道路路和...

1、当您付费下载文档后,您只拥有了使用权限,并不意味着购买了版权,文档只能用于自身使用,不得用于其他商业用途(如 [转卖]进行直接盈利或[编辑后售卖]进行间接盈利)。
2、本站所有内容均由合作方或网友上传,本站不对文档的完整性、权威性及其观点立场正确性做任何保证或承诺!文档内容仅供研究参考,付费前请自行鉴别。
3、如文档内容存在违规,或者侵犯商业秘密、侵犯著作权等,请点击“违规举报”。

碎片内容

蜗牛文库的最新文档

二年级数学下册其中检测卷二年级数学下册其中检测卷附答案#期中测试卷.pdf
10.00金币
0下载
二年级数学下册期末质检卷(苏教版)二年级数学下册期末质检卷(苏教版)#期末复习 #期末测试卷 #二年级数学 #二年级数学下册#关注我持续更新小学知识.pdf
10.00金币
0下载
二年级数学下册期末混合运算专项练习二年级数学下册期末混合运算专项练习#二年级#二年级数学下册#关注我持续更新小学知识 #知识分享 #家长收藏孩子受益.pdf
10.00金币
1下载
二年级数学下册年月日三类周期问题解题方法二年级数学下册年月日三类周期问题解题方法#二年级#二年级数学下册#知识分享 #关注我持续更新小学知识 #家长收藏孩子受益.pdf
10.00金币
0下载
二年级数学下册解决问题专项训练二年级数学下册解决问题专项训练#专项训练#解决问题#二年级#二年级数学下册#知识分享.pdf
10.00金币
1下载
二年级数学下册还原问题二年级数学下册还原问题#二年级#二年级数学#关注我持续更新小学知识 #知识分享 #家长收藏孩子受益.pdf
10.00金币
1下载
二年级数学下册第六单元考试卷家长打印出来给孩子测试测试争取拿到高分!#小学二年级试卷分享 #二年级第六单考试数学 #第六单考试#二年级数学下册.pdf
10.00金币
0下载
二年级数学下册必背顺口溜口诀汇总二年级数学下册必背顺口溜口诀汇总#二年级#二年级数学下册 #知识分享 #家长收藏孩子受益 #关注我持续更新小学知识.pdf
10.00金币
0下载
二年级数学下册《重点难点思维题》两大问题解决技巧和方法巧算星期几解决周期问题还原问题强化思维训练老师精心整理家长可以打印出来给孩子练习#家长收藏孩子受益 #学霸秘籍 #思维训练 #二年级 #知识点总结.pdf
10.00金币
0下载
二年级数学下册 必背公式大全寒假提前背一背开学更轻松#二年级 #二年级数学 #二年级数学下册 #寒假充电计划 #公式.pdf
10.00金币
0下载
蜗牛文库+ 关注
实名认证
内容提供者

提供各种专业文档内容

确认删除?
QQ
  • QQ点击这里给我发消息
微信客服
  • 微信客服
回到顶部