电脑桌面
添加蜗牛文库到电脑桌面
安装后可以在桌面快捷访问

第一章水利工程建设项目施工和监理招投标-讲义.pdfVIP免费

第一章水利工程建设项目施工和监理招投标-讲义.pdf_第1页
第一章水利工程建设项目施工和监理招投标-讲义.pdf_第2页
第一章水利工程建设项目施工和监理招投标-讲义.pdf_第3页
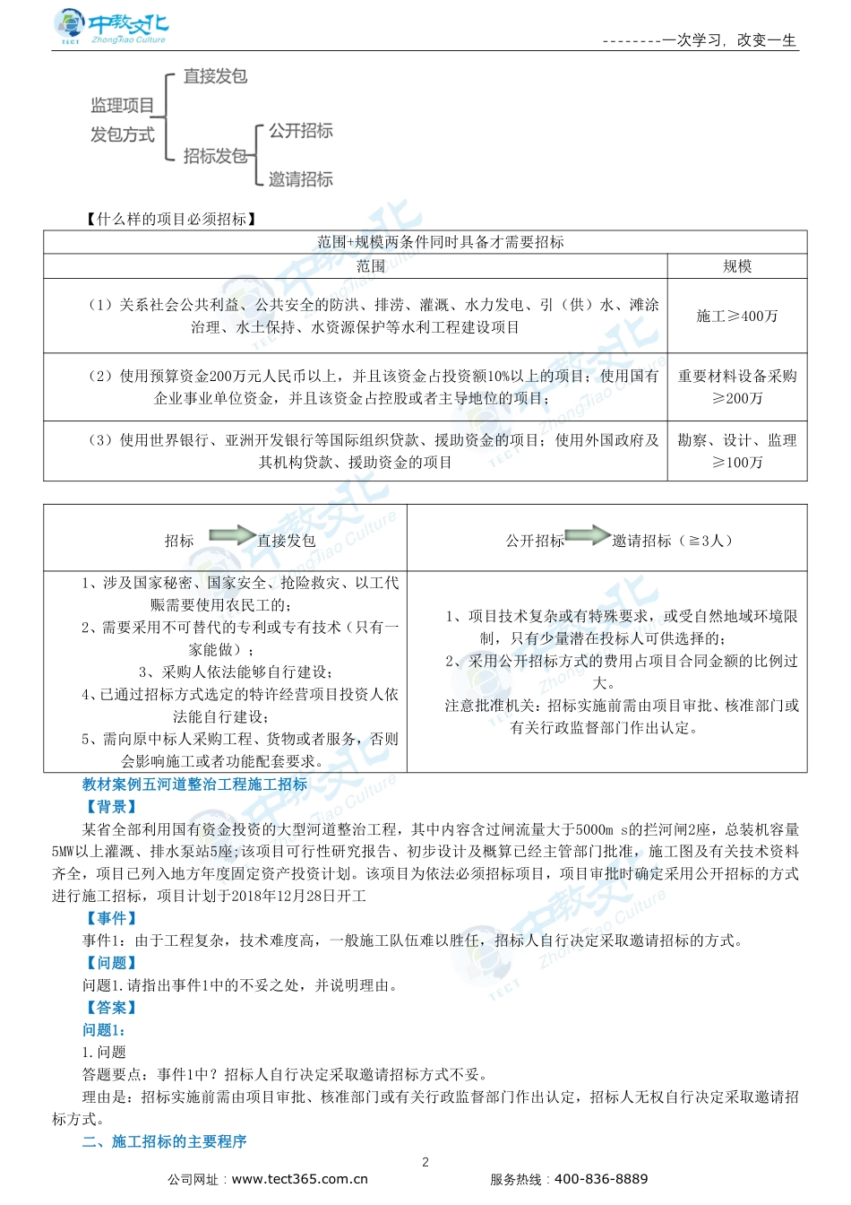
--------一次学习,改变一生公司网址:www.tect365.com.cn服务热线:400-836-888912023年监理工程师职业资格考试案例分析(水利工程)深度精讲班目录水利工程监理案例分析教材由中国水利协会编制。该教材中没有知识点,共7章,70个案例题。篇章内容案例数量参考教材第一章水利工程建设项目施工和监理招投标9合同管理第二章水利工程建设项目监理组织、规划和实施6监理概论第三章水利工程建设项目合同管理14合同管理第四章水利工程建设项目质量控制11三控(质量控制)第五章水利工程建设项目施工安全监理8三控(质量控制)第六章水利工程建设项目投资控制10三控(投资控制)第七章水利工程建设项目进度控制12三控(进度控制)第一章水利工程建设项目施工和监理招投标掌握招投标管理要求,掌握招标、投标的条件与程序、招投标中禁止行为基本知识:重点看有关法规。《中华人民共和国招标投标法实施条例》,《中华人民共和国招标投标法》。1、改错错题。(1)程序挑错。(2)做法挑错。(3)时间挑错。2、判断题3、简单题。比如招标要求,投标人资格一、招标方式分为公开招标和邀请招标两种方式二、施工招标的主要程序三、投标人资格四、施工投标的主要程序五、投标文件六、招投标中禁止行为七、联合体投标要求八、评标办法(删除)一、施工招标方式--------一次学习,改变一生公司网址:www.tect365.com.cn服务热线:400-836-88892【什么样的项目必须招标】范围+规模两条件同时具备才需要招标范围规模(1)关系社会公共利益、公共安全的防洪、排涝、灌溉、水力发电、引(供)水、滩涂治理、水土保持、水资源保护等水利工程建设项目施工≥400万(2)使用预算资金200万元人民币以上,并且该资金占投资额10%以上的项目;使用国有企业事业单位资金,并且该资金占控股或者主导地位的项目;重要材料设备采购≥200万(3)使用世界银行、亚洲开发银行等国际组织贷款、援助资金的项目;使用外国政府及其机构贷款、援助资金的项目勘察、设计、监理≥100万招标直接发包公开招标邀请招标(≧3人)1、涉及国家秘密、国家安全、抢险救灾、以工代赈需要使用农民工的;2、需要采用不可替代的专利或专有技术(只有一家能做);3、采购人依法能够自行建设;4、已通过招标方式选定的特许经营项目投资人依法能自行建设;5、需向原中标人采购工程、货物或者服务,否则会影响施工或者功能配套要求。1、项目技术复杂或有特殊要求,或受自然地域环境限制,只有少量潜在投标人可...

1、当您付费下载文档后,您只拥有了使用权限,并不意味着购买了版权,文档只能用于自身使用,不得用于其他商业用途(如 [转卖]进行直接盈利或[编辑后售卖]进行间接盈利)。
2、本站所有内容均由合作方或网友上传,本站不对文档的完整性、权威性及其观点立场正确性做任何保证或承诺!文档内容仅供研究参考,付费前请自行鉴别。
3、如文档内容存在违规,或者侵犯商业秘密、侵犯著作权等,请点击“违规举报”。

碎片内容

蜗牛文库的最新文档

二年级数学下册其中检测卷二年级数学下册其中检测卷附答案#期中测试卷.pdf
10.00金币
0下载
二年级数学下册期末质检卷(苏教版)二年级数学下册期末质检卷(苏教版)#期末复习 #期末测试卷 #二年级数学 #二年级数学下册#关注我持续更新小学知识.pdf
10.00金币
0下载
二年级数学下册期末混合运算专项练习二年级数学下册期末混合运算专项练习#二年级#二年级数学下册#关注我持续更新小学知识 #知识分享 #家长收藏孩子受益.pdf
10.00金币
1下载
二年级数学下册年月日三类周期问题解题方法二年级数学下册年月日三类周期问题解题方法#二年级#二年级数学下册#知识分享 #关注我持续更新小学知识 #家长收藏孩子受益.pdf
10.00金币
0下载
二年级数学下册解决问题专项训练二年级数学下册解决问题专项训练#专项训练#解决问题#二年级#二年级数学下册#知识分享.pdf
10.00金币
1下载
二年级数学下册还原问题二年级数学下册还原问题#二年级#二年级数学#关注我持续更新小学知识 #知识分享 #家长收藏孩子受益.pdf
10.00金币
1下载
二年级数学下册第六单元考试卷家长打印出来给孩子测试测试争取拿到高分!#小学二年级试卷分享 #二年级第六单考试数学 #第六单考试#二年级数学下册.pdf
10.00金币
0下载
二年级数学下册必背顺口溜口诀汇总二年级数学下册必背顺口溜口诀汇总#二年级#二年级数学下册 #知识分享 #家长收藏孩子受益 #关注我持续更新小学知识.pdf
10.00金币
0下载
二年级数学下册《重点难点思维题》两大问题解决技巧和方法巧算星期几解决周期问题还原问题强化思维训练老师精心整理家长可以打印出来给孩子练习#家长收藏孩子受益 #学霸秘籍 #思维训练 #二年级 #知识点总结.pdf
10.00金币
0下载
二年级数学下册 必背公式大全寒假提前背一背开学更轻松#二年级 #二年级数学 #二年级数学下册 #寒假充电计划 #公式.pdf
10.00金币
0下载
蜗牛文库+ 关注
实名认证
内容提供者

提供各种专业文档内容

确认删除?
QQ
  • QQ点击这里给我发消息
微信客服
  • 微信客服
回到顶部