电脑桌面
添加蜗牛文库到电脑桌面
安装后可以在桌面快捷访问

832考研知识点补充讲义.pdfVIP免费

832考研知识点补充讲义.pdf_第1页
832考研知识点补充讲义.pdf_第2页
832考研知识点补充讲义.pdf_第3页
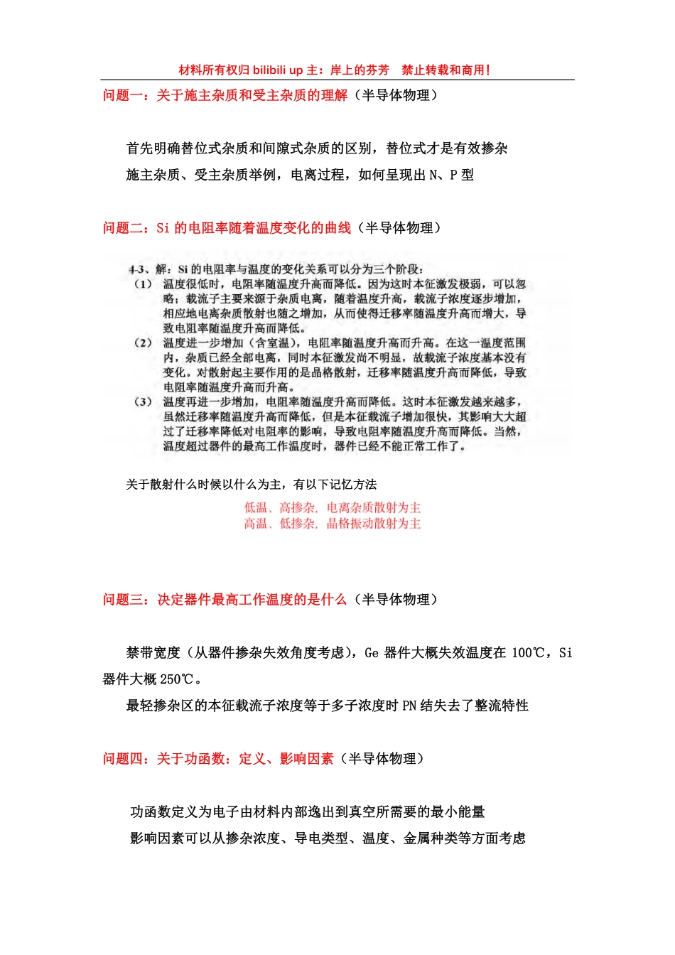
材料所有权归bilibiliup主:岸上的芬芳禁止转载和商用!该复习材料适用于考研电子科技大学专业课为832微电子器件的考生,旨在冲刺阶段做查缺补漏和丰富微电子专业相关知识点,材料以问答形式呈现。问题一:关于施主杂质和受主杂质的理解(半导体物理)问题二:Si的电阻率随着温度变化的曲线(半导体物理)问题三:决定器件最高工作温度的是什么(半导体物理)问题四:关于功函数:定义、影响因素(半导体物理)问题五:关于阻挡层、反阻挡层、MIS结构能带(器件)问题六:简并半导体、非简并半导体服从的载流子分布函数?(半导体物理)问题七:关于欧姆接触的定义,以及欧姆接触的制备方法(半导体物理)问题八:关于耗尽区的导电问题(器件)问题九:关于CMOS中的闩锁(Latchup)问题(数字集成电路)问题十:从能带角度理解导体半导体绝缘体的区别(半导体物理)问题十一:关于半导体内部的杂质补偿问题(半导体物理)问题十二:半导体材料禁带宽度的测试方法(半导体物理)问题十三:测量半导体材料掺杂浓度的一般方法(半导体物理)问题十四:关于PN结的光伏特性(半导体物理)问题十五:理想MIS结构的C-V特性曲线及其理解(半导体物理且之前年份有涉及)问题十六:关于半导体材料的划代问题(新考纲补充)问题十七:关于碳化硅材料(新考纲补充)问题十八:IC产业相关总结(新考纲补充)问题十九:FinFET(新考纲补充)材料所有权归bilibiliup主:岸上的芬芳禁止转载和商用!问题一:关于施主杂质和受主杂质的理解(半导体物理)首先明确替位式杂质和间隙式杂质的区别,替位式才是有效掺杂施主杂质、受主杂质举例,电离过程,如何呈现出N、P型问题二:Si的电阻率随着温度变化的曲线(半导体物理)关于散射什么时候以什么为主,有以下记忆方法问题三:决定器件最高工作温度的是什么(半导体物理)禁带宽度(从器件掺杂失效角度考虑),Ge器件大概失效温度在100℃,Si器件大概250℃。最轻掺杂区的本征载流子浓度等于多子浓度时PN结失去了整流特性问题四:关于功函数:定义、影响因素(半导体物理)功函数定义为电子由材料内部逸出到真空所需要的最小能量影响因素可以从掺杂浓度、导电类型、温度、金属种类等方面考虑材料所有权归bilibiliup主:岸上的芬芳禁止转载和商用!问题五:关于阻挡层、反阻挡层、MIS结构能带(器件)关于阻挡层反阻挡层判断最重要的依据是看半导体侧的多子进入金属面临的是势垒还是势阱,若是势垒则为阻挡层,势阱为反...

1、当您付费下载文档后,您只拥有了使用权限,并不意味着购买了版权,文档只能用于自身使用,不得用于其他商业用途(如 [转卖]进行直接盈利或[编辑后售卖]进行间接盈利)。
2、本站所有内容均由合作方或网友上传,本站不对文档的完整性、权威性及其观点立场正确性做任何保证或承诺!文档内容仅供研究参考,付费前请自行鉴别。
3、如文档内容存在违规,或者侵犯商业秘密、侵犯著作权等,请点击“违规举报”。

碎片内容

蜗牛文库的最新文档

二年级数学下册其中检测卷二年级数学下册其中检测卷附答案#期中测试卷.pdf
10.00金币
0下载
二年级数学下册期末质检卷(苏教版)二年级数学下册期末质检卷(苏教版)#期末复习 #期末测试卷 #二年级数学 #二年级数学下册#关注我持续更新小学知识.pdf
10.00金币
0下载
二年级数学下册期末混合运算专项练习二年级数学下册期末混合运算专项练习#二年级#二年级数学下册#关注我持续更新小学知识 #知识分享 #家长收藏孩子受益.pdf
10.00金币
1下载
二年级数学下册年月日三类周期问题解题方法二年级数学下册年月日三类周期问题解题方法#二年级#二年级数学下册#知识分享 #关注我持续更新小学知识 #家长收藏孩子受益.pdf
10.00金币
0下载
二年级数学下册解决问题专项训练二年级数学下册解决问题专项训练#专项训练#解决问题#二年级#二年级数学下册#知识分享.pdf
10.00金币
1下载
二年级数学下册还原问题二年级数学下册还原问题#二年级#二年级数学#关注我持续更新小学知识 #知识分享 #家长收藏孩子受益.pdf
10.00金币
1下载
二年级数学下册第六单元考试卷家长打印出来给孩子测试测试争取拿到高分!#小学二年级试卷分享 #二年级第六单考试数学 #第六单考试#二年级数学下册.pdf
10.00金币
0下载
二年级数学下册必背顺口溜口诀汇总二年级数学下册必背顺口溜口诀汇总#二年级#二年级数学下册 #知识分享 #家长收藏孩子受益 #关注我持续更新小学知识.pdf
10.00金币
0下载
二年级数学下册《重点难点思维题》两大问题解决技巧和方法巧算星期几解决周期问题还原问题强化思维训练老师精心整理家长可以打印出来给孩子练习#家长收藏孩子受益 #学霸秘籍 #思维训练 #二年级 #知识点总结.pdf
10.00金币
0下载
二年级数学下册 必背公式大全寒假提前背一背开学更轻松#二年级 #二年级数学 #二年级数学下册 #寒假充电计划 #公式.pdf
10.00金币
0下载
蜗牛文库+ 关注
实名认证
内容提供者

提供各种专业文档内容

确认删除?
QQ
  • QQ点击这里给我发消息
微信客服
  • 微信客服
回到顶部